“医生,马上要手术,我太紧张了,能不能抽根烟冷静一下?”
“当然不行了。”
这是发生在手术室外的真实一幕,医生护士们几乎天天跟患者念叨:术前禁烟禁烟禁烟!但“烟瘾”的诱惑、手术前的焦虑总会令一些患者忍不住吸上那么一口。
为什么手术前后要戒烟?
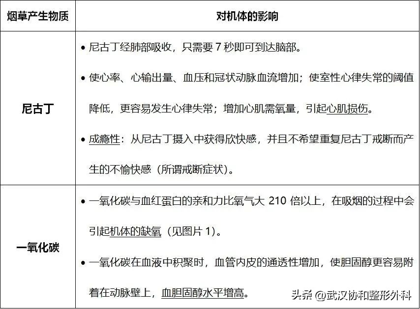
吸烟对人体产生危害主要通过*草烟**烟雾中含有的有毒生物碱—— 尼古丁 及 一氧化碳 (CO)。尼古丁会给心脏带来压力并且增加耗氧量,而一氧化碳会损害向心脏输送氧气的能力。

除以上影响外,与非吸烟患者相比,吸烟患者接受手术所面临的风险也大大增加。
01 增加麻醉风险
香烟中的尼古丁可直接刺激交感神经活性, 引起血压收缩,血管弹性降低 ,在麻醉中就容易出现难以控制的血压波动及血流动力学的不稳定,使术中心脑血管意外的发生率明显增加。*醉药麻**物和手术刺激本身就会对心肌造成比较大的抑制,而吸烟则会让心脏在麻醉手术中更加脆弱,术中术后发生心肌缺血,心绞痛,甚至心肌梗死,心脏骤停的几率大大增高。

吸烟会改变呼吸道上皮细胞的结构,使小气道变窄, 会影响肺的通气功能和弥散功能,在麻醉和手术中容易引起通气不足和低氧血症。 还会降低食管下段括约肌张力,使该括约肌松弛,增加麻醉中返流误吸风险,甚至导致致死性的吸入性肺炎。
/////
02 术后并发症发生率高
我们的呼吸道里有一群重要的“清道夫”——纤毛,它们的来回摆动能帮助我们清除呼吸道里的痰液、灰尘等脏东西。尼古丁和焦油会减弱气管内纤毛对粘液的清除能力,而纤毛受损的患者在术中或术后气管会分泌大量的粘液,但是排不出, 导致痰液淤积,影响术后排痰,使肺部感染的几率明显增加。
吸烟病人在术后咳嗽,低氧血症,喉痉挛,呼吸暂停的发生率也会明显增高。

/////
03 疼痛耐受性差

尼古丁依赖引发的痛觉敏感性增加可能导致吸烟患者对疼痛耐受性差,术后躁动、伤口疼痛的几率也会增加。
/////
04 影响伤口愈合
尼古丁会竞争性抑制血红蛋白和氧的结合,长期吸烟会导致血管收缩、变窄,而血管变得狭窄后,会在一定程度上使局部血运变差。如果手术部位皮肤血运较差,会有一定几率出现 皮瓣坏死、伤口无法愈合 等等情况。
/////
可能有人会问:“我吸烟十几年了,做个手术戒烟一两个月有啥用,真的差那么几十天吗?”

吸烟会让血管收缩、血运变差,暂时停止吸烟并不会让已经收缩变窄的血管重新变宽, 但至少能让血管暂时不会出现进一步收缩,让手术部位的血运得以暂时“舒服顺利地循环”,有助于伤口的愈合、受创组织的恢复。
因此,在术前至少2周开始戒烟,这样对于疾病的治疗及快速康复都是非常有必要的。

本文仅提供参考,具体应到正规医院,由医生面诊、触诊和相关检查后,确定最终治疗方案。
文章图片来源于网络
仅供参考使用
如有侵权请联系删除

