前言:不知道大家有没有注意每年的高考招生专业目录的前面几页,都会写有《普通高等学校招生体检工作指导意见》,在这里大家要谨记在志愿填报之前,先把本人的体检结果和目标高考的招生章程做比对,切忌填报自己身体条件受限的专业。

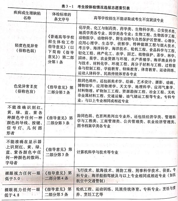
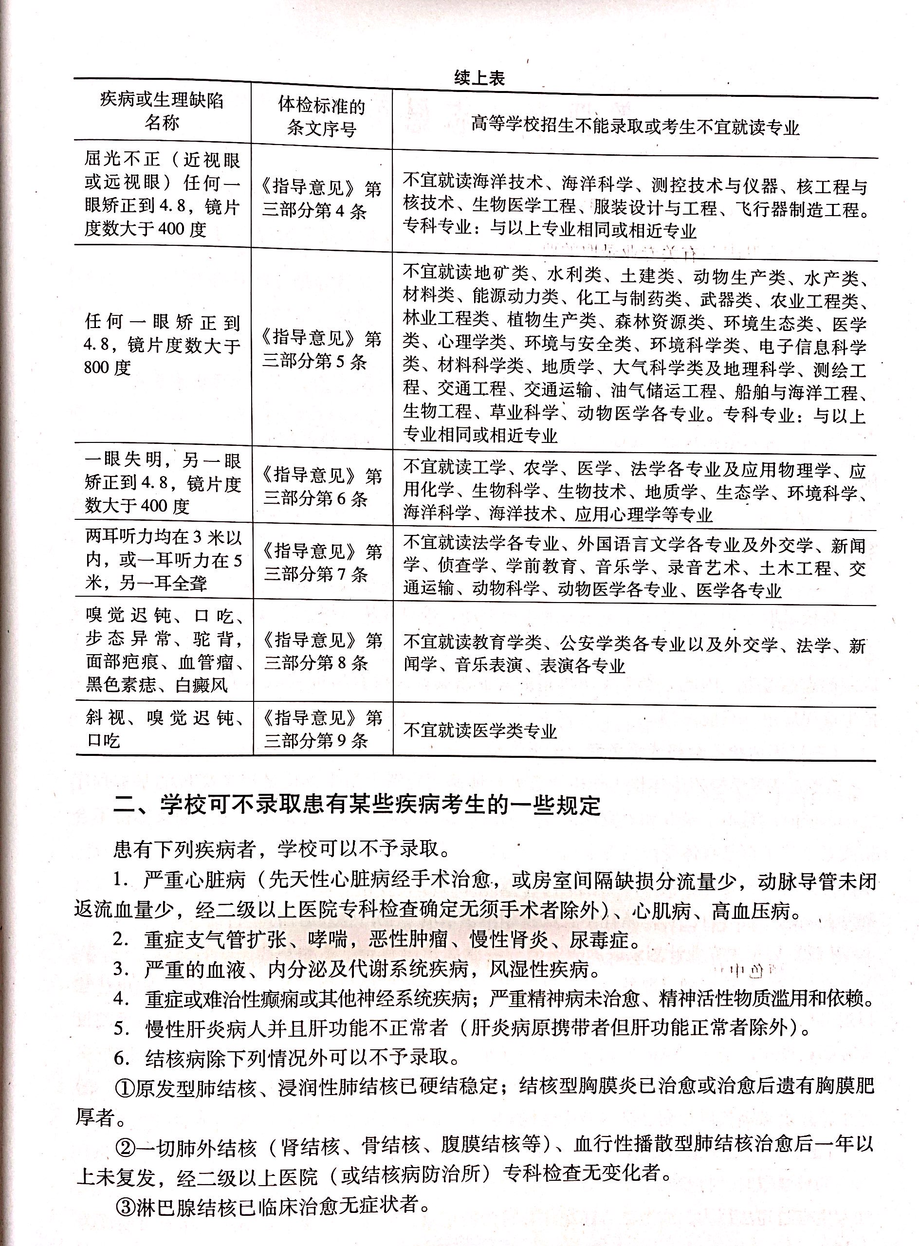
表1——考生体检情况与相关专业的录取要求

一、不宜就读到底能不能报考
从1977年恢复高考以来,高校招生体检标准已经多次修改,现在执行的标准是由教育部、卫生部、中国残联颁布的 《普通高等学校招生体检工作指导意见》。相对于此前的体检标准,该《指导意见》对考生的身体要求有所放宽,所使用的“口吻”也变得温和起来。如文件的名称由“体检标准”改为“指导意见”;减少了 “可以不予录取”的专业;第一次使用了 “不宜就读”的字眼等。正是这种柔性的字眼,使有的考生产生了错觉,认为只要高考成绩上线,其他都是可以商榷的,于是不顾自身条件,仍一厢情愿地去报相关专业。殊不知,这完全是一种自欺欺人的侥幸心理。因为在我国高校资源——尤其是优质资源目前还比较紧缺的形势下,各高校都会在同等条件下对身体条件好的考生优先录取。
笔者发现部分院校例如华南理工大学,其2021年本科招生章程第十一条是有列明哪些色弱色盲受限专业不能录取,但广工广大的招生章程是没有相类似解读,考生家长们报考时务必致电招生办问清楚,以免出现退档情况。
附上华工录取规则以供参考
第十一条 身体健康状况要求:原则上执行教育部、卫生部、中国残疾人联合会颁发的《普通高等学校招生体检工作指导意见》和人力资源和社会保障部、教育部、卫生部《关于进一步规范入学和就业体检项目维护乙肝表面抗原携带者入学和就业权利的通知》等有关要求,体检不合格者不予录取。新生入学后进行体检复查(色盲、色弱等色觉评定以高考体检结果为准),复查不合格者,取消入学资格或按学校有关规定处理。
身体健康状况要求具体如下:
(一)轻度色觉异常(俗称色弱)不能录取的专业:风景园林、材料类全英创新班、材料类(含高分子材料与工程、材料科学与工程、功能材料)、化学类(强基计划班)、化工与制药类(含应用化学、化学工程与工艺、能源化学工程、制药工程)、轻工类(含轻化工程、资源环境科学)、食品科学与工程类(含食品科学与工程、食品质量与安全)、环境科学与工程类(含环境工程、环境科学与工程)、环境工程(全英班)、环境工程(3加2中澳班)、生物技术(强基计划班)、生物科学类(含生物工程、生物制药、生物技术)、医学影像学、临床医学、生物医学工程、分子科学与工程。
(二)色觉异常II度(俗称色盲)不能录取的专业,除同轻度色觉异常外,还包括交通运输类(含交通运输,交通工程)、自动化创新班、自动化类(含自动化、智能科学与技术)、工业设计、环境设计、产品设计、服装与服饰设计、智能制造工程、机器人工程。
(三)不能准确识别红、黄、绿、兰、紫各种颜色中任何一种颜色的导线、按键、信号灯、几何图形者不能录取的专业:除同轻度色觉异常、色觉异常II度两类列出专业外,还包括电气工程及其自动化(卓越班)、电气工程及其自动化(3加2中澳班)、电气类(含电气工程及其自动化、能源与动力工程)。不能准确在显示器上识别红、黄、绿、兰、紫各颜色中任何一种颜色的数码、字母者不能录取的专业:计算机科学与技术全英创新班、计算机类(含计算机科学与技术、网络工程、信息安全)、软件工程(卓越班)、软件工程(3加2中澳班)、软件工程。
二、热门专业对身体受限要求
- 医学类各专业,如护理、药学、临床医学等专业,有轻度色觉异常(俗称色弱)、色觉异常II度(俗称色盲)、不能准确识别红、黄、绿、兰、紫各种颜色中任何一种颜色的导线、按键、信号灯、几何图形者,一般不能报考医学类各专业。一眼矫正到4.8镜片度数大于800度的、一眼失明另一眼矫正到4.8镜片度数大于400度的、两耳听力均在3米以内,或一耳听力在5米另一耳全聋的、斜视、嗅觉迟钝、口吃的,一般不宜报考医学类专业。
- 军校*警武**类,军校、*警武**、公安院校和飞行专业等对体重有明确要求。例如:
男性体重不超过标准体重的25%、不低于标准体重的15%,女性体重不超过标准体重的15%、不低于标准体重的15%,合格。标准体重的计算公式为:标准体重(kg)=身长(cm)-110。
公安院校标准: 男性考生体重不低于 50 公斤;女性考生体重不低于 45 公斤;身体匀称。左右眼单眼裸视力,理科类专业应在4.9(0.8)以上,文科类专业应4.8(0.6)以上,无色盲、色弱。
3.计算机科学与技术,不能准确在显示器上识别红、黄、绿、蓝、紫各颜色中任何一种颜色的数码、字母者不能录取到计算机科学与技术等专业。
4.教育学类,有嗅觉迟钝、口吃、步态异常、驼背、面部疤痕、血管瘤、黑色素痣、白癜风的考生,一般不宜报考教育学类专业;有色觉异常(包括色弱和色盲)的考生,一般不能报考学前教育、特殊教育、体育教育等部分教育专业。两耳听力均在3米以内,或一耳听力在5米另一耳全聋的,一般不宜报考学前教育。
5.土木工程专业,主要脏器,包括肺、肝、肾、脾、胃肠等动过较大手术,功能恢复良好,或曾患有心肌炎、胃或十二指肠溃疡、慢性支气管炎、风湿性关节炎等病史,甲状腺机能亢进已治愈一年的,一般不宜报考土木工程专业。