请去微信搜索关注【高考直播】公众号可查看这方面更多的内容。
夏天来到,期末即将结束,期待已久的暑假很快又要来了!(或许不怎么期待...)目前,已经有多所大学公布了暑假时间安排了!相比去年有什么变化呢?一起来看看!
广州中医药大学
按照广中医最新校历的安排,暑假时间为7月20日-9月16日,一共59天!相比去年暑假为51天,今年还多了8天哦!不愧是本学期全体学生5月份分批返校的广中医。

华南农业大学
按照华农最新校历的安排,暑假时间为7月13日-8月30日,一共48天!相比去年暑假为57天,今年缩减了9天 !毕竟去年是在7月6日就开始放假了。

嘉应学院
近日,嘉应学院发布了暑假安排,暑假时间为7月11日-8月15日,一共35天。今年的返校时间稍微提前了一些。

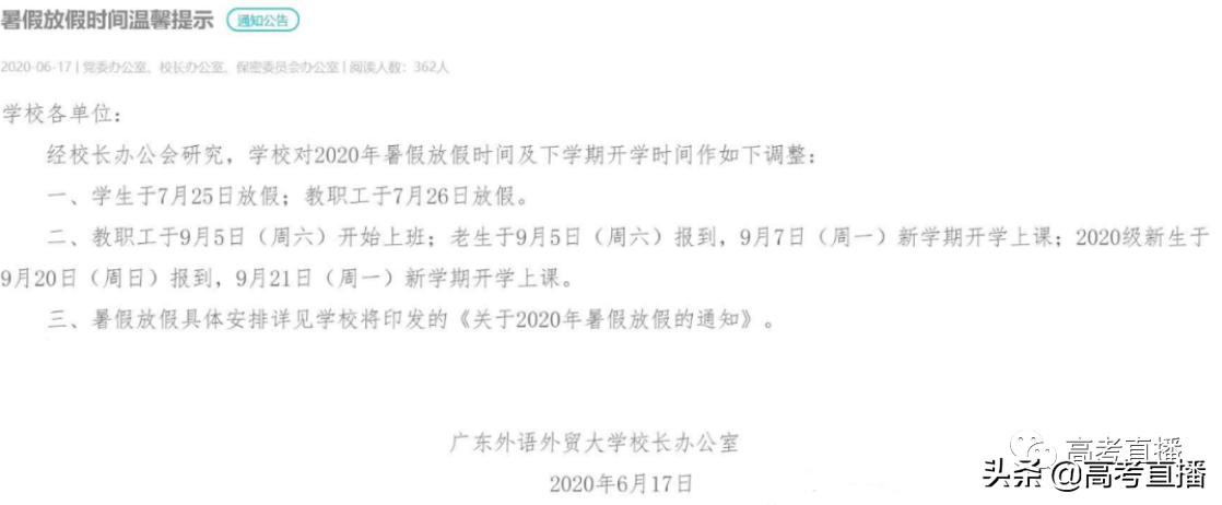
广东外语外贸大学
6月17日,广东外语外贸大学发布暑假放假安排,调整后的暑假时间为7月25日到9月5日,放假时长为42天。值得一提的是原校历放假时间为7月11日到9月6日,放假时长为57天。更新后缩短了15天。

惠州经济职业技术学院
按照惠经最新校历的安排,暑假时间为7月13日-8月28日,一共46天!相比去年暑假为39天,今年还多了7天哦 !顺便一提,原定大二本是6月24日离校的,若不变的话,暑假会更长...

*江阳**职业技术学院
按照阳职最新校历的安排,暑假时间为7月18日-8月29日,一共42天!相比去年暑假为48天,今年少了6天,据说是阳职史上最短的暑假了。

广东东软学院
按照东软最新校历的安排,暑假时间为6月22日-7月31日,一共39天!值得一提的是,8月1日返校目前也是广东最早(秋季)返校的高校了。
广东东软学院2019-2020学年校历


广东外语外贸大学南国商学院
按照广外南国最新校历的安排,暑假时间为7月25日-9月5日,一共42天!去年广外南国在6月下旬就放假了,今年调整到了7月下旬。


广东茂名健康职业学院
按照茂职院最新校历的安排,暑假时间为7月19日-8月29日,一共41天!跟去年一样哦~

除了以上学校,还有部分学校发布了2020-2021学年的校历,从新学年的校历上,我们可以得知什么时候返校~
东莞理工学院
按照莞工新学年校历的安排,虽然不明确啥时候放暑假,但是知道下学期啥时候返校。秋季开学时,老生9月6日注册,新生9月12日报到。
2020-2021学年第一学期

广东白云学院
按照白云新学年校历的安排,虽然不明确啥时候放暑假,但是知道下学期啥时候返校。秋季开学时,考生9月6日5-6日期初补考、重修考试,9月6日报到、领取教材。
2020-2021学年第一学期

华南理工大学广州学院
按照华广新学年校历的安排,2020-2021学年第一学期,自2020年8月31日起至2021年1月10日止,共19周。所以学生应该是在8月29日-30日报到。

韶关学院
按照韶院新学年校历的安排,2020-2021学年第一学期,老生9月6日报到。

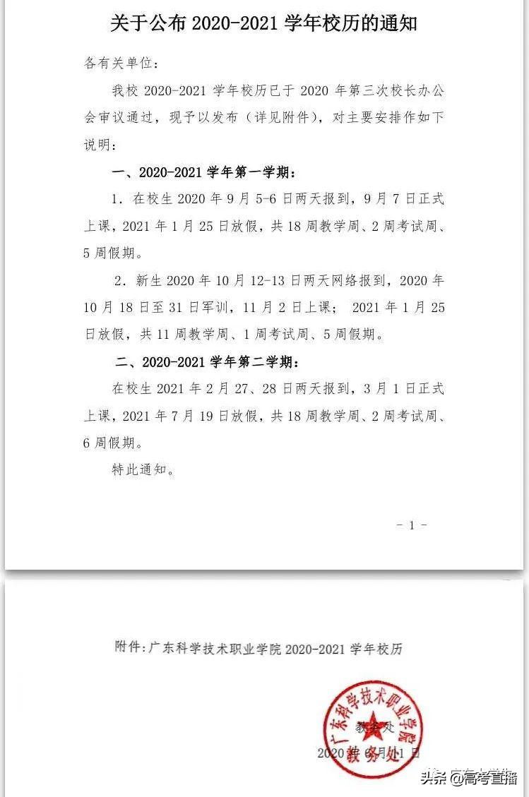
广东科学技术职业学院
按照科干新学年校历的安排,2020-2021学年第一学期,老生9月5日-6日报到。

根据以上已公布暑假安排的学校来看,今年暑假放假时间,除了东软在6月放假外,一般在7月中旬开始放假。
放假天数基本不会有很大的变化,大部分都是40+天左右。今年一般会稍微缩短几天,但也有不减反增的例外:广中医、惠经还比之前多放了几天。
下学年的报到时间也跟往常变化不大,一般在9月初开始报到,也有部分学校要在8月中旬返校。
受今年疫情影响,各个学校的教学安排都有所打乱,所以很多学校不会像往年一样集中在某个时间点放假或报到。有的早一点,有的晚一点。
各个学校重新调整教学安排后,也基本能在7月中旬前完成所有的教学任务,所以今年的暑假天数和往年比应该不会差很远。
但是,大家在家这么久了,你想暑假长一点,还是短一点?