
这便是一位癌症患者的日常,常常因疼痛在无数个夜晚醒来,甚至连喘息和翻身都成了一种奢侈。面对癌痛,我们真的束手无策了吗?
据了解,疼痛是癌症患者最常见和难以忍受的症状之一,严重地影响癌症患者的生活质量。初诊癌症患者的疼痛发生率约为25%,而晚期癌症患者的疼痛发生率可达60%~80%,其中1/3的患者为重度疼痛。
每一次的剧烈疼痛都会使患者逐渐失去治疗的信心,焦虑、抑郁接踵而至。晚期癌性疼痛愈加激烈,疼痛往往让患者痛不欲生,不仅消耗患者为数不多的体力,也使身体对肿瘤细胞的免疫力急剧下降,严重影响患者的生活、心态,以及生存期。
01癌痛到底有多痛?
复旦抗癌教师于娟确诊乳腺癌后曾写下了《此生未完成》一书,文中就详细的描述了自己的癌痛体验,“痛得纹丝不能动”“轻轻触碰骨头,癌痛都可能使我晕过去”。
大家觉得这个很夸张吗?并不是的,于娟处于乳腺癌晚期且已经有全身骨转移的问题,癌细胞侵袭骨头引发的癌痛症状真的可能让人满地打滚或者直接昏厥。

在疼痛专科领域,为了方便衡量疼痛的程度,医生给疼痛做了详细的划分,一般0级表示无痛,而3级就到了轻微疼痛级别,4至6级属于中度性疼痛,7级以上就属于重度疼痛,比如刀割引发的疼痛可以归为6级,容嬷嬷式扎针则为7级,女性分娩是8级,而癌痛居然可以达到10级。
02癌痛从何而来?临床认为,癌痛的发生主要有3个原因:
01肿瘤引起的癌痛:
随着肿瘤病灶不断增大会侵犯周围器官组织,过度牵拉、压迫局部就会引发不同程度的癌痛症状,另外肿瘤组织溃烂也会引发剧烈癌痛问题。
02治疗相关性癌痛:
癌症患者术后切口可能会引发神经损伤性癌痛,而放化疗则会对正常组织造成伤害并造成癌痛。
03合并症和并发症相关疼痛:
因治疗中癌症患者的体力会逐渐下降,此时一旦感染就会导致局部有癌痛的不适,特别是癌细胞的骨转移更是会让人痛不欲生。

03癌痛的用药治疗及不良反应
根据WHO《癌痛三阶梯镇痛治疗指南》和《美国国立综合癌症网络成人癌痛临床实践指南(2019.V3)》,癌痛药物镇痛治疗的5项基本原则改进如下:

01口服给药
是慢性疼痛治疗的首选途径。能口服的患者尽量口服,无法吞咽或有吸收阿片类药物障碍的患者,可经胃肠外输注、静滴或皮下给药。
02按阶梯给药
根据患者的疼痛程度,有针对性地选用不同性质、作用强度的镇痛药物。

各阶梯强度疼痛适应的镇痛药物
03按时给药
按照规定的间隔持续有规律地给患者用药,这样更有助于维持稳定、有效的血药浓度。
04个体化给药
按照患者的病情、肿瘤的类型、用药后的耐受程度和反应,定制个性化的用药方案,以此达到有效镇痛的效果。随着疼痛的变化,可能用药剂量也会有所调整。
05注意具体细节
对使用止痛药的患者要加强监护,密切观察疼痛缓解程度和反应情况,并及时采取必要措施尽可能地减少药物的不良反应。

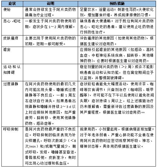
//不良反应防治:
阿片类药物的不良反应很常见,包括便秘、恶心、呕吐、瘙痒、尿潴留、谵妄、认知障碍、呼吸抑制等。因此,需要重视并积极预防和处理阿片类药物的不良反应,平衡疗效与不良反应,使患者获益最大化。

04癌痛的心理支持
01治好癌症后癌痛会消失?
有患者认为癌痛是癌症引起的,只要治疗好癌症癌痛就会立刻缓解,但对于中晚期癌症患者来说治疗也不一定会改善癌痛的不适,因为除了癌症本身其实治疗的手段、癌症转移等均会引发癌痛问题。
02阿片类用药会上瘾?
长期的静脉/针剂注射,或者短效*啡吗**片,会成瘾、依赖。但只要规范化的使用这类止痛药其“成瘾”几率仅为千分之一。
03及时合理的止痛有必要!
止痛用药虽不是治疗,但可以改善身体状态。及时、按时的用药可以避免疼痛引发的身体急剧消耗;避免痛觉过敏及异常等神经性损伤;避免焦虑、抑郁等心理情绪影响。
04止痛药不是用了就停不了!
阿片类止痛药跟肿瘤分期没有直接关系。也不意味着病人进入了终末期。
康小橙再次提示各位癌友和家属们,有癌痛一定要积极治疗,千万不要忍着。早期止痛,对部分因疼痛无法耐受放疗,或食欲睡眠不佳活动减少的病人,还可以达到提高生活质量、更好耐受治疗的目的。