从数据中心的服务器到电信设备和工业系统,开关模式电源(SMPS)用于各种应用,因为 它具有高效率,功率密度和低成本的快速瞬态响应等优点 。
然而,虽然提供许多优点,但已知SMPS电源如开关降压和升压DC/DC转换器以及负载点(POL)调节器会产生噪声。在寻求保持数据完整性和高性能的许多应用中,这种噪声是不希望的。
此外, 为了通过更严格的新监管标准,电源产生的EMI必须保持低于以往的水平 。
实际上,这些电源的开关频率会产生许多不同类型的噪声。 之前有人认为它们是由开关频率引起的高频噪声的开关噪声开关转换,开关转换后振铃,以及在一个系统中运行的多个开关稳压器引起的拍频。
这里我们将研究开关稳压器和DC/DC转换器产生的这些不同类型的噪声,并讨论解决方案,包括滤波技术,以减少和最小化开关SMPS电源中的噪声。
SMPS噪声
根据Dostal,主要噪声类型是由开关频率产生的开关噪声供应。 他说,通常,对于非隔离式DC/DC转换器,此噪声的频带在500 kHz和3 MHz之间。
但是,由于它取决于开关频率, 因此可以使用低通滤波器轻松控制和滤除。 开关噪声会产生输出纹波电压,如图1所示。可以使用无源LC低通滤波器或有源低通滤波器轻松滤除。

图1:由开关稳压器的开关频率引起的输出纹波电压(顶部)。使用LC滤波器的衰减纹波电压显示在底部。
然而,在我们进入滤波器设计之前,让我们更详细地检查输出纹波电压。
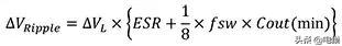
如公式1所示,开关稳压器的输出纹波电压可以通过电感电流纹波精确计算,电感电流纹波基于电感的实际电感值,开关转换器的输入和输出电压,开关频率(fSW)和输出电容(COUT) )包括其等效串联电阻(ESR)和等效串联电感(ESL)。

根据ADI的开关转换器数据手册,在电感选择方面存在一些折衷。 例如,小电感器以较大的电感器电流纹波为代价提供更好的瞬态响应,而大电感器以较慢的瞬态响应能力为代价导致较小的电感器电流纹波。
使用低ESR电容可最大限度地降低开关稳压器的输出纹波。具有电介质X5R或X7R的陶瓷电容器是一个不错的选择。
虽然通常使用大电容来降低输出纹波,但输出电容的大小和数量可能会以成本和电路板空间为代价。
虽然像ADI和德州仪器这样的半导体供应商已经创建了工具为了帮助设计人员根据输入和输出电压规范选择合适的开关转换器或稳压器,包括开关频率,无源元件供应商为电源设计了LC设计工具。
例如,与Nuhertz Technologies合作,Coilcraft提供了一种设计工具,可以使用实际的Coilcraft电感值创建椭圆低通滤波器,而不仅仅是理想的元件。
它确保模拟滤波器接近真实世界滤波器的性能。 由于输出电压纹波的频率基于转换器的开关频率,因此低通LC滤波器的转角或截止频率必须低于转换器的开关频率,以衰减输出电压纹波。
同样,开关频率产生的另一种噪声是开关转换噪声,ADI的Dostal称之为最具挑战性的噪声。
它与电流路径中的寄生电感有关。 它包括由印刷电路板(PCB)走线,IC封装引线和多层PCB过孔以及芯片焊接线产生的寄生电感。
Dostal说,根据经验,一英寸的PCB走线有大约20 nH的寄生电感。该寄生电感产生偏移电压,该公差可以使用公式V = L * di/dt容易地计算。
以下示例显示了典型现*开代**关转换器或稳压器中寄生电感产生的噪声量。
由于今天的开关稳压器在输出级采用了更快的开关MOSFET,因此ADI文章假设开关转换速度在具有5A输出电流的典型开关稳压器设计中为30 ns。
使用上面的公式,20 nH寄生电感产生的电压偏移为3.3 V.这个产生的偏移电压将在开关稳压器的输出中显示为不需要的噪声,如图2所示。

图2:快速开关降压稳压器中的寄生电感会导致高失调电压,在输出端出现不需要的噪声。
显然,寄生电感是这种噪音的关键因素。 因此,必须通过适当的PCB布局将其最小化,这又会降低偏移电压。
为实现这一目标,应尽可能缩短PCB上的互连走线,并使用表面贴装元件来消除封装引线。由于此噪声介于10 MHz和300 MHz之间,因此Dostal建议使用铁氧体磁珠来衰减此噪声。
电压振铃,节拍频率
Parasitics还会产生另一种称为电压振铃的噪声 [2] 。它发生在开关节点的开关转换期间,并叠加在输出纹波电压上,如图3所示。

图3:开关节点电压振铃叠加在输出纹波电压上。 (由ADI公司提供)
幸运的是, 可以通过使用缓冲器或有源钳位电路来减少它 。包括电阻器和电容器的无源缓冲器将该振铃的能量耗散到电阻器中并产生热量。
另一方面, 有源钳位电路将振铃的能量部分地馈回电路,从而提高电源的整体效率。
在部署多个开关转换器或稳压器以产生多个电压的系统中为了驱动各种负载,如处理器内核,I/O接口,FPGA,ASIC和模拟电路,如果这些转换器或POL稳压器的开关频率不同步,则拍频是常见问题。
当两个或多个开关DC/DC转换器并联使用N + 1冗余解决方案以获得更高输出功率或更高可靠性时,应用中也会出现此问题。
现在,如果转换器是非同步的,固定频率切换大约为1 MHz,并且源是公共总线,它们往往会在称为拍频的输入端产生低频噪声。
它会在音频频率上产生不需要的输入AC纹波电流,从而产生不希望的声音和纹波电流。
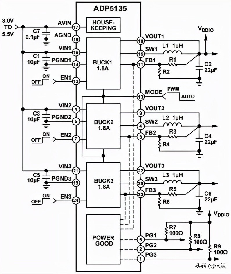
缓解此问题的一种简单方法是使用ADI公司的集成同步开关DC/DC转换器ADP5135采用单个封装提供多开关降压调节器,如图4所示。
由于此类稳压器的开关频率与公共源同步,因此可消除非同步解决方案中出现的拍频问题。

图4:ADP5135在一个24引脚,4 mm×4 mm-LFCSP封装中集成了三个高性能降压调节器。 (由Analog Devices提供)
虽然在单个系统板上使用多开关DC/DC转换器会在这些电源的输入和输出上产生各种开关噪声 ,如ADI公司和德克萨斯州等供应商除其他外,仪器已经生成了解决此类问题的简单解决方案。
『本文转载自网络,版权归原作者所有,如有侵权请联系删除』