温馨提示:如需原文档,可在PC端登陆未来智库官网(www.vzkoo.com)搜索*载下**本文档。
一、PCB行业流程管理和成本控制能力是重中之重
PCB(印制电路板,PrintedCircuitBoard)被称为“电子产品之母”,是现代电子信息产品中不可缺少的电子元器件,被广泛运用于通信设备、汽车电子、消费电子、计算机、航空航天、网络设备、工业控制和医疗等行业。
PCB的工作原理是利用板基绝缘材料隔离开表面铜箔导电层,使得电流沿着预先设计好的路线在各种元器件中流动完成诸如做功、放大、衰减、调制、解调、编码等功能。在最基本的PCB上,零件集中在其中一面,导线则集中在另一面上。
覆铜板直接影响PCB性能,是最重要的基材。PCB上游主要原材料为覆铜板、压延铜箔、半固化片、金盐等,合计约占PCB成本的60%以上。覆铜板主要担负着PCB导电、绝缘、支撑三大功能,其性能好坏直接影响PCB整体性能,因此覆铜板是生产PCB最重要的基材,占成本的比重约为35%左右。覆铜板的上游材料主要是树脂、玻纤布/玻纤毡、填料、铜箔和铝板等。

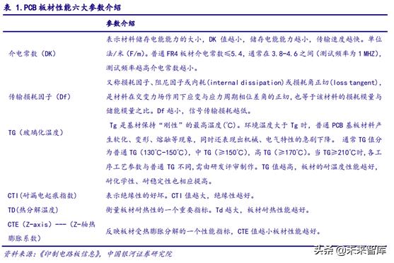
基材和工艺决定了PCB板材的性能,工艺的精度决定PCB板材能否达到性能参数。PCB板材的性能参数主要有六个,包括介电常数(Dk)、传输损耗因子(Df)、玻璃化温度(TG)、耐漏电起痕指数(CTI)、热分解温度(TD)和Z轴热膨胀系数(CTE)。

(一)PCB制造工艺流程繁长,流程管理和成本控制至关重要
- PCB制作工艺流程繁长,流程管理能力至关重要。
- PCB厂商成本管控可通过自动化改造和工序设备调整优化实现,优秀企业能够将成功经验复制推广下去。
- PCB行业成本控制和流程管理方面较为代表性的公司有胜宏科技、景旺电子等,智慧工厂提升人均产值。
- 设备调整能力及订单饱满程度常常影响PCB企业的经营效率,进而影响盈利能力。
- 优秀的公司吸收管理经验并推广的路线也有成功案例。
(二)PCB应用领域广泛,针对细分领域的板材种类众多
PCB的原型诞生于20世纪30年代,采用电子印刷术制作,以绝缘板为基材,分割成一定尺寸,其上附有导电图形和多个孔位(组件孔、紧固孔、金属化孔等),用来代替以往装置电子元器件的底盘,并实现电子元器件之间的相互连接,起到中继传输的作用。
近年来PCB的材料、层数、制程出现了结构性的变化;随着下游应用场景的多样化发展和高精尖、小规模模组化等应用要求,PCB的细分板块增多。
以基材材质的柔软性分类可分为刚性板、柔性板和刚挠结合板三类:

以导电图形层数分类可将其细分为单面板、双面板和多层板:

以应用领域可以细分为通信用板、消费电子用板、计算机用板、汽车电子用板、航天航空用板、工控医疗用板等。
通信用PCB和工控医疗PCB位于黄金赛道,细分领域增速靠前。根据Prismark预测,全球PCB产值2018-2022年复合增速约为2.95%。5G将在2019年开始大规模建设,将带动通信PCB需求增长,根据Prismark预测,通信板需求在2018-2022年的复合增速将达到3.5%,医疗、半导体和工控需求2018-2022年复合增速分别为3.0%/2.6%/2.5%。5G建设进展顺利,根据我们的测算,新建5G基站数量将在2022年左右达到顶峰。5G基站PCB用量远高于4G基站,且对高频高速PCB的需求增加,通信用PCB将在5G时代迎来量价齐升的发展机会。


二、两种经营模式各放异彩:大批量板市场胜在规模,小批量板毛利率取胜
(一)按照下游客户不同需求,PCB分为样板和批量板
按照下游客户的不同需求,PCB分为样板和批量板,按照单个订单面积的大小,批量板又可细分为小批量板和大批量板。根据Prismark统计,2016年全球PCB市场中大批量板、小批量板、样板的产值规模占比分别为80-85%、10-15%、5%。

大批量板面向个人消费者,订单规模大;小批量板面向企业客户,定制化程度高。大批量板一般面向个人消费者,主要应用于计算机、移动终端等消费电子领域。PCB产品品种较少,订单规模大。小批量板一般面向企业级用户,主要应用于通信设备、工控医疗、航空航天、国防等领域,产品类型多,单种类型产品的需求量相对较小,但产品的定制化程度较高。

(二)大批量板厂商胜在客户结构和成本控制,小批量板厂商胜在客户响应能力
大批量板和小批量板都呈现出定制化特点。因为需要满足客户对最后产品的应用场景、材料、面积、性能参数要求,PCB厂商一般在客户产品设计初期就参与研发,并安排生产环节中所需要用到的基材和元件种类、布线方案等。由于PCB具有定制化特点,为了保证上游的稳定性,客户不会轻易更换PCB供应商,但是会根据报价在不同供应商之间分配订单份额。
对于大批量板企业来说,在保证自身产品质量过硬的前提下,如果主要客户的订单数量不断增加,公司和主要客户之间关系紧密,能够获得更多的订单份额,那么大批量板企业就能通过不断扩大产能规模降低成本和提升效率,随下游客户而起,进入良性循环之中。在定价策略上,为了巩固和下游客户的关系以获得更多的市场份额,大批量板企业一般只保证一个较为合理的毛利率,报价不会过高。大批量板企业的盈利模式在于满足产品要求下,获得更多的订单份额以扩大规模降低成本和提升效率,核心客户结构与成本控制。
小批量PCB定制化程度更高,对下游议价能力强,胜在快速响应能力。小批量PCB订单数量多,定制程度更高。向客户交货期限短,因此要求小批量PCB厂商能在客户下达订单之后快速反应,组织生产;且小批量板应用领域多为新兴中高端领域,对PCB产品品质要求更为严格,对厂家技术和良率要求较高。
由于小批量板众多特点带来的生产工艺和流程管理复杂性和较高技术难度,国内中高端小批量PCB厂商较少。从需求端而言,小批量PCB定制程度高,下游应用广泛,订单分散,下游集中度较低,导致下游议价能力不强,小批量PCB厂商在同等技术生产条件下毛利率相对更高。

三、需求端:基站建设拉动通信用PCB量价齐升,联网设备数量扩充和汽车电子化升级驱动对应PCB行业花开两朵
5G时代,通信基站和智能终端等应用将拓展高频PCB板市场,中高端PCB产品有望实现量价齐升。
(一)5G时代即将到来,通信用PCB量价齐升
5G相关进展顺利,通信用PCB需求爆发。随着我国5G试验频谱规划落地,各大主设备商和运营商的基站建设采购计划已经向下一阶段发展。

三大运营商频谱划分各有特色。从确定的5G频谱划分方案来看,中国电信和联通主要分配到3.5GHz附近频段资源,该频段产业链成熟,5G铺设进展较快;而中国移动获得2.6GHz和4.8-4.9GHz频段资源。对于2.6GHz频段,市场一度担心产业链相对不成熟会对中国移动推进5G商用造成影响,但是随华为完成5G试验中低频2.6GHz频段下5G基站的新空口测试,下行速率达到1.8Gbps,与业界成熟的3.5GHz频段下的5G技术相当。因为2.6GHz附近频段为4GLTE网络重耕部分,5G建设初期可以不用新增基站站址,所以测试成功之后,中国移动有望迅速铺设5G建设。

5G建设加速通信PCB市场增长,将成为PCB行业增长的核心驱动力。近年以来,作为PCB产业增长驱动力的消费电子、计算机行业需求趋于饱和,2016年通信PCB板产值占比第一次超过计算机PCB板产值,占总量26%,成为PCB行业第一大细分市场。通信用PCB是目前PCB行业最大细分领域,广泛应用于无线网、传输网、数据通信、固网宽带中,涉及背板、高速多层板、高频微波板、多功能金属基板等相关PCB产品。
5G建设频段高多频化,带动通信用PCB板量价齐升。5G建设时期基站先行,基站相关的通信用PCB需求首先爆发。后续因5G时代信息传输速度整体提升,下游物联网、消费电子等网络流量爆发,5G网络容量相较4G有明显提升,通信用PCB需求继续增长。

MassiveMIMO技术应用于5G基站中,5G基站的软件和硬件架构出现显著变化。5G基站结构将4G基站中的BBU拆分为CU-DU二级架构,其中DU是分布单元,CU是中央单元,具有非实时的无线高层协议处理功能。RRU和天线的组合在5G时代则直接被整合为AAU,其数字接口独立控制每个天线振子,成为主动式天线阵列。

应对上述架构改变,基站射频材料发生明显变化:
1)5G对天线系统的集成度提出了更高的要求。AAU射频板需要在更小的尺寸内集成更多的组件。同时为了满足隔离的需求,这种情况下,高多层PCB技术的应用是较为成熟的解决方案;因此在5G基站建设时期,AAU单元对高多层PCB板的需求将会大幅度上升。
2)5G的工作频段更高,发射功率相较4G出现较大提升。高频段意味着对于PCB上游覆铜板材料的传输损耗和散热性能要求更高,材料要求更高,通信用PCB板材向高频化发展。
3)单站PCB用量大幅提升,5G基站密度更高。MassiveMIMO的应用带来器件数量的大幅提升,相应PCB使用面积增加,单基站AAU的PCB用量预计达到4000平方厘米,单基站高频PCB材料总用量或有望达到8000平方厘米。而5G使用信号传输频段上升后,波段穿透性降低,需要更多中介基站进行信号传输中转,5G宏基站密度有望达到4G时代的1.5倍,基站总量有望实现量的突破,驱动通信PCB板材的需求上升。
高频高速PCB所用制造工艺难度上升。对应5G多通道、大数据、极低延时的特点,对BBU(CU/DU)的处理能力提出更高要求。更大的流量要求天线具备64、128甚至256通道数,相应对基站BBU数据处理能力提出更高的要求,高速PCB的用量相较4G出现较大提升。AAU在5G时代的应用上也需要高速PCB,但是由于AAU的特点,BBU所用PCB板层数更高,面积更大。

在移动基站中,背板是移动基站中面积最大的线路板,背板是电子系统的核心组成部分,承担着连接、支撑各功能板的功能,并实现各子板信号的传输。5G时代下,背板的发展趋势是承载子板的数量不断增加、信号损耗不断减少。
多层板占比提升、基材转向高频材料的趋势下,单个基站PCB均价有望提升。5G对天线系统的集成度有更高要求,需采用多层PCB,据Prismark,4层以上PCB在通信设备中用量占比合计超过70%,其中8-16层占比35.2%。5G要达到高速率、多通道、大容量的标准,数据链路将更复杂、I/O(输入/输出)量更大,背板则要更高层数、超大尺寸、超大厚度、超多孔数和超高可靠性,工艺难度远超4G。高速板加工的核心工艺在层压、钻孔、电镀等环节,更复杂的工艺将增加PCB加工环节的附加值。此外,基材方面需要使用高速高频材料,价格将是原有材料的3-5倍。
5G基站搭载PCB面积、层数增加,通信PCB有望迎来新一轮高增长。随着5G传输数据大幅增加,对于基站BBU的数据处理能力有更高的要求,BBU将采用更大面积,更高层数的PCB;AAU集成MassiveMIMO技术后也将在单站天线数量上出现较大提升,天线数量预计在6-12根/站,每根150片左右的PCB用量,单片PCB面积也因5G通信频道增加而上升,从4G时代的0.0015平方米上升为0.0035平方米左右;并且AAU需要在更小的尺寸内集成更多组件,推升PCB高多层化和PCB高频高速化,基站射频PCB单站用量在3.15-6.30平方米/站。高频高速PCB单位价格至少为4G时期的1.5倍,根据PCB信息网,4G设备商对射频PCB的采购价格平均约2000元/平方米,则预计5G时期高频高速PCB价格在3000元/平方米以上。
通信(基站)用PCB需求增速最快。中国移动所在2.6GHz的5G建设初期,PCB价值增量主要来源于基站PCB的ASP上升,基站数量不会增加很多,初期整体建设节奏或主要由中国电信和中国联通贡献。参考4G基站总建设规模据统计在400万站左右,我们保守估计5G宏基站建设总量在2025年时预计与4G基站持平,参考4G头一年的建设节奏并做一定调整,我们预计2019年中国5G宏基站建设总量为12万站左右。
根据以上假设,我们测算5G宏基站建设带来的国内PCB投资总空间为300亿元左右;借鉴4G和3G的建设经验,单年基站市场空间峰值将会在建设开始后大约第3-4年出现,即2021-2022年左右实现,单年贡献市场增量空间在97亿元左右。


(二)5G+电子微创新驱动新一轮换机需求,单机PCB价值量上升
5G逐步落地刺激新一轮换机需求,消费电子PCB需求有望回升。5G逐步落地将刺激新一轮换机需求,5G时代智能手机单机PCB用量增加,同时手机轻薄化特点使智能手机市场对高端PCB产品如HDI板、FPC板的需求增加,消费电子用PCB市场也有望迎来量价齐升。


伴随着5G换机周期,智能手机出货量有望回暖。根据IDC发布的报告,受宏观经济下行和智能手机缺乏重大创新,消费者换机周期拉长,2018年全球智能手机出货量为14.05亿台,同比下滑4.1%。但伴随5G驱动的换机周期,智能手机出货量有望回暖。

5G手机渗透在2019年开始,预计随着5G试验稳步推进渗透速度不断加快。借鉴4G建设时期4G手机渗透速度,我们预计5G手机出货量在2019年进入萌芽期,在基站建设和技术加速成熟推进的未来两年进入增速的爆发期,并在2022年达到增速顶峰。5G手机将延续小型化、轻薄化趋势,终端FPC、HDI板材用量增加,5G手机的快速渗透将会推动HDI和FPC板市场需求上升,相关产业链公司业绩有望受益。
(三)5G驱动智能终端市场发展,FPC和HDI市场空间巨大
1、可折叠屏时代,FPC渗透率提升确定性高
FPC(柔性电路板,FlexiblePrintedCircuit)是以聚酰亚胺或聚酯薄膜为基材制成的一种具有高度可靠性,绝佳的可挠性印刷电路板。
FPC具有配线密度高、重量轻、厚度薄、可弯曲和灵活度高等特点,适应智能终端小型化和轻薄化趋势。它可以自由弯曲、卷绕、折叠,依照空间布局要求任意安排,并在三维空间任意移动和伸缩,达到元器件装配和导线连接的一体化。因为FPC的轻质化和可挠特性,FPC在智能终端小型化趋势中市场份额越来越高。

PCB板块的细分种类中FPC增速最快。Prismark预计2016年到2021年,FPC、HDI、多层板等年复合增长率均超过2%,其中FPC增速最快,达到3.4%。


FPC下游应用场景集中在消费电子领域,未来将深度受益于5G为智能终端带来的增长机会。根据Primark数据,FPC的下游应用场景集中在消费电子、汽车电子和通信设备等领域,手机、平板、PC、消费电子等3C终端产品合计占FPC共80%的应用,其中智能手机占比为37%之高。
FPC单机用量上升趋势明显,技术迭代带动单价提升。以FPC下游最大应用市场智能手机为例,单机用量在智能手机功能多元化的过程中不断增加。

折叠屏时代,FPC将是未来主流。2019年2月20日,三星推出令人惊艳的折叠屏手机GalaxyFold,显示效果惊艳;2月24日,华为也推出了旗下首款可折叠手机MateX,吸睛无数。在折叠屏时代,为了配合屏幕的折叠效果,传统硬板肯定被FPC替代。

5G时代FPC基材可能迭代,LCP或成为未来主流。目前FPC主要由聚酰亚胺或聚脂薄膜等柔性基材制成,按照基材薄膜的类型可以分为PI、PET和PEN等。其中PI覆盖膜FPC是最常见的软板类型,可以进一步分为单面PI覆盖膜FPC、双面PI覆盖膜FPC、多层PI覆盖膜FPC和刚挠结合PI覆盖膜FPC。
在5G时代,高频高速信号的传输特点对PCB板材的介电常数(Dk)和传输损耗因子(Df)提出了较高要求。相较PI基材,LCP基材具有低吸水性、低膨胀性、介电常数小(Dk=2.9)和介质损耗因子小(Df=0.001-0.002)的优势,能够较好满足5G时代高频高速要求。我们预计未来采用LCP基材的FPC可能成为行业主流,LCP材料更迭将提升FPC单机价值量。

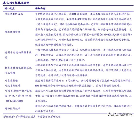
2、适应5G手机轻薄化发展,HDI市场有望打开
5G手机轻薄化发展,HDI板市场空间有望打开。5G使用频段增加带动5G时代智能手机射频模组化和小型化,同时双摄甚至多摄的出现以及手机轻薄化的需求驱动智能手机终端PCB小型化和高密度化。PCB技术层次不断精进,以中国台湾地区手机PCB板技术发展为例,从早期一次成型的全板贯穿的互连做法开始,发展至应用局部层间内通的埋孔及外层相连的盲孔技术制造的盲/埋孔板,一直到利用非机械成孔方式制造的高密度互连基板HDI,手机板的线宽/线距也从早期的6/6(mils/mils)迭代至目前HDI板的3/3-2/2(mils/mils)。

未来手机单机元器件用量上升趋势确定,HDI板将继续向更薄、线宽线距更小、盲孔更微小发展。根据Prismark预测,内存发展速度较快,但是手机仍然是HDI板增长主要动力,预计占HDI板总量60%以上,其中微孔板增速最快,2016-2022CAGR达到4.5%左右。

(四)电子化和智能化是汽车发展趋势,汽车电子PCB量价齐升
汽车的电子化和智能化趋势将驱动车用PCB市场增长。汽车电子是车体汽车电子控制装置和车载汽车电子控制装置的总称,汽车电子化程度随着5G建设带来的通信效率提升预计未来5年内会出现较大提升,整体市场空间较大;未来汽车电子主要发展趋势是智能化;从ADAS向完全自动驾驶过渡是较为确定的趋势,PCB在汽车电子中应用广泛,动力控制系统、安全控制系统、车身电子系统、娱乐通信这四大系统中均有涉及;近年我国新能源汽车出货速度的快速增长也将带动PCB的用量增长。

多层板是汽车电子的主要需求。根据前瞻研究院的数据,2016年第四季度,4层-16层板在车用PCB中占比约为46.56%,是汽车电子PCB主要需求。

根据AT&S报告的数据,2016年单辆汽车的PCB平均用量为55美金,到2020年单辆汽车PCB平均用量将达到65美金。新能源汽车相比传统汽车的PCB平均用量增加加多,因此新能源汽车渗透率提升将是车用PCB市场的重要增长点。
1、新能源汽车电子PCB市场空间测算
汽车电子化升级将拉动汽车电子用PCB需求,根据我们的测算,新能源汽车VCU、MCU、BMS所带来的新增PCB需求约45.6亿元。新能源汽车主要分为两种类型:纯电动汽车和混合动力汽车。混合动力汽车驱动系统由发动机和电动机构成;纯电动汽车的动力系统为电力系统,将由电控系统完全替换掉传统汽车的驱动系统,整车控制器(VCU)、电机控制器(MCU)和电池管理系统(BMS)将带来单车PCB增量空间。
据PCB信息网新闻报导,VCU中控制电路主要用普通PCB,用量在0.03平方米左右;MCU主要采用普通PCB,用量在0.15平方米左右,BMS架构较为复杂,需采用稳定性能更好的多层板,PCB用量也较大,主控电路PCB用量约为0.24平方米,单体管理单元在2-3平方米左右。
我们根据VCU和MCU采用的普通PCB价格为1000元/平方米,BMS主控线路板价格约为15000元/平方米,从控板价格在1500-2000元/平方米左右测算,新能源汽车平均单车PCB价值量超过2000元,大幅超出智能化、轻量化所带来的提升幅度。
2018年全年,我国新能源汽车产销分别完成127万辆和125.6万辆,同比分别增长59.9%和61.7%。按照整体汽车市场成熟,销量增速较为稳定和新能源汽车销量增速按10%的速率逐年递减测算,到2020年我国新能源汽车年销量有望达到228万辆,渗透率达7.45%。国内新能源汽车VCU、MCU、BMS所带来的新增PCB需求约45.6亿元,相当于16年全球车用PCB市场的14.20%。

2、自动驾驶汽车电子PCB市场空间测算
另外,自动驾驶的商业化,也将为车用PCB开辟广阔空间。根据NHTSA的分类,自动驾驶可以分为Level0至Level5五个标准,目前自动驾驶处于level3;ADAS(高级驾驶辅助系统,AdvancedDrivingAssistantSystem)应用主要在车载摄像头、车载雷达方向。尽管就当前的技术水平和政策环境,要实现Level5,即完全的自动驾驶尚有难度,但是不同程度的ADAS应用正在渗透,将为车用PCB开辟广阔成长空间。

在5G商用化加速的现阶段,我国ADAS的市场发展增速预计将超过30%,到2020年市场规模有望接近300亿人民币。

汽车电动化和智能化发展双轮驱动,车用PCB市场增加。结合汽车电子化、智能化和新能源化两大趋势,车用PCB市场预计在未来五年内出现较快增速;高频高速化的需求使汽车用PCB市场出现结构性变化,高频高速PCB增长空间相对更大,技术壁垒更高,市场集中度更大。一方面,汽车的电子化相比传统燃油发动机的驱动系统增加了电控系统对PCB的要求,另一方面,新能源汽车的核心为电池、电机和电控,与传统汽车相比其电子比例大幅提高。这两大因素提升了PCB在汽车行业的使用量,车用PCB市场规模由2009年的28亿美元增至2015年的49亿美元,年复合增长率为9.78%,到2018已经接近60亿美元。同时,汽车电子对于材料性能要求极高,这些因素对于覆铜板行业来说不仅增加了需求,也提高了中高端覆铜板的应用占比。

(五)全球物联网终端规模快速增长,对应的PCB用量大幅提升
1、全球物联网市场规模快速增长
物联网通过智能感知、识别技术与普适计算等通信感知技术,广泛应用于网络的融合中,被称为继计算机、互联网之后世界信息产业发展的第三次浪潮。整体来看,全球物联网相关技术、标准、应用、服务尚处于起步阶段,物联网核心技术和标准体系处于加快发展和构建过程中。
全球物联网产业市场规模呈快速上升之势,从2013年的1.9万亿美元上升至2016年的3.2万亿美元。未来几年,全球物联网市场规模仍将快速增长,麦肯锡预计2025年全球物联网市场规模平均将达7.4万亿美元。
随着物联网行业的快速发展,全球消费级IOT销售额快速增长。2017年全球消费级IOT销售额为4859亿美元,同比增长29.5%,并首次超过全球智能手机销售额。根据智研咨询预测,2020年全球消费级IOT销售额将达到10689亿元,届时其销售规模约为智能手机的2倍。

2、政策红利助推中国物联网市场发展
2018年,国务院及各地方政府出台大量有关于物联网的政策,涉及工业、物流运输、医疗健康、质量管理、建筑等领域。在国家政策的红利下,中国物联网市场发展迅速,据CCIA数据,2020年我国物联网产业体系基本形成,总体产业规模将突破2.5万亿。
物联网产业的发展与可用连接数密切相关。当前全球可用连接数约为90亿,据GSMA预测,到2025年将达到251亿,潜在市场规模将超过7万亿美元。根据工信部数据,截至2018H1,我国物联网终端用户数已达到4.65亿,是去年同期的2.5倍;中国移动日前在2018全球合作伙伴大会上宣布其物联网连接数达5亿,超过此前计划的3.49亿;中国联通上半年连接数新增2000万达到9000万;中国电信计划18年底连接数达1.4亿。2017年,我国物联网市场规模达到1.15万亿,据CCIA预计,18年将超过1.5万亿。


智慧城市建设如火如荼,物联网是智慧城市的神经传输体系。根据德勤发布的《超级智慧城市报告》,目前全球已启动或在建的智慧城市有1000多个,我国超过500座城市明确提出或正在建设智慧城市。2017年智慧城市市场规模高达4246亿美元,预计到2022年将增长至1.2万亿美元,阿里、腾讯,华为积极投身智慧城市建设。工业互联网平台通过部署各种传感器打通设备与数据和服务,推动制造业数字化转型。数据显示,2017年我国工业互联网市场规模达到4677亿元,2020年有望增长到7000亿。
物联网终端属于电子设备,每台设备实现电路都需要用到一定量PCB,物联网终端设备猛增,将打开终端用PCB的下游应用市场。
(六)工控医疗设备电子化程度上升,细分PCB市场受益
工控设备自动化发展趋势明朗,将带来未来市场结构性优化。工控设备通常具有较高的防磁、防尘、防冲击等性能,拥有专用底板、较强抗干扰电源、连续长时间工作能力等特点,被视为一种加固的增强型计算机,用于工业控制以保证工业环境的可靠运行。目前我国已经实现了工业发展机械化,下一步向工业自动化发展是明确趋势,发展前景日趋明朗;5G建设带动下游物联网等设施和技术发展,加速工业自动化孵化,工业自动化控制产品作为工业自动化中的重要一环,必将承此新兴市场快速发展。随着工业控制的自动化发展,工控设备电子化程度上升,催生对上游关键电子器件PCB需求。据Prismark统计,2016年工控医疗领域的PCB需求约为37.70亿美元,预计2016年至2021年工控医疗领域PCB需求复合增长率约为3.87%。由于全球人口步入老龄化,医疗仪器的发展空间进一步增大,便携式医疗、家用医疗设备的需求快速增长。工控医疗领域的PCB需求以16层及以下多层板和单/双面板为主,占比约为80.77%,随未来工业自动化程度对设备性能和集成程度要求提高,预计16层以上的高性能PCB占比进一步提升,替换原有低层PCB市场。

中国医疗器械市场上升空间巨大,有望带来PCB增量。医疗设备指单独或组合适用于人体的仪器、设备、器具、材料或者其他物品,而医疗用电子产品主要表现为医疗器械中的高新技术医疗设备,其基本特征是数字化和计算机化,如超声仪、血液细胞分析仪、便携式医疗设备等。目前我国的医疗器械行业市场中,高端医疗器械占比仅为25%左右,75%左右仍然为中低端医疗器械,近年随互联网发展和人类健康意识提高,医疗器械的普及和更新换代需求量巨大,以我国为代表的新兴市场潜力巨大。据商务部数据,我国2016年医疗器械市场整体规模仅为3700亿元,占整体医药市场规模的20%左右,上升空间巨大,市场增速较快,未来将驱动PCB市场发展。
工控医疗增量空间值得期待,PCB增长再添动力。工业控制、医疗器械领域PCB市场需求稳步上升,众多PCB厂商积极探索部署包括工业机器人、高端医疗设备领域。根据Prismark统计,2017年工业、医疗行业电子产品总体产值达到3,200亿美元左右,预计2017-2022年将以4.1%的年复合增长率增长,至2022年产值预估达到3920亿美元。

(七)航空航天机载设备PCB需求兴起,高多层板助力市场增长
航空航天PCB要求严格,HDI板材卡位发力。航空航天PCB产品主要用于航空航天的机载设备,机载设备又可分为航电系统和机电系统。航电系统主要包括飞行控制、飞行管理、座舱显示、导航、数据与语音通信、监视与告警等功能系统;机电系统主要包括电力系统、空气管理系统、燃油系统、液压系统等功能系统。根据Prismark,2016年航空航天领域的PCB需求约为23.64亿美元,预计2016年至2021年复合增长率约为3.59%。航空航天领域的PCB需求主要以高多层板为主,其中8-16层板的占比最高约为28.68%。

四、供给端:PCB产能继续向大陆转移,中高端供应商有望受益
(一)大陆逐渐承接PCB产能,中高端产品国产替代空间巨大
PCB产能自21世纪以来持续向亚洲转移。21世纪以来,全球电子信息产业从发达国家开始向新兴经济体和新兴国家转移,伴随电子信息产业的转移和劳动力、运输成本和环境政策等因素,全球PCB产能经历了从美洲向欧洲再逐渐向亚洲转移的产能转移路径。2000年之前全球70%以上的PCB产值分布在北美、欧洲及日本等地;后来产业重心不断向亚洲地区转移,中国大陆地区逐渐成为全球最重要的电子信息产品生产基地。

中国大陆PCB产能迅速扩张,并在2006年超越日本成为全球最大的PCB产能基地。中国大陆地区占全球PCB行业总产值的比例已由2008年的31.18%上升至2017年的50.53%。

中国大陆地区PCB行业增速远超全球水平,产业转移趋势持续推进。2008年至2016年,美洲、欧洲和日本PCB产值在全球的占比不断下降,分别由2008年的9.30%,6.65%和21.12%降至2016年的5.08%,3.52%和9.69%;与此同时,中国大陆PCB产值全球占有率则不断攀升,2008年至2016年,中国大陆PCB行业产值从150.37亿美元增至271.23亿美元,年复合增长率高达7.65%,远超全球整体增长速度1.47%。预计到2021年,中国大陆PCB行业产值将达341亿美元,占全PCB行业总产值的比重小幅上升至55.8%。
(二)5G时代中国扮演重要角色,内资PCB企业有望随设备厂商而起
5G建设中国贡献重要力量,中国大陆或成5G最大市场。全球范围内5G建设如火如荼,各国企业研发部署紧锣密鼓。5G技术带来下游应用场景的极大拓宽、优化和巨大商业价值将其提升至国家战略高度;且5G领域仍属新兴领域,技术和标准仍为蓝海,因此5G是各国面临的一大挑战,同时也是中国大陆企业实现技术规模突破、弯道超车领跑的最大契机。从5G的NSA标准和SA标准制定的专利数量而言,据欧洲专利局数据,华为、中兴等国产厂商一共拥有5G约30%的专利。

5G芯片部分,高端芯片国内和国外仍然存在一定差距,但是国内芯片近年发展较快,低端芯片已经能够实现自给自足;中高端5G芯片方面,华为等主设备商大力投入研发,有加速弯道超越的趋势。5G基建设备方面,国内的基站、天线、铁塔等的部署数量全球领先,据德勤数据,截止2018年8月,中国支持5G通信的基站数量已经是美国的10倍,基站总量比美国多30万个。中国是电信大国,拥有庞大的5G商用市场,在国家政策资金利好和企业积极赶超下,我国5G发展实现领跑;据全球移动通信运营商行业协会GSMA预测,中国将会是全球最大的5G市场,占全球市场份额的三分之一,市场空间巨大。
国产主设备商承中国5G打开产业链市场,内资龙头PCB厂商背靠主设备商业绩潜力无穷。我国5G建设份额大,市场空间广阔;根据我们测算,我国宏基站建设规模至2025年有望达到550万站,三大运营商对主设备商的基站采购订单将随5G商用化进程加速逐渐放量,借鉴4G建设经验,预计在2022年单年基站建设规模达到峰值,华为等主设备商实力较强,能在基站建设中抢占较大份额,基站建设需求增加同时带动对产业链上游电子器件需求增加,相关龙头厂商业绩有望持续增长。

据中国移动2019年5G建设主设备租赁单一来源采购结果,华为取得5G基站租赁订单250站,占采购总数量约50%,其余订单由爱立信、中兴、大唐和诺基亚承包,数量分别为150/80/30/30站;在本次基站采购中,大陆主设备商占比上升,超过60%,表明主设备商实力和价格优势等得到体现,5G建设基站现行,基站端中国力量已经渐显,内资PCB龙头厂商有望利用其价格和供货优势打开广阔市场空间。

中国大陆厂商和国际厂商技术、产能差距减小,中国大陆PCB产品结构优化。近年来,随着PCB产能不断向中国大陆转移,内资PCB企业抓住机会,整体实力不断增强,营收规模增速不断加快。

此外,根据Prismark预测,未来几年中国大陆地区PCB产业各细分产品产值增速均高于全球平均水平,尤其表现在高多层板、HDI板、FPC板等各类高技术含量PCB。以FPC板为例,中国大陆的FPC产值在全球比例中已经从2005年的6.74%上升到2017年的50%左右;据Prismark预测,2016-2021年中国大陆厂商营收可实现7.6%的CAGR,占全球FPC总营收的比例上升到17%左右,产业转移趋势明显;预计在时下5G商用化进度加快的情况下,未来几年PCB仍将向中国大陆转移,预计至2022年中国大陆地区PCB产值占比上升到57%左右。
(三)PCB行业集中度逐步提升,新规出台加速进程
PCB目前整体行业集中度仍较低,细分中高端领域集中度较高。当前PCB整体产业集中度较低,市场竞争充分;据统计,中国现有PCB厂商1500多家。但是在如高频高速通信、汽车电子、智能终端等中高端PCB领域由于技术壁垒较高、客户认证周期长等原因,市场集中度相对较高。
PCB生产流程繁长,厂商盈利依赖于生产工艺和成本管控能力,龙头厂商通过提升中高端产能占比和扩大生产规模形成更好的产品结构优势和成本优势,未来预计将抢占更大市场份额,PCB行业市场集中度尤其是中高端产品市场集中度上升趋势明朗。

PCB行业新规出台,环保和技术准入门槛提高加速市场集中度提升趋势。2018年12月,工信部出台了《印制电路板行业规范条件》和《印制电路板行业规范公告管理暂行办法》,文件对高污染和低技术含量的PCB厂商进行了限制,未来高污染的PCB厂商将面临停厂整改的压力,同时下游基站和智能终端客户在客户认证方面也会逐渐提高对环保问题的重视,污染较大的PCB制造厂商面临转型或者倒闭风险。从目前国内PCB市场严查环保规范的状况来看,有助环保合规的中大型PCB厂商接单,且有助于改善市场产能供过于求的状况。各地环保政策趋严预计将加速PCB行业洗牌,份额将向龙头企业集中。
在技术方面,《条件》和《办法》就现有企业的人均产值、新建及改扩建项目的投资规模和投入产出比、企业及项目工艺技术提出了要求,严格控制未来技术水平较低,单纯扩大产能的印制电路板项目落地;而技术创新能力和企业管理能力较强的企业收获政策补助等福利的可能性。总体而言,新的政策出台将提升内资龙头PCB厂商的竞争力,未来PCB产业结构将会逐渐优化,产业集中度上升,政策导向为内资龙头PCB厂商崛起助力。
五、成本端:原材料价格有上移趋势,龙头能够向下传导
(一)铜箔和覆铜板等为PCB上游主要原材料
覆铜板、铜箔等为PCB上游主要原材料,占比超过60%。PCB制造过程中,主要上游原材料为覆铜板(CCL)、半固化片(PP)、铜箔、铜球、金盐、油墨、干膜等材料。通常来讲,PCB成本构成中覆铜板占37%左右、半固化片13%、金盐8%、铜箔铜球5%,人力成本占比约为11%左右,不同种类产品原材料占比略有调整。
覆铜板主要由树脂,玻纤布和铜箔构成。覆铜板是在高温高压的条件下将半固化片(PP)上下表面与铜箔粘结在一起制成不同规格厚度的基板,而半固化片则主要是通过玻璃纤维布、树脂和添加剂合成的一种片状粘结材料。根据覆铜板板材薄厚不同,其成本构成中玻纤布占成本的25%~40%,树脂成本占比25%~30%,铜箔占比30%~50%。
(二)5G时期高频高速覆铜板基材迭代,PTFE和碳氢树脂或成主流
传统覆铜板基材难以符合新时代高频高速需求,有机基材顺势而上。传统低频覆铜板基材多采用酚醛树脂和环氧树脂,目前市场上应用最广的产品是是玻璃纤维环氧树脂FR-4,其成本低、易加工、具有可靠的机械性能;但5G时代通信高频化趋势明显,对覆铜板信号传输能力提出更高要求,传统基材传输损耗大,信号易出现失真现象,无法满足高频电路性能要求。

在高频基材的选择方向上,有两大种类,分别是陶瓷基板和有机基板,陶瓷基板在耐极端温度和辐射方面显示出优良性能,也因其材料特点带来较大的加工难度和较高的成本;因此在大部分非极端环境应用场景中,有机基板以其更好的设计性和投入产出比取胜,并且在高密度布线方面更胜一筹,因此在5G高频高速时代,有机基板将成为高频基材主流。
高频基材选取过程中可加工性是关键。高温处理是高频线路板加工制造的重要环节,因此基材的可加工性对覆铜板制造成本形成显著影响,基材的选取过程中,其高温可加工性是重要因素。以热加工性分类,基材大致可分为热塑性材料和热固性材料两大类,其中热塑性材料通常具有较低的电气损耗,且其电性能在温度和时间变化维度上较为稳定;此类材料中应用较为广泛的代表材料是PTFE基材,此类基材供给较为紧张,价格和加工成本较高,因此主要用于单双面的高频基板制造。热固性材料通常比热塑性材料更硬,因此其机械性和可加工性更好,典型代表是碳氢树脂,但是此类材料目前尚存问题是其电气损耗因子(Df)相对PTFE等热塑性材料较高,是基材改良中仍待解决的问题。
高频基材国内部分龙头厂商技术追赶实现部分替代,价格现状仍有下降空间。覆铜板行业市场集中度较高,在高频高速覆铜板市场则体现得更为明显,技术壁垒是市场供给紧缩、厂商垄断的主要原因,龙头厂商对下游议价能力较强,高频高速基材价格仍然显著高于普通FR-4基材,大概在10-40倍不等。

近年,随着5G商用化进程加速,PCB高频高速发展趋势明显,对覆铜板基材性能提出要求,全球覆铜板产品也向各细分应用领域发展,研发精准针对市场需求。国内厂商借此契机积极投入技术研发,实现技术追赶,并在部分板材上成功实现国产替代。如生益科技已实现电子级玻璃纤维布增强无机陶瓷填料碳氢类高频基材S7136H的量产,在性能上可对标罗杰斯的RO43508材料,电子级玻璃纤维布增强PTFE无填料基材SCGA-500GF77G可对标罗杰斯的RO3003C等。从长期来看,国产覆铜板厂商在交货响应速度和价格、服务上有巨大地理优势,长期而言高频材料国产化替代大势已定,国产替代进程将逐渐带来PCB厂商的上游压力下降。

(三)铜价和原油价格上行,覆铜板存在涨价基础
覆铜板行业集中度极高,成本传导能力强。覆铜板主要由铜箔、玻纤布和树脂构成,而覆铜板行业集中度较高,尤其是中高端覆铜板供应商较少,全球前十(按照产值排名)刚性覆铜板厂商的市占率在75%以上,而PCB全球前十公司市占率为53%左右,国内前五覆铜板厂商市占率在51.39%左右;覆铜板行业相对PCB行业集中度更高,覆铜板厂商对下游的议价能力更强,原材料如铜箔、玻纤布和树脂的涨价能较好地传导至下游PCB厂商。

铜价近期有所上涨,将传导至覆铜板及铜箔等成本端。在中高端PCB制造中对铜箔质量有较高要求,而由于生产高质量铜箔的设备特别是关键零部件需要进口且周期长,因此铜箔产能扩大不仅投资较大且平均周期至少一年以上,产能增长能力慢。铜价自2018年下半年开始进入降价周期,但从年初以来已出现不小的反弹,铜价上涨将传导至覆铜板及铜箔等成本端。

玻纤行业市场集中度较高,周期性趋冷和环保限产使供给紧张。玻纤纱由硅砂等原料在窑中煅烧成液态,通过极细小的合金喷嘴拉成极细玻纤,再将几百根玻纤缠绞成玻纤纱。窑的建设投资巨大,3万吨的窑炉需要4亿人民币,新建窑炉需要18个月,为资本密集型产业。其行业集中度较高,我国前五大厂商中国巨石、泰山玻纤、重庆国际、山东玻纤、四川微玻和长海股份集中了80%以上的产能。从供给端看,玻纤电子纱/电子布前期市场持续低迷,项目订单减少,部分供给厂商玻纤池窑陆续关停,且在新的产业政策下,环保限产使部分中低端不合规企业出清;在短期内产能被压缩,供给相对紧张。
环氧树脂上游材料走高,结合环保压力压缩产能。合成树脂具有较好的力学性能、电性能和黏结性能,是覆铜板的重要构成材料之一。不同类型的PCB对树脂的需求不一。单/双面板、多层板及HDI等主要采用酚醛树脂和环氧树脂,高速/高频制板主要使用PTFE;目前中国大陆与中国台湾的供应商主要提供酚醛树脂和环氧树脂。环氧树脂上游原材料(氧氯丙烷、双酚A等)与全球原油价格走势紧密相关,页岩油成本和船燃新规等可能在2019年激化原油供需矛盾,环氧树脂仍然存在一定涨价压力。

环保方面主要是黄山、山东等地多家厂商环保要求不符合,导致减产和停产,或是因环保要求而需改进工艺,购置新机器等提高生产成本,从而促进了环氧树脂价格继续上涨。
(四)产品结构占优的龙头厂商可将成本传导至下游客户
上游原材料面临涨价压力,成本可传导至下游客户形成闭环。铜箔、玻纤布和环氧树脂等覆铜板原材料的价格面临上涨压力,同时,通信用PCB面临高速高频化的特点,要求覆铜板上游树脂材料选取和加工工艺成本增加也进一步加剧覆铜板涨价,而覆铜板厂商市场集中度较PCB高,覆铜板厂商可将成本上涨传导至PCB厂商。
国内中高端PCB制造龙头多主打通信领域、工控医疗和消费电子领域,供应市场集中度较高,对下游拥有一定的议价权。且中高端PCB产品认证周期较长,下游客户一旦选定供应商不会轻易更换,对已经进入供应体系的PCB厂商有一定依赖性。以中高端通信领域而言,通信PCB客户认证周期较长,制造工艺技术壁垒较高,从工艺开发到形成产品需要三年以上的时间;因此龙头厂商议价能力较强,未来新增订单有望实现价格传导,实现业绩增长。
