
作者:环磷酰胺
本文为作者授权医脉通发布,未经授权请勿转载。
风湿性疾病是一种多系统受累的全身性疾病,可累及泌尿、神经、消化、心血管、运动系统,当然还有血液系统。血小板减少导致易出血风险增加,可见的皮肤黏膜出血易被临床医生发现并重视,内脏和颅脑出血却少有早期警示症状,出现后容易直接导致危及生命的状况。因此重视血常规检查中血小板的数值并结合临床早期判断显得至关重要。风湿病加上血小板减少确实是雪上加霜的事情,我们今天就来看看相关知识和应对措施。
1
在哪些风湿病中可以看到血小板减少?
血小板减少是风湿性疾病常见的临床表现之一,如系统性红斑狼疮,干燥综合征,抗磷脂抗体综合征等。中国系统性红斑狼疮研究协作组(Chinese SLE Treatment and Research group,CSTAR)的数据[1]显示我国16.3%的SLE患者基线时出现血小板减少,平均血小板计数为78.8×109/L,平均病程为41.5个月,其性别年龄,自身抗体等指标均无特异性。抗磷脂抗体综合征中血小板减少的发生率为21.9%[2],干燥综合症为18.8%[3],还有其他一些病,如类风湿关节炎,成人STILL病等都可以出现血小板下降,就不一一列举了。
但是不要忘记的是,慢性肝病,终末期肾病,糖尿病,冠心病、甲状腺功能异常等都可以引起血小板减少,这些疾病常常是风湿性疾病最易并发的情况,很容易弄得眼花缭乱。
2
多少才算是血小板减少?
由于各个地区检查单的正常参考值不同,很多人会对血小板减少的定义产生迷惑。2012年我国原卫生部发布的卫生行业标准《血细胞分析参考区间》把血小板计数的正常值范围定为(125~350)×109/L。国内广泛认可和应用的血小板计数正常范围是(100~300)×109/L。欧美国家通常将血小板计数<150×109/L定义为血小板绝对减少,但由于实践中发现(100-150)×109/L的人很少表现出血倾向,故我国一般将血小板<100×109/L定义为血小板减少[4-5]。
3
发现血小板减少后要干吗?
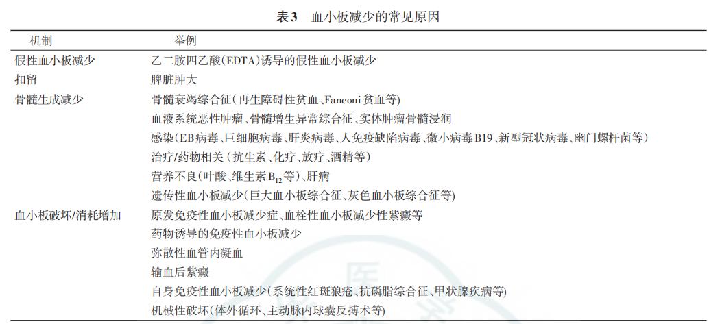
血小板减少的原因有很多,具体可以参考下面这张表[5]:

其中和风湿病患者密切相关的因素主要包括:疾病活动;新发血液系统损害;并发感染或恶性肿瘤;药物相关;营养不良等。因此发现血小板减少后,需要询问相关病史和完善检查明确原因所在,如:
➤询问使用药物中有无可能导致血小板减少的药物(非甾体药物、硫唑嘌呤、他克莫司等);
➤ 询问近期有无感染表现和是否服用抗生素;
➤ 完善基础疾病病情评估,确认是否存在原发病活动;
➤对于出现其他临床症状如表现有反复动静脉栓塞的患者,可进行抗心磷脂抗体、狼疮抗凝物和抗β2糖蛋白抗体的筛查,如出现不明原因的低热,体重下降等,需注意排除肿瘤的可能等;
4
风湿病合并血小板减少如何治疗?
明确血小板减少的原因非常关键,其原则是针对病因治疗。如为药物导致尽量停用相关药物;合并感染采用抗感染治疗,肿瘤导致必须抗肿瘤治疗。
如果考虑血小板减少原因为基础疾病活动或新发血液系统损害,即免疫性相关因素为罪魁祸首时,首选治疗药物为糖皮质激素和丙种球蛋白[6]。起始推荐糖皮质激素使用剂量为1mg/kg/d,使用2到4周然后减量,这个剂量和疗程并不固定,需要根据病情调整,对于多次检查提示血小板小于10×109/L或伴随活动性出血或其他严重系统损害的患者也考虑甲强龙500-1000mg冲击治疗。需要注意的是,使用激素4周后血小板恢复如果不明显(始终小于30×109/L),可能为激素抵抗或者诊断有误,建议重新鉴别诊断,调整治疗方案而不是盲目增加剂量。
丙种球蛋白的使用推荐量为每日400mg/kg连用5日,或单次服用1000mg/kg,必要时可重复使用,但对于IgA缺乏和肾功能不全的患者应该谨慎使用。
除了以上两种药物外,其他药物也可辅助治疗,如重组人血小板生成素300 U/kg,每日1次;利妥昔单抗 375 mg/m2静脉滴注,每周1次,使用4周;长春新碱1~2 mg静脉滴注,每周1次,4~6周等;后期激素减量还可采用免疫抑制药物维持治疗,常用的包括硫唑嘌呤、环孢素A、环磷酰胺、霉酚酸酯等。
5
要不要输血小板?
输注血小板是临床常用的应对血小板减少的措施,但使用前必须注意慎重考虑输注指征和治疗获益风险比。输注血小板适用于防止和治疗血小板减少或血小板功能缺损患者的出血,分为两种类型:预防性输注(血小板低或功能障碍,但无出血)和治疗性输注(血小板数低或功能障碍,有出血表现),输注指征为血小板<10×109/L或<20×109/L伴活动性出血或其它病情不稳定因素。
可能有人会问,我血小板虽然没这么低,输一点不是更好吗?千万不要,因为血小板减少的因素有几种病是禁忌输注血小板的,如血栓性血小板性紫癜,溶血性尿毒症综合征等,这些疾病如果在控制不佳的情况下输注血小板会导致病情的进一步恶化。因此不能盲目输注。
当风湿病遭遇血小板减少,并不是世界末日,只要可以抽丝剥茧,找出原因,合理应对,自然可以逢凶化吉。

参考文献:
1.Jiang N,Li M,Zhang M et al. Chinese SLE Treatment and Research group (CSTAR) registry: Clinical significance of thrombocytopenia in Chinese patients with systemic lupus erythematosus.[J] .PLoS ONE, 2019, 14: e0225516.
2.Cervera R , Piette J C , Font J , et al. Antiphospholipid syndrome: Clinical and immunologic manifestations and patterns of disease expression in a cohort of 1,000 patients[J]. Arthritis & Rheumatology, 2002, 46(4):1019-1027.
3.Liu Yuan,Chen Shiju,Sun Yuechi et al. Clinical characteristics of immune thrombocytopenia associated with autoimmune disease: A retrospective study.[J] .Medicine (Baltimore), 2016, 95: e5565.
4.Ministry of Health of the People's Republic of China. Reference interval for blood cell analysis: WS/T405-2012[S]. Beijing: 2012. [中华人民共和国卫生部. 血细胞分析参考区间: WS/T 405-2012[S]. 北京: 2012.]
5.中华医学会内科学分会, 王建祥, 张奉春, et al. 中国成人血小板减少症诊疗专家共识[J]. 中华内科杂志, 2020, 59(07):498-510.
6.Liu Xin-Guang,Bai Xiao-Chuan,Chen Fang-Ping et al. Chinese guidelines for treatment of adult primary immune thrombocytopenia.[J] .Int. J. Hematol., 2018, 107: 615-623.