
不少人都面临身份证异地办理的问题,回家乡办吧,又得请假又是时间成本交通成本,想在就业所在地办又不是很清楚办理流程。近期后台也收到不少网友的私信问怎么在广州办理异地身份证,感受到大家的需求,小编特地为大家进行了整理,希望对大家有所帮助哦!


异地受理的对象
离开户籍地在广州市合法稳定就业、就学、居住的非本市户籍人员。
异地受理的业务范围
居民身份证有效期满换领或损坏换领、丢失补领业务(首次申领居民身份证、申请人提交的身份信息与人口信息系统中登记不一致的、因相貌特征发生较大变化且难以确认身份等情形除外)。
换领居民身份证
由本人携带如下资料办理
1.原居民身份证;
2.广州市居民身份证数字相片回执;
3.户口簿(属有效期满换领的不需提供,属证件损坏换领的需提供);
4.可以证明合法稳定就业、就学、居住的下列材料之一:
①居住证或居住登记回执;
②证明合法稳定就业的,需提供劳动合同、工商执照等相关资料;
③证明合法稳定就学的,需提供经教育部门注册的学生证或学籍证明等相关资料;
④证明合法稳定居住的,需提供房屋权属证明或房屋租赁合同等相关资料。
补领居民身份证
由本人携带如下资料办理
1.户口簿;
2.广州市居民身份证数字相片回执;
3.可以证明合法稳定就业、就学、居住的下列材料之一:
①居住证或居住登记回执;
②证明合法稳定就业的,需提供劳动合同、工商执照等相关资料;
③证明合法稳定就学的,需提供经教育部门注册的学生证或学籍证明等相关资料;
④证明合法稳定居住的,需提供房屋权属证明或房屋租赁合同等相关资料。
我要到哪里办理?
属居住的在现居住登记地、属就学的在学校所在地、属就业的在单位所在地的区公安分局设置的异地*证办**点受理。
收费标准(经国家财政部核准)
居民身份证换领的需缴纳工本费20元;
居民身份证证件损坏换领的需缴纳工本费40元;
申请补领居民身份证的需缴纳工本费40元。
注意:补领新证后,如找回原居民身份证的,须将原居民身份证交回公安机关。

我办完了,怎么领取呢?
已办理换领、补领居民身份证手续的,自提交《居民身份证异地受理登记表》之日起六十日内,由本人持《居民身份证领取凭证》,按《居民身份证领取凭证》的提示到相应公安分局*证办**中心(或设有居民身份证发证业务的派出所)领取证件(属换领的须交回旧居民身份证)。
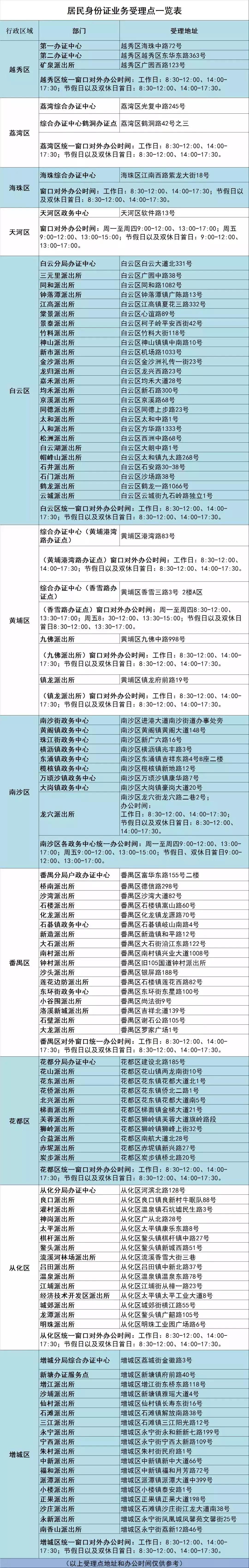
*证办**地点和办公时间

这些要注意哦
(1)未满十六周岁的人员由监护人陪同前往办理。申请人与其监护人不在同一户内的,应当提交监护证明(如出生证等)和监护人的居民身份证或户口簿;
(2)大部分区公安分局*证办**中心(政务中心)、派出所的*证办**窗口实行“先预约,再办理”的措施,其它*证办**点暂实行“预约优先”的排队规则(详见广州金盾网或微信“广州公安”中的“户政业务智能咨询预约平台”)。
(3)符合以下条件的,可使用现居住登记所在区的辖内居民身份证自助*证办**机办理业务:
①年满16周岁以上持我市签发的居住证(或居住登记回执)的本省籍人员;
②办理的业务类型为:证件有效期满换领、证件损坏换领、证件遗失补领。
看到这里,大家知道怎么在广州办理异地身份证了吗?
关注“广州直通车”,评论区说出你关注的话题,我们会为你重点关注哦!