从成都一中,到成都五十二中,一共有 52 所中学。成都三中、成都四中、成都七中、成都八中、成都九中、成都十一中、成都十二中、成都十七中、成都十八中、成都二十中、成都三十六中、成都三十七中、成都四十中、成都四十九中...... 由于各种原因和结局很多学校改了名,而保留数字老校名的学校越来越少。那些曾经耳熟能详的成都数字中学,现在你还记得多少?那些中间空缺的,他们如今又去了哪里?
在成都,是从什么时候开始以数字为中学校名的?据了解,大约是始于 1952 年,从当时的川西成都女子中学校改名为四川省成都第一中学校(俗称成都一中)开始。由此,掀开了成都以数字命名中学的序幕。从成都一中,到成都 52 中、57 中,期间共诞生了 53 所以数字命名的中学。
以数字来命名到底好不好?恐怕当时的命名者一定觉得好。毕竟很符合那个时代特色哈,整齐划一,朗朗上口,一二三四五,六七八九十...... 只是,随着时代的变迁,最终能够保留下来的越来越少。截至目前,大约只有 14 所的样子保留,如成都三中、成都四中、成都七中、成都九中、成都十一中等。
那么,那些曾经上辈人耳熟能详的数字中学都 “去了” 哪里呢?不妨来看看他们的几经辗转的 “命运”(以下为几所颇具代表性的学校发展变迁,不妨看看)。





从成都 1 中、10 中、35 中,到树德实验、石室联合、七中育才

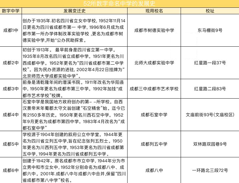
成都一中的改名,源于 90 年代末期的一次教育改革。当时,教育部门要求高完中的初中和高中实行剥离,把初中独立出来办学。在政策规定下,树德中学决定把初中部剥离出来,与同在青羊区的成都一中合作,把成都一中改为树德中学的初中学校。
剥离并不单纯是剥离,而同时还伴随着办学体制的改革。从 1992 年之后,开始推行市场经济,产生了很多高收费的私立学校,而且很受家长欢迎。同时,实验学校、外国语学校、公办民助、民办公助等各种特色、混合体制的学校,大量产生。
在这种大背景下,1996 年,树德中学的初中部剥离出来,搬到成都一中,成都一中顺理成章地更名为成都树德实验中学,并且把公办性质改为公办民助学校。(所谓公办民助学校,说穿了就是学校所有权属于国家,但允许学校以民办的性质进行办学,允许收取高价学费。)因此,树德实验中学成了成都第一所改制试点学校,虽然是义务教育学校,但这个学校被允许收取择校费,每年 4000 元。当时是一次性收取三年 1.2 万。改名改体制,让这所学校一下子受到了很多家长的关注,即便高收费,依然门庭若市。短短时间内,成为成都的知名初中。
与此类似的是,在 1997 年,石室中学把初中部剥离出来,跟陕西街的成都十中合作,把十中更名为石室联合中学;成都七中在 1997 年把初中部剥离出来,跟金泉街的成都三十五中,合作,更名为成都七中育才学校,现在叫水井坊校区。

改制后,三所原本薄弱的初中学校,全部成为公办民助学校,而且由成都市教育局直接管辖,3 年收费 1.2 万元(其他初中不能高收费)。扶持的政策之一是,毕业生可以直升四七九。由于政府大力支持,给予了很多政策,全部由市教育局直管。这三所薄弱学校迅速发展,成为成都市顶尖的三所初中。
大致在 2005 年,这三所学校从市上划归各个区教育局管辖。2008 年,国家对公办民助学校进行清理,要求所有的公办民助学校必须回归公办体制,不准再高收费。因此,七中育才、树德实验、石室联中也只得回归公办,也不再向家长收取高价学费了。这就是著名的三所四七九小联中的历史变迁。虽然回归了公办,但这三所学校依然是成都家长热衷就读的初中。
从成都 2 中,到北师大成都实验中学

成都二中的改名,也跟上世纪兴起的改制学校有关。二中初创于 1913 年,前身是省立第一中学。1935 年改名省立成都中学,1951 年更名为川西成都中学,1952 年更名为 “四川省成都市第二中学校”。2002 年,成都市教育局引进北师大,跟北师大合作,把成都二中这个公办中学,改制为公办民助的私立学校,同时,学校更名为北师大成都实验中学,学校地址不变。改制后,学校发展较快,如今成为私立学校的二类。
从成都 48 中,到成都市实验外国语学校

成都 48 中最早叫西乡路中学,位于金牛区的一环路北二段,后来更名为 48 中,在八十年代末的改制浪潮下,更名为成都朝日学校,但发展并不好。1995 年左右,成都德瑞集团入主,把这所学校整体改制为私立的成都实验外国语学校。48 中改为成都实验外国语学校后,发展很快。在 1999 年高考中,考出了省状元余静澜,一鸣惊人。此后步入良性发展的轨道,被称为状元学校。
要特别提一下的是,与成都实验外国语学校同属德瑞教育集团的 “成都外国语学校”,在上世纪八十年代名叫八里庄中学,位于成华区的二仙桥。1989 年,由德瑞集团引进重庆的四川外语学院联合办学,改制为公办民助学校,校名也改为四川外语学院附属成都外国语学校。2000 年,学校整体搬迁到犀浦,并改制为纯民办学校,校名也改为成都外国语学校,沿用至今。
后记

据教育界资深人士介绍,成都的数字化校名中,排在 1-20 的中学,都是高完中,既有初中又有高中,是属于比较好的学校。21-40 的学校,都是初中。在九十年代改名、合并、改制热中,排在 20 以后的学校,有一些被改为职业中学,有一些被合并到职业中学,有些校名一变再变。当时还没有网络,因此网上不一定能查到这些学校的资料。
这几年,成都没有中学再用数字命名,这一传统就此消亡?也不是。近几年,以数字序列命名的传统在成都郊区县保留了下来。2010 年,龙泉驿区教育局就将所属中学按统一序号重新命名,称这是出于城乡教育均衡的考虑。
学校改名,从数字中学到 “个性校名” 的变化,可以说既是时代的产物,也可看作是另一种进步和发展。到底好不好?各有各的看法。但就本人而言,觉得如果要生拉硬扯地要给每一所学校都整齐划一地标上一二三四五,其实也并不见得好。
毕竟,学校应当是具有一定地方区域特色,颇有文化内涵的一个综合载体,如果给绝大多数学校统统冠上枯燥的数字,听起来、念上去倒是顺口了,其实毫无多大实际意义。所以说,无论是改名还是学校的发展,还是务本务实的好,形式上的东西并不就真见得好。
