近日,四川大学黄灿华、魏霞蔚、王魁团队在Nature Communications在线发表了题为“PHGDH Arginine Methylation by PRMT1 Promotes Serine Synthesis and Represents a Therapeutic Vulnerability in Hepatocellular Carcinoma”的论文,揭示肿瘤丝氨酸代谢新机制。

代谢异常是肿瘤细胞的重要生物学特征之一,挖掘肿瘤代谢异常的调控机制对阐明肿瘤发生发展的分子机制具有重大意义,有望为临床肿瘤治疗提供潜在新靶点。其中,丝氨酸从头合成途径不仅可为肿瘤细胞快速增殖提供物质基础和能量基础,还可产生还原力缓冲细胞内氧化应激压力,促进肿瘤细胞存活,其过度激活是肿瘤发生发展的重要驱动因素之一。然而,目前肿瘤细胞丝氨酸代谢的调控机制尚未完全阐明。
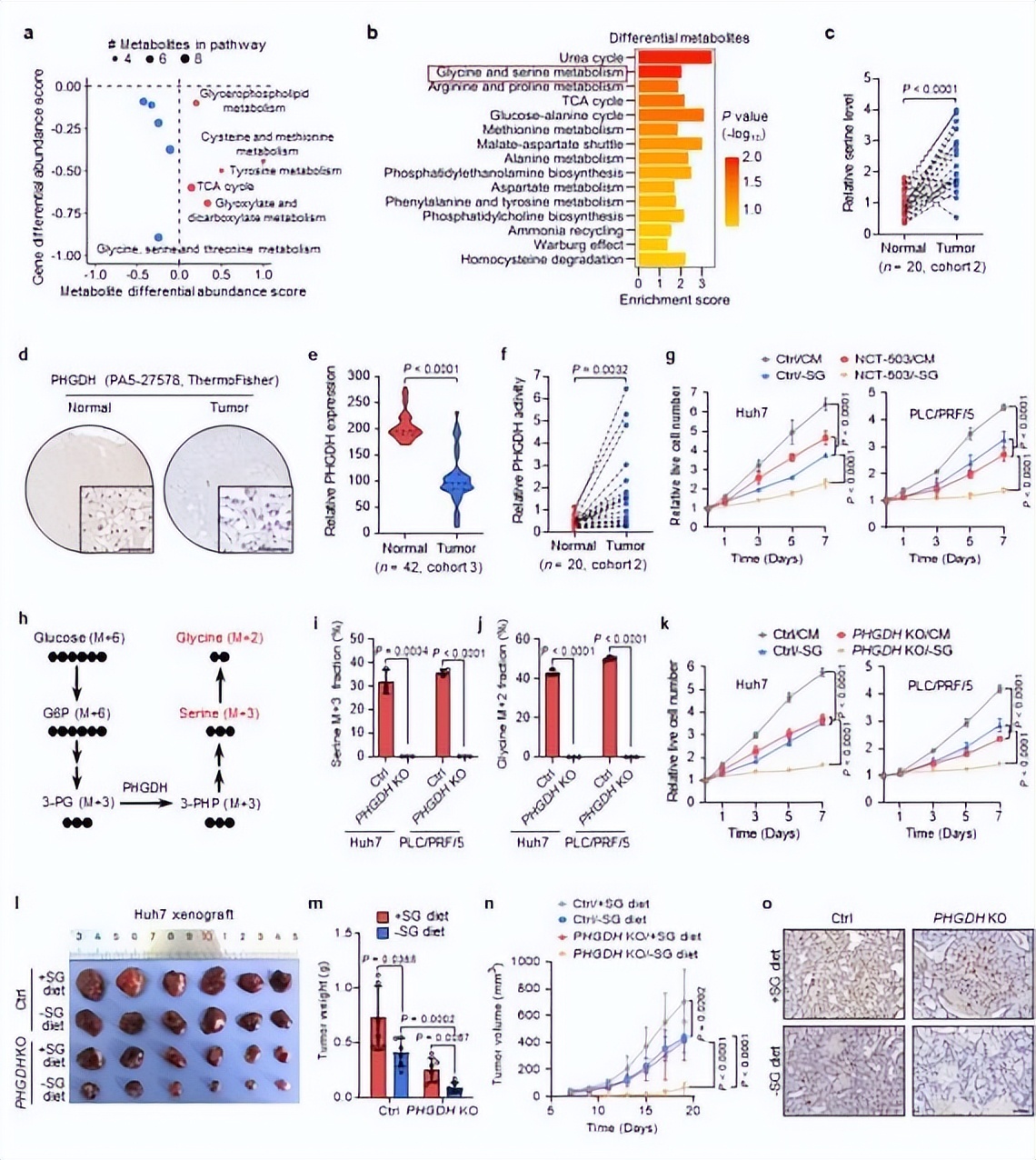
本研究利用代谢组*联学**合转录组学对同一队列的临床肝癌组织样本进行了分析,通过对差异代谢物和差异基因所富集的代谢通路分别进行差异丰度评分(differential abundance score),发现肝癌代谢组与转录组图谱存在不一致性。其中,肝癌组织中丝氨酸水平上调,而丝氨酸合成第一步反应的限速酶PHGDH的表达却下调。有趣的是,肝癌组织中PHGDH活性却显著高于癌旁组织。在PHGDH低表达的情况下,采用PHGDH小分子*制剂抑**或CRISPR/Cas9敲除PHGDH仍可抑制肝癌细胞生长,表明PHGDH酶活上调和丝氨酸代谢激活是肝癌细胞生长的重要因素。

PHGDH酶活上调促进肝癌细胞生长

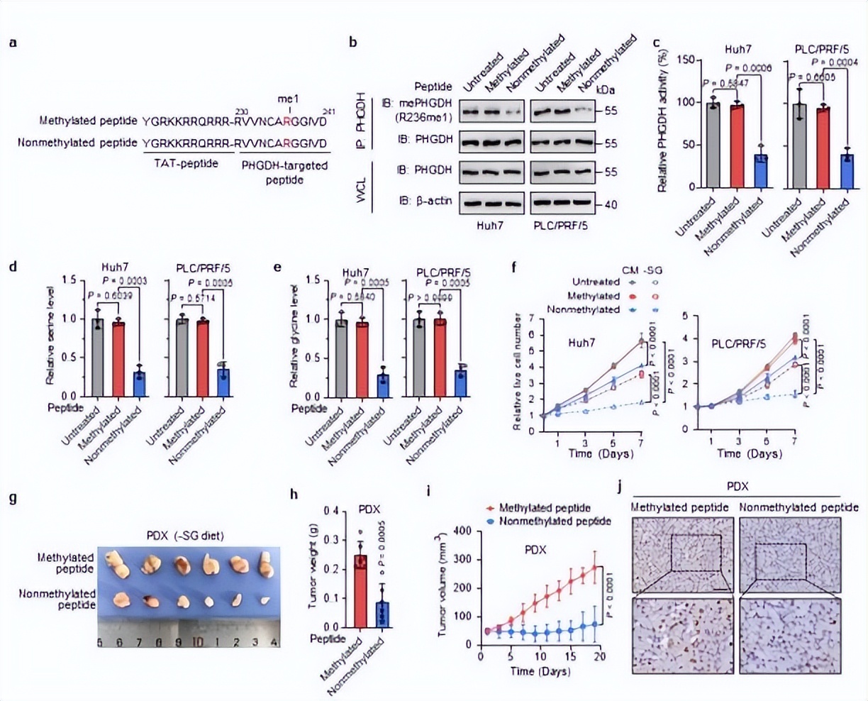
非甲基化穿膜肽可抑制PHGDH精氨酸甲基化,从而抑制肝癌生长
本研究发现PRMT1介导的PHGDH R236精氨酸甲基化可上调PHGDH活性,激活丝氨酸代谢并缓冲细胞内氧化应激,从而促进肝癌细胞生长。非甲基化穿膜肽可竞争性抑制PHGDH精氨酸甲基化,从而有效地抑制肝癌生长。
肝癌是严重威胁人类健康的恶性肿瘤,全球每年肝癌新发人数超过84万。我国众多医疗团队重视肝癌细胞的治疗研究。此次四川大学科研团队揭示了丝氨酸合成限速酶PHGDH酶活和丝氨酸代谢的调控新机制,提示PHGDH精氨酸甲基化可作为肝癌治疗的潜在靶点,为临床肝癌治疗提供了新的思路。

华西基础医学与法医学院发源于华西协合大学相关学科,于2001年7月合并组建。作为国家首批理科科学研究与人才培养基地,学院基础医学与法医学是教育部的特色专业,法医学专业全国排名第一。拥有一批国家级实验教学示范中心、国家级教学团队和国家级精品课程。承担了四川大学口腔医学、临床医学、预防医学、药学等全部医学学科和部分理工学科的基础课教学,获得国家级、省级教学成果奖等数十项奖励。
2022年,学院以立德树人为根本,深化师德师风建设,师资队伍建设成效显著。拥有一批教育部特聘教授、国家杰出青年科学基金获得者、国家优秀青年基金获得者等等。87岁蓝庭剑教授捐赠20余年国务院特殊津贴积蓄10万元成立“蓝晶基础医学奖学金”,影响广泛;袁东智获得“全国五一劳动奖章”表彰......

学院深入落实人才培养中心地位,本科人才培养质量提升。基础医学拔尖创新人才培养获《人民日报》关注;本科生积极参与“乡振智疗”项目,获央视媒体报道。同时,学院五育并举三全育人,学生工作成效显著。本科生深造率达85.5%,就业率达到96.05%。

近年来,学院还围绕应激医学领域中有关细胞应激、DNA损伤修复、神经退行性疾病、病原体感染及氧化还原信号调控、*醉药麻**药代动力学影响等方面取得了一批原创性的成果,并在法医物证鉴定技术等研究领域取得了突破性进展。相关成果发表在 Nat Genet、Nat Med、Cell Metab、Cell Host Microbe、PNAS、Ann. Neurol 等国际著名学术期刊,为世界一流大学、一流学科的建设奠定了坚实的基础。
四川大学承文翁之教,聚群贤英才,始终立足建设具有中国特色、川大风格的世界一流大学。追求卓越、培育精英的川大不断突破创新,迈向新征程。未来,期待更多青年学子在川大乘风破浪,挑战科技难题,取得优异成绩!
关注“四川大学本科招生”头条号,获取更多精彩资讯
本文素材来自四川大学华西基础医学与法医学院官网、四川大学本科招生、中国科学院