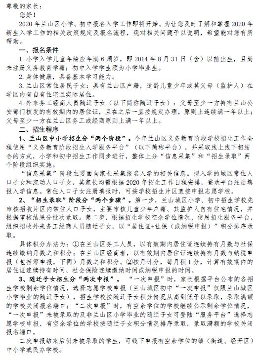
7月15日,兰山区【城区】子女入学服务平台开放,“保存出错”“无法显示网页”....第一天报名,出现了各种问题,不要慌!往下看


报名流程请点击链接查看↓↓↓
兰山区15号报名,最全【网报流程】抢先看!2020幼升小家长必须知道的四大注意事项!

接下来一起来看一看
出现以下问题是什么原因吧!
误区1:网络拥堵造成的“小插曲”
报名时出现以下问题
不要紧张,不要慌
不是报不上,也不是网址出错
可能就只有“网络繁忙拥堵”这一个原因!




误区2:报名网址是哪个?
这里解释一下
报名网址入口只有一个
不存在哪个网址报名快
登陆不上只有一个原因
网络拥堵!!

方式1
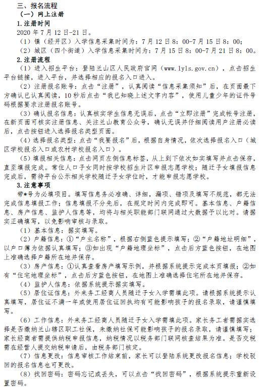
登陆兰山区人民政府官网(www.lyls.gov.cn),点击招生平台链接,进入“临沂市兰山区义务教育入学服务平台”,根据自身情况选择新生报名入口。

点击链接即可进入报名入口

方式2

误区3:早报名就能早录取?
“可怜天下父母心”
为了孩子报名,不少家长熬夜蹲点报名
一场升学报名大战在7月15日的凌晨
悄无声息的开始了
.........

这里倩倩要给大家解释的一个问题就是:
报名早晚和录取顺序无关!!
无论几点报名,哪天报名
兰山区常住居民子女
将按照以下五个批次进行录取

外来务工人员随迁子女按积分高低依次录取!

误区4:外来务工今天不用注册?
这里一定要提醒的是:
城区常住居民子女、外来务工经商人员随迁子女均在7月15-7月21日时间段内登陆平台注册登记入学信息,切莫错过!!!
出现下图不要慌:

原因:外来务工随迁子女需在8月4日才能进行“一次申报”,登陆入学服务平台申报志愿学校。
8月6日-7日,“一次申报”未被招生学校录取的随迁子女,其监护人根据相关学校公示空余学位情况“二次申报”志愿学校;非兰山区小学毕业的随迁子女登陆平台申报城区初中学校。
误区6:报错了就不能修改了
信息填写错误是否可以修改?
适龄儿童信息采集结束前可以在“公办学校报名信息查询"里更改报名信息,报名信息经学校审核则无法再次更改,请务必谨慎填写。
报名信息是否可以删除或撤销?
在适龄儿童信息采集结束前,如不打算在原填报信息的县区申请入学,可以在”公办学校报名信息查询”里撤销之前所填报的信息。信息撤销后,适龄儿童和其监护人信息自动删除,不可恢复。如有需要,只能再次填写。
如果进行到以下页面,说明报名成功
报名成功后,耐心等待审核
审核结果会通过本网站进行公布
常住居民子女于8月3日之前
随时登录查看审核情况即可


最后不要忘记一件事
点击*载下**信息登记表!!!
建议打印2-3份备用
学校现场确认时会需要签字上交

关于报名你还要了解这些!

关于网上报名你还要了解这些
兰山城区中小学报名入学须知



来源:临沂幼升小