现在许多疾病例如糖尿病、高血压、肝炎等疾病发病率增高,住院病人增多,出院后需要口服药物继续治疗,但是平时我们去门诊拿药是不报销的,对于参加保险的职工,可以申办职工慢性病,这样在门诊上拿药也可以报销一部分。
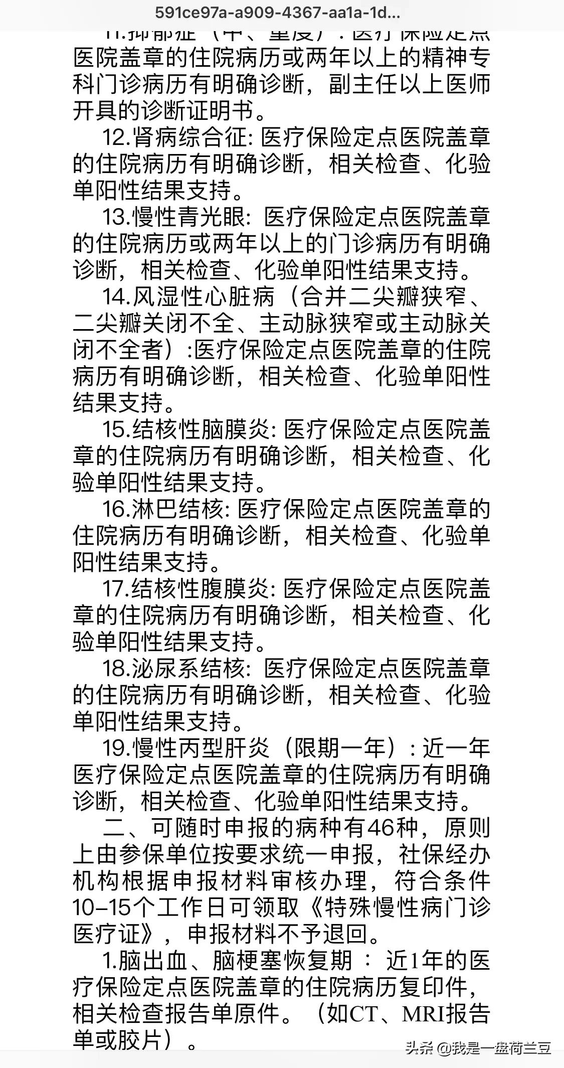
下面先上图,看看有哪些常见的可以办理的疾病。




关于如何办理可以继续向下看……
1.把住院病例,有关检查单子报告交给单位负责医保的同志,委托其办理,不过这是以前的办理模式,因为以前需要单位同意签字盖章,现在简单了,不需要这些材料了,所以很多单位都不再代办。
2.自己到医保中心办理,携带身份证及病例材料,提供需要办理的医院和联系方式,待办理完成,就会短信电话通知,再去打印慢病证。
3.到定点的医疗机构办理,举个例子潍坊的潍坊市人民医院,附属医院都是定点机构,你去复印病例的时候,就可以在医院直接办理。
4.在微信上申请,需要关注当地的医保公众号,上面有政务服务板块,然后选择职工慢性病申报,选择病种及医院,上传有关病例材料提交即可,待通过后,可以直接*载下**电子慢病证,更为方便。
上图


现在慢性病办理并不麻烦,但是如果患有慢性病不办理,每个月的药费有可能很高,有的病种都要从小康返贫,所以还是要抓紧办理。