老话说得好:当官不为民做主,不如回家卖红薯。然而,生活中老百姓被“官员“无视欺压的不在少数。面对这种情况,很多人选择*访信**。但是,*访信**也不是万能的,只有部分事项可以通过*访信**反映解决,而涉法涉诉问题应该通过法律途径加以解决。今天陈律师跟大家聊一下关于*访信**的话题。

基层百姓为何爱*访信**?
*访信**也叫*访上**,是指老百姓可通过信息网络、书信、电话、走访等形式,向各级*党**政机关、人大机关、监察机关、审判机关、检察机关以及群团组织、国有企事业单位等反映情况,提出建议、意见或者投诉请求。*访信**是联系*党**、政府与人民群众的桥梁,是各级机关、单位及其领导干部、工作人员接受群众监督、改进工作作风的重要途径。
中国老百姓喜欢*访上**,原因是多方面的,至少包括以下几个原因。一是基层治理过程中没有很好的解决基层矛盾;二是法治文明程度不够,百姓内心深处“信权不信法”;三是部分基层官员尸位素餐、作风不正,得不到百姓信赖;四是受传统“青天文化”的影响 。
*访信**到底有没有用?
*访信**确实有用,通过*访信**在一定程度上能推动矛盾纠纷的化解。但是也应认识到,*访信**不是万能的,而且不能直接发挥作用。一般来说,*访信**局、*访信**办这类机构本身无权进行直接处理,其职责以受理、转送、协调为主,只能将*访信**人的*访信**诉求转达给相关部门。另外,*访信**人不能越级*访信**,否则相关*访信**诉求得不到有效的处理。

哪些事情可以*访信**?哪些不能*访信**?
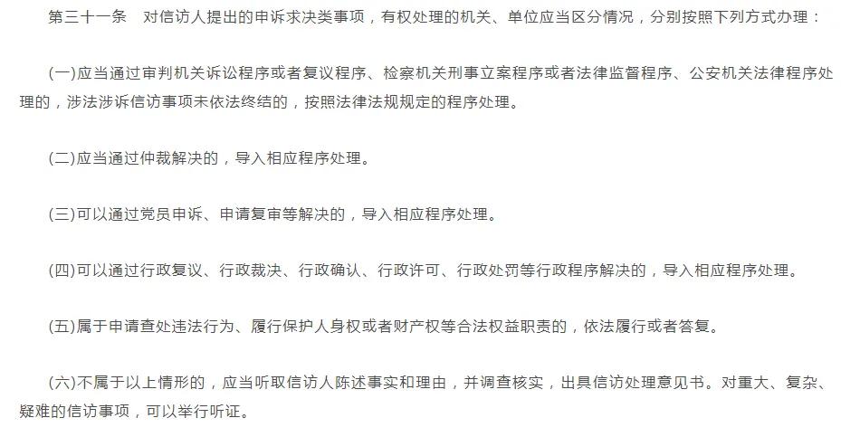
根据《*访信**工作条例》,对依法应当通过诉讼、仲裁、行政复议等法定途径解决的投诉请求,*访信**人应当依照有关法律、行政法规规定的程序向有关机关提出(详见六类情形)。除了该条例中列举的六类情形,对*访信**人提出的申诉求决类事项 , 应当听取*访信**人陈述事实和理由,并调查核实,出具*访信**处理意见书。对重大、复杂、疑难的*访信**事项,可以举行听证。

正是因为不了解*访信**的受理情形,不该*访信**的也选择通过*访信**解决, 而且很多人还选择以走访形式*访信**,期间无数奔波往返周旋于各地,费时费力又费钱,最后发现因求助的方向错了,问题得不到解决,还得寻求正确的解决渠道。
如何*访信**才有用?
*访信**走的是非法律途径,一旦诉求能顺利上达,能比较直接地表达利益。不过,由于*访信**制度反对越级*访上**,因此想要一步登天想把问题交由“大领导”解决,实现的几率是极小的。当然,正当的*访信**维权是应受到支持的,但需要做到:
第1, 找准职责机关,谁负有直接责任就找谁*访上**,如果职责机关找不对只能沦为无效*访信**。
第2, 诉求要合理。千万不要歪曲事实,或狮子大张口,提出不合理的诉求,否则会导致*访信**失败。
第3, 千万不要越级、无理缠访、重复*访信**。过程中故意寻衅滋事、聚众闹事的还要承担相应的责任。

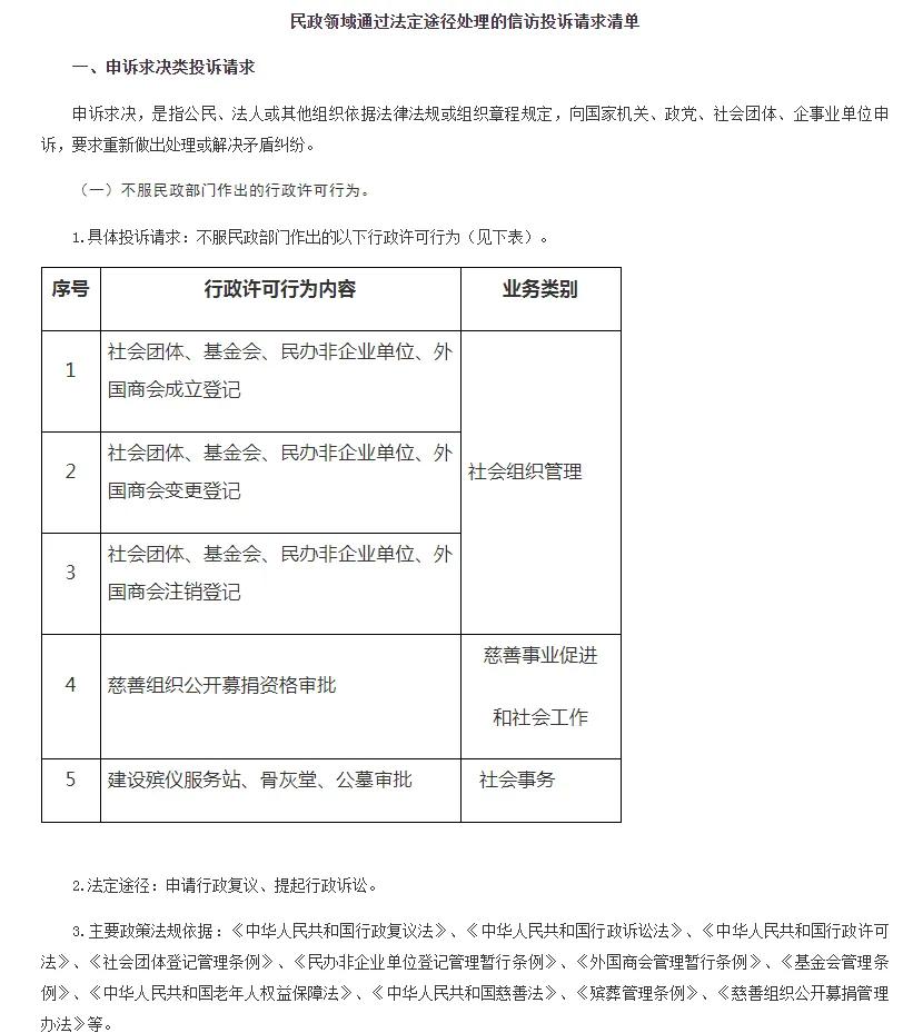
为了避免盲目*访信**的情况,在此陈律师为大家支个招,可以上网搜一下《民政领域通过法定途径处理的*访信**投诉请求清单》(简称“*访信**投诉请求清单”),其中清楚列明了各类行政纠纷的具体解决途径,比如对孤儿基本生活费发放不满意的,法定途径是申请行政复议、提起行政诉讼;反映工作人员违反规定办理招投标的,法定途径是行政监察举报……大家按照”清单“指引更能有效地维权。
下附:民政领域通过法定途径处理的*访信**投诉请求清单(部分)




作者简介:北京陈律师,法学硕士,高级合伙人律师,历任特种部队指挥员,检察官,侦查员,纪检干部,企业高管,阅历丰富,学养深厚,擅长疑难重大案件,多种法律关系交叉繁杂案件处理,重信守诺,值得托付。