12月13日,省卫生健康委、省中医药管理局联合印发陕西省成人新冠病毒感染中医药治疗方案第四版。第四版的治疗方案对第三版方案进行了优化,分别提出了成人无症状感染者、轻型、普通型及恢复期感染者的中医辨证论治方案,提供了临床相关症状的常用中成药参考目录,方便广大临床一线医生及感染者参考使用。具体内容如下:
陕西省成人新冠病毒感染中医药
治疗方案(试行第四版)
本病属于中医“疫”病范畴,病因为感受“疫戾”之气,病位在肺,基本病机特点为“寒、湿、热、毒”。根据新型冠状病毒感染性疾病特点及陕西地域气候特征,制定本方案。相关中成药的使用参见附表。
一、无症状感染者
治法:益气固表,解毒生津。
处方:益肺解毒汤加减。
方药:生黄芪15g、炒白术10g、防风6g、金银花10g、连翘15g、藿香15g(后下)、贯众15g、桔梗10g、芦根30g、生甘草6g。
煎服法:药物用凉水浸泡30分钟,大火熬开后改为小火15分钟,煎煮两次,共取汁400ml,早、晚餐后半小时服用。
二、轻型(风热夹湿)
主症:发热微恶寒,干咳少痰,咽痒咽痛,身困乏力。
舌脉:舌质淡,苔薄白腻,脉浮滑。
治法:疏风清热,健脾利咽。
处方:清瘟护肺汤加减。
方药: 金银花15g、连翘15g、佩兰10g、杏仁10g、浙贝母15g、桔梗10g、防风10g、炒白术15g、茯苓15g、*党**参15g、竹叶10g、麦冬15g、玄参15g、苏叶10g、茵陈15g、生甘草6g。
三、普通型
1.外寒内热,湿毒蕴结
主症:发热或高热,伴见恶寒,全身痠痛,无汗或微汗,咽喉灼热甚或疼痛,烦躁不安,脉浮紧。
舌脉:舌质淡红(嫩红、红绛),苔薄黄腻(浊腻)。
治法:发汗解表,兼清里热。
处方:大青龙汤加减。
方药:麻黄8g、桂枝10g、杏仁10g、生石膏30g(先煎)、牛蒡子10 g、桔梗10g、藿香15g(后下)、贯众15g、蒲公英15g、芦根30g、白茅根30g、生甘草6g。
2.风寒袭表,气虚湿滞
主症:憎寒壮热,无汗,头项不舒,肢体酸痛,咳嗽有痰,鼻塞声重,胸膈痞闷,身困乏力,纳呆便溏。
舌脉:舌苔白腻,脉浮按之无力。
治法:散寒祛湿,益气解表。
处方:人参败毒散加减。
方药:羌活10g、独活10g、柴胡16g、前胡10g、川芎10g、枳壳10g、茯苓15g、桔梗10g、*党**参15g、薄荷12g(后下)、生姜10g、粳米30g、甘草6g。
3.寒湿袭表,疫毒伤肺
主症:发热,乏力,身体困重,嗅觉、味觉减退,微咳,纳呆脘痞,大便粘腻不爽。
舌脉:舌质淡红,苔薄白腻,脉濡或滑。
治法:解表化湿,宣肺透热。
处方:藿香正气加减。
方药:藿香15g(后下)、紫苏叶6g、麸炒白术15g 、茯苓15g、陈皮10g、姜半夏10g、厚朴10g、芦根30g、荷叶10g、桔梗10g、滑石18g(布包煎)、生甘草6g。
4.湿热蕴肺
主症:发热困倦,胸闷腹胀,肢酸,咽痛,口渴,汗出不畅,小便短赤。
舌脉:舌淡红,苔薄白腻或薄黄,脉滑数或濡。
治法:清热解毒,利湿化浊。
处方:甘露消毒丹加减。
方药:藿香15g(后下)、黄芩10g、射干10g、九节菖蒲15g(后下)、浙贝母15g、白豆蔻10g(后下)、桔梗15g、薄荷12g(后下)、连翘15g、鱼腥草30g、芦根30g、滑石18g(布包煎)、生甘草6g。
四、重型、危重型
重型、危重型,参照国家最新版新型冠状病毒感染诊疗方案进行中西医结合救治。
五、恢复期
1.余热未清
主症:身热多汗,或有微渴,心胸烦热,气逆欲呕,口干喜饮,气短神疲。
舌脉:舌红少苔,脉虚数。
治法:清热生津,益气和胃。
处方:竹叶石膏汤加减。
方药:竹叶10g、生石膏30g(先煎)、姜半夏10g、麦冬15g、粳米30g、太子参10g、生甘草6g。
2.肺脾气虚
主症:气短,倦怠乏力,纳差呕恶,痞满,大便无力,便溏不爽。
舌脉:舌淡胖,苔白腻。
治法:健脾益气,化湿和胃。
处方:香砂六君子汤加减。
方药:法半夏9g、陈皮10g、*党**参15g、炙黄芪30g、炒白术10g、茯苓15g、藿香10g(后下)、砂仁6g(后下)、甘草6g。
3.气阴两虚
主症:神倦乏力,气短,咳嗽,痰少,纳差。
舌脉:舌暗或淡红,苔薄腻,脉沉细。
治法:益气养阴。
处方:麦味补中益气汤加减。
方药:太子参15g、麦冬30g、五味子6g、生黄芪15g、炒白术10g、陈皮6g、当归10g、北沙参15g、杏仁10g、炙枇杷叶15g、炙百合30g、炙甘草6g。
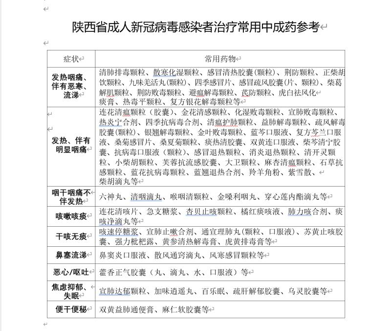
附表:陕西省成人新冠病毒感染者治疗常用中成药参考

注意:
1.上述中成药选择其中一种,须按药品说明书服用或咨询医生,一般3~5天或症状消失即停止用药,如症状无缓解或加重,请及时到正规医疗机构就诊。
2.特殊人群,如婴幼儿、哺乳期妇女、孕妇、老年人以及合并基础疾病人群建议在医生指导下服用。