输煤皮带经过接头形成环形之后才具有真正意义上的输送功能,由于输煤皮带所处输送环境比较封闭,通风较差,加上皮带运行时,会产生许多的煤粉、粉尘,皮带在使用过程中接头部位很容易出问题,如何选用接头方法就显得十分重要。

皮带接头
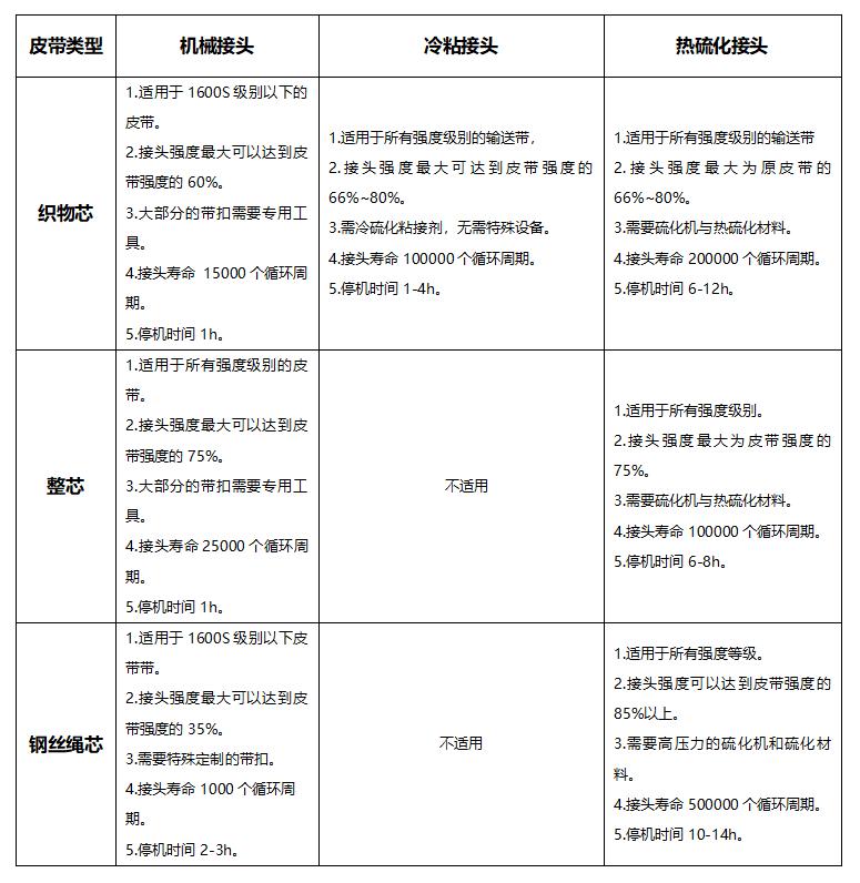
带式输送机的皮带主要有织物芯、整芯、钢丝绳芯三种类型。主要有三种方法来对皮带进行接头,分别为机械带扣、冷粘和热硫化。接头部位的物理性能、粘合性能都会影响皮带的接头强度。
机械接头法是使用皮带扣将皮带进行连接,具有操作简单、速度快、可拆卸的特点,但是接头处震动和噪音较大,容易损伤滚筒等其他部位。在整芯皮带中安装机械接头就能起到良好的效果,还可以大幅减少停机时间和接头费用。机械带扣也可以在钢丝绳芯皮带中使用,但接头寿命非常短,因此不推荐用于钢丝绳芯皮带接头。
冷粘接头法是指通过冷硫化粘接剂SK313将皮带剥层后的两个接头进行粘合,使皮带形成一个整体。具有粘接强度高、操作简便、固化速度快等特点,接头过程中无需昂贵的设备,很适合生产急用的情况下,还可用于日常的皮带修补,但冷硫化接头不适用钢丝绳芯皮带。
热硫化接头法是通过硫化机加热、加压来实现接头部位粘合。热硫化接头有光滑平整,强度高,使用寿命长等特点。热硫化接头可适用于任何材质的皮带,接头部位采用芯胶、面胶配合热硫化剂经过硫化机硫化后,可与皮带橡胶融为一体。但热硫化接头需要专业的设备,且作业时间长,费用较高。

不同方式皮带接头效果对比
在皮带接头时,最佳的接头方法可以提高皮带接头稳定性,延长皮带的寿命。对于耐热、耐寒、阻燃等特殊的皮带,注意采用的材料要与皮带相符,高质量的接头也需要在制作过程和选料中把好关,才能达到预期的要求。