
最近,山西省晋城市凤兰学校数百名学生被曝没有学籍。根据媒体报道,仅高二年级约700名学生中,就有400名左右没有学籍。
这意味着,这些学生既没法按照普通高中学生身份参加高考,甚至连高中毕业证都领不到。
晋城教育部门对此回应称,学校涉嫌虚假宣传、违规超额招生。凤兰学校方面则表示,这种情况每年都有,每年都能“妥善”解决。
家长们情绪激动,他们在学校门口拉起横幅,要替孩子们讨学籍。
一
在这之前,没有任何异常的征兆。
创办于1999年的凤兰学校,已经有20年的办校史,在校学生达2000余名。
学校承诺,入学时“不必担心学籍”问题。有学生家长表示,当时招生的时候,学校说学籍什么的都能给办,所以孩子才去这个学校念书的。
学校以外,教育局官方背书的加持,也给家长们吃下了一颗定心丸。
虽然是一所民办学校,但凤兰学校是经过晋城市教育局批准的。
民办高中能不能办理学籍,主要看民办高中有没有经过教育部门审批。如果在教委有备案的话,都是有责任为在校生办理学籍的。
而且,晋城市教育局曾发布文件,明令禁止学校“超计划招生”,提及“违规招生的民办学校将核减招生计划直至取消办学资格”。
如果凤兰学校违规的话,在官方的管理与监督之下,怎么会存在20年之久?
然而,数百名学生没有学籍,如今忽然成为板上钉钉的事。
据中国之声《新闻纵横》报道,高二年级12个班共计700余人,学校统招计划约300多人。
也就是说,仅高二年级,就可能有近400名学生没有学籍。
由于不少学生尚不知情,这一数字还只能估计。晋城市教育局一位负责人告诉周刊君,确切的数字还有待教育局基础教育科落实。
二
一时间,这所民办学校,掉进了舆论漩涡。
周刊君数次致电凤兰学校,接通后,一位办公室人员告诉周刊君,“我们主任和校领导,都去教育局开会了,不知道什么时候回来。”
凤兰学校相关负责人此前在接受采访时表示,学生没有学籍的情况之前每年都有,每年也都“妥善”解决了。
今年,似乎没能“妥善”解决。
2019年1月22日,晋城市教育局通报称,凤兰学校在中考招生过程中,采用虚假宣传等手段,违规超计划招收不符合招生政策的学生。

图片来源:晋城教育官方微博
在这之前,凤兰学校怎么会安然无事呢?晋城市教育局负责人跟周刊君表示,这个问题他回答不了,因为涉及到业务方面的事情。
那么,这数百名学生的学籍问题,究竟要怎么解决呢?
该负责人表示,相关的情况已经报给了山西省教育厅,因为高中阶段的学习管理权限在省教育厅,晋城市教育局决定不了给不给学籍。
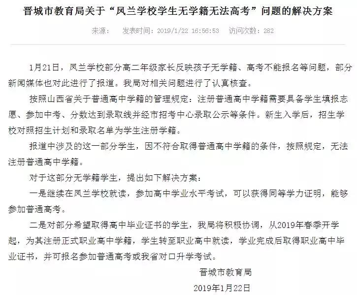
晋城市教育局通过研究,提出了两种解决方案。
一是学生继续在凤兰学校就读,参加高中学业水平考试,可以获得同等学力证明。
二是对部分希望取得高中毕业证书的学生,教育局将积极协调,从2019年春季开学起,为其注册正式职业高中学籍。

图片来源:晋城市教育局官网
家长们显然是不能接受的。说别的都没有用,就是要学籍。学校门口,家长们拉上了横幅:“凤兰学校,还孩子学籍。”
学籍的事沸腾了,“晋城百名学生从未取得学籍”一度挤进微博热搜前十。
不过,也有声音认为,“这些家长其实就是想闹大了,给他们本就没有资格上高中的孩子拿学籍。”
晋城市教育局负责人跟周刊君表示,那些所谓没有学籍的学生分两部分,一部分是完全就没有达到普通高中录取线的学生。
一位学生家长也表示,晋城当地教学条件较好的学校包括晋城一中、二中等,凤兰学校分数较低,当初报名时主要希望儿子读一所高中而不是职高或者中专。
三
学生学籍“失踪”的事情,并非第一次出现。
2016年11月,江苏泰州市振泰高级中学违规招生,虚假承诺家长为低分学生办理学籍,致使近千名学生不能进行学业水平测试和高考报名。
2014年中考结束后,部分家长的孩子因考试成绩等因素,未能正常入学公办普通高中,这时振泰高级中学宣传,只要交3万元就可以代办学籍。
据悉,振泰高级中学系1996年由原江苏省教育委员会批准设立的民办普通高中,后由泰州市教育局管理。
在振泰中学的官方网站上,宣传词这样写道:“原本连普通高中分数线都达不到的初中毕业生,进入振泰高中后,都一个个地圆了大学梦。”
然而,据泰州市教育局相关人员反映:通过检查评估发现,振泰高级中学2014年、2015年出现超计划招生等问题,被评估为不合格,已要求其停止2015年、2016年招生。
结果,学校依然我行我素,导致500多名高三学子无法高考报名。
学校似乎还挺淡定,有教师告诉学生:高考报名最后一定能够报上,因为有那么多人,教育部门不可能不管。
事情被曝光后,江苏省教育厅介入调查此事。
2017年7月6日,泰州市教育局依据《中华人民共和国民办教育促进法》规定,对该校违法违规办学行为作出吊销办学许可证的行政处罚。
回到这次山西晋城凤兰学校事件,最终的调查结果如何,还有待官方的进一步披露。