想要提分,要先对作文评分标准做到心中有数。关于四六级作文,我们为大家整理了官方的评分标准:
作文部分评分标准
测试学生用英语书面表达思想的能力,能够直接有效地测出考生综合使用语言的能力,较准确地反映考生的英语水平

翻译部分评分标准:
翻译部分测试学生把汉语所承载的信息用英语表达出来的能力,所占分值比例为15%,考试时间30分钟。翻译题型为段落汉译英。翻译内容涉及中国的历史、文化、经济、社会发展等。四级长度为140-160个汉字,六级长度为180-200个汉字。

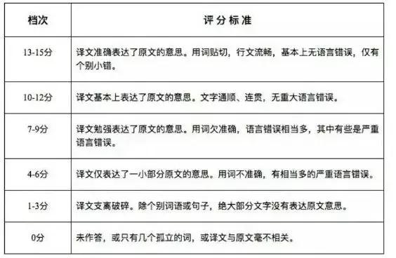
官方的评分标准只是一些很客观简单的陈述,下面我们来看一下阅卷老师的评分标准是什么:
有关题目
题目写或不写,不会作为作文的评分依据。但是如果在写题目时就已离题万里,势必会影响阅卷人对作文的期待和判断。
有关跑题
由于图片或题目说明中均有主题的提示,考试除非完全没有看到题目,所以,在往年阅卷中,考生作文基本都和主题沾边,当然,相关的比例可能会有不同。如上表所示,只要基本切题,如四级谈到信息科技或技术与生活的关系,六级谈到幸福、能力、解决问题等等,最低也可能获得四分。
有关字数
官方规定四级写作120-180词,六级写作150-200词。阅卷老师不会也没有时间去数几个单词的差异。一般在正负20词内都可以接受。字数可以再超一些,但是不可以再少。
有关字迹
评分标准中无关于字迹的说明,只要清晰可辨,就不会影响分数。但是更加美观的字迹在相同条件下一定会获得更好的分数。
有关内容和语言
两者会被同时关注,但是由于大部分同学的写作内容相对类似,所以语言质量显得更加重要,可能成为得分关键。
备考四六级写译
并不是背模板那么简单!
我们询问了列表里部分小火苗想要在备考四六级时遇到了哪些备考问题,由此整理了部分回答:
①不能明确自己写的作文能得多少分,闷着头就写了,写完就放哪儿了,下一次还是一样,感觉不到任何进步,很头疼
②想得到更多针对自己的写作意见和建议
③作文写的千篇一面
④一写作文就生搬硬套模板,导致不知不觉就跑题了