
辉腾变速腾如此减配不接受
房企项目频出问题属惯犯
克制,再克制。
作为业主代表,葛军(化名)一再告诫自己与房企沟通时控制情绪,无论如何不能失态。他很感激那些未来邻居对自己的信任,
“他们在很长时间内,也跟我一样,保持最大限度的理解和忍让。”
信达·公园里的准业主们认为,即便是维权,也要坚持有礼有节,即便最终的回馈还是一而再再而三的令人失望。
2020年12月13日,仍然是提前沟通、确认,数百名准业主如约赶至信达·公园里销售中心。但历经数小时,信达的管理层始终未予露面。那一刻,积压太久的愤怒,第一次被燃爆。被激怒的数百名准业主,异口同声的怒吼——拒绝收房,并在抗议材料上,陆续签下了各自的名字。
在信达·公园里的销售中心里,本该喜气洋洋,毕竟距离合同约定的交房时间已不足一周,信达但凡有一点点诚意,大家都能耐着性子,友善沟通、互动。
与宣传不符,业主上当受骗,这自然是情绪爆发的直接原因。但更让信达·公园里准业主们出奇愤怒的是,房企在沟通过程中,始终态度轻佻,缺乏尊重,同时更有政府主管部门(街道)在陈述处理意见中,言辞暧昧。
爆发:500名业主拒收房
还有400名在路上

(人头攒动,满眼焦虑)
2020年12月13日下午3点左右,安徽省合肥市信达·公园里的售楼中心里,聚满了人。大部分都是公园里三期项目的业主。原本一点半的沟通会,因相关领导一拖再拖。业主们企望这次集体动作,能够获得相关负责人的足够重视,并希望能在交房前再获得一次对话的机会。
事实上,导致此次集中维权爆发的直接原因在于此前也即12月10-11日,信达公园里组织的一场业主开放参观活动。据了解,这是交房前,业主第一次也是仅有的一次被正式获准去现场看房。
业主们表示,在看房过程中,信达·公园里只是开放了极少数楼层,且安排4-5名外调人员紧跟业主。但就这样,仍发现了诸多问题。比如43号楼顶层围栏设计存在安全隐患、部分楼层的顶梁出现裂缝、楼板不平整等。”业主表示,“这还是新账,还有一大堆旧账没清。”
12月13日的集中维权并没有取得实质性进展。次日,信达·公园里三期准业主再次形成文本,明确表示在房企完成相关整改前,拒绝收房。500多名业主在正文后都签下了自己房号和姓名。

值得注意的是,在这份文本中,也明确提到了此次集中维权爆发的核心原因——减配!
原因:
“辉腾变速腾” 信达减配让业主买单
匠心、品质、央企担当、尊享......在此前宣传推广中,众多媒体对信达·公园里三期项目的赞誉已然词穷,俨然合肥皇冠——滨湖上的一颗明珠,甚至一度被尊崇为滨湖乃至合肥“神盘”。

“盛名之下,其实难符”,更让业主们惊愕的是,就在集中维权爆发的前一天,信达·公园里三期刚刚举办了一场“媒体品鉴会”,而且“圆满成功”。
在业主们看来,三期项目不仅与此前宣传大相径庭,压根配不上高端楼盘和高昂的房价,更在众多方面大玩减配。
业主们表示,首先是小区绿化,之前在合肥市商品住宅销售明码标价书中载明,本项目绿化覆盖率为40%,经业主实际查看,认为项目三期绿化率远未达到上述约定标准。
从现场实景看,三期苗木规格、品种、数量、规划比例与项目二期有明显差距,绿化扁平无层次,常规植物及数量较少,且不说二期较多的高价值、名贵树种了。
相比二期却是大量采用廉价透水砖的裸露地面,且整个三期项目围挡绿植栽种数量少,无法达到隔音、美观等方面的要求,交付现状远不及资料宣传及展示的效果,甚至连韶山路围墙边的绿化都做了“精心”的安排。

三期内的实景图与规划图对比

绿化的问题,也许还有时间可以调整、改进。但一些硬件就是赤裸裸的减配了。业主通过对比发现,开发商在三期的空调上动了手脚。

开发商以节能环保的名义,减配了三期项目的空调,导致小马拉大车。业主斥责:“企业的责任,可不可以不要让我们业主买单?”
不仅如此,在诸如架空层等公共区建设、娱乐设施及儿童乐场配置等方面,相比二期,三期都遭受了“短斤少两”。

业主们在“商品房拒收函”中,明确表示,希望房企认真对待,并限期、彻底整改。
除了以上明显减配外
三期的容积率还被硬性摊薄
根据从规划部门调出的信达·公园里小区报政府部门备案的总平面图,综合经济技术指标系列一览表中显示,整个地块的容积率为2.2。但安徽金湖信达置业有限公司将整个地块采用围墙和大门隔离成四个独立的区域,三期的容积率明显大于2.2。并不符合报建设计规范。

应对:房企同意部分整改 减配是惯犯
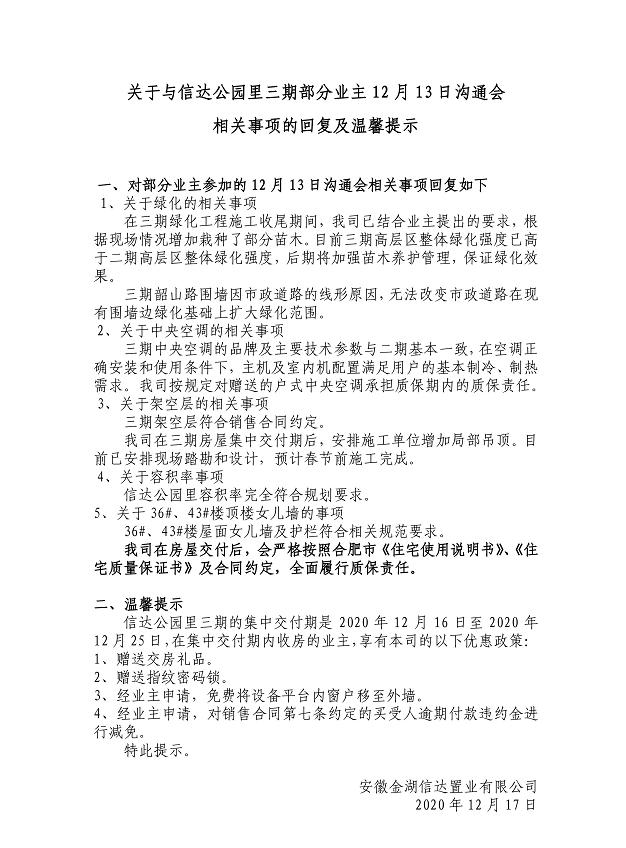
2020年12月17日,针对业主们的整改要求,负责信达·公园里三期建设的安徽金湖信达给予相关答复。

针对绿化、陈设、公共设施区域,建设公司表示会有一定程度的整改和补救。但对于空调及其他“硬改”明确表示在“符合使用需求”的情况下不予整改,并表示可以承担空调的质保。值得注意的是,该文件落款并没有加盖安徽金湖信达置业有限公司公章。
目前此事仍然进一步商讨协调之中。
在维权过程中,有业主表示,三期这种情况并不是个案。二期在交房时,也遇到类似“爆雷”。
2019年7月28日,信达·公园里二期业主因绿化面积、室内设计、墙面等诸多问题,集中维权,并见诸媒体。

延伸: 回回陷投诉门 每次都全身而退
关于信达·公园里项目问题,不仅在媒体端屡见不鲜。在一些地方频道的政务投诉版块,关于公园里项目的投诉举报层出不穷。

令人惊叹的是,尽管投诉众多,但丝毫不能动摇信达·公园里在业界和媒体界的美誉度。同时,大部分的投诉截至目前都表明“已办理”,但满意度全是很不满意。
三期准业主们不解的是,尽管投诉涉及到众多质量、设计、安全问题,在政府回复中,这些问题经过有关部门政府勘察,均无问题,或者均在“标准”、“规范”范围内。
“究竟是我们的感觉出了问题,还是监管出了问题,还是这些标准、规范有问题?”
更让业主感到奇怪的是,针对图纸设计这种本应该精准到厘米的文本信息,官方针对避难间的设计问题给出的答复是——笔误!
链接:频频减配为哪般?母公司去年就负债800亿
相关数据显示,截至2019年9月末,信达地产总负债为801.05亿元,其中短期借款为4.82亿元,一年内到期的非流动负债为157.50亿元,而同期账上的货币资金仅为134.28亿元。信达地产还进行了多次发债融资。
有媒体表示,信达地产曾一度被称为“地王收购机”。据不完全统计,2015-2017年,信达地产在上海、广州、深圳、杭州、合肥五地拿下8个“地王”,总地价超过430亿元。有业内人士指出,信达地产如今放缓拿地节奏,或许是资金链承压。
信达内部在2019年就提出“加快效率,提高周转”,即便是多地频频爆发项目质量问题,高周转的指向仍未动摇。
来源:中国交通广播