关注果核的朋友,闲暇的时候大多也会通过看小说来消遣吧,而现在看小说的软件五花八门,有开源的阅读APP,有盗版无数的笔趣阁,以及各种各样的软件,找到一款好用的软件能省下不少时间。

今天体验的这款软件,是一款比较“硬核”的看小说工具-小说规则*载下**器,比起现在软件提供的“自助餐”,这个软件需要你自己做“烧烤”。
你可以用这个软件*载下**很多小说站点的内容,算是一款半自动化的工具,虽然比较复杂,但是作者也提供了一些预设的规则,拿来就可以直接用!

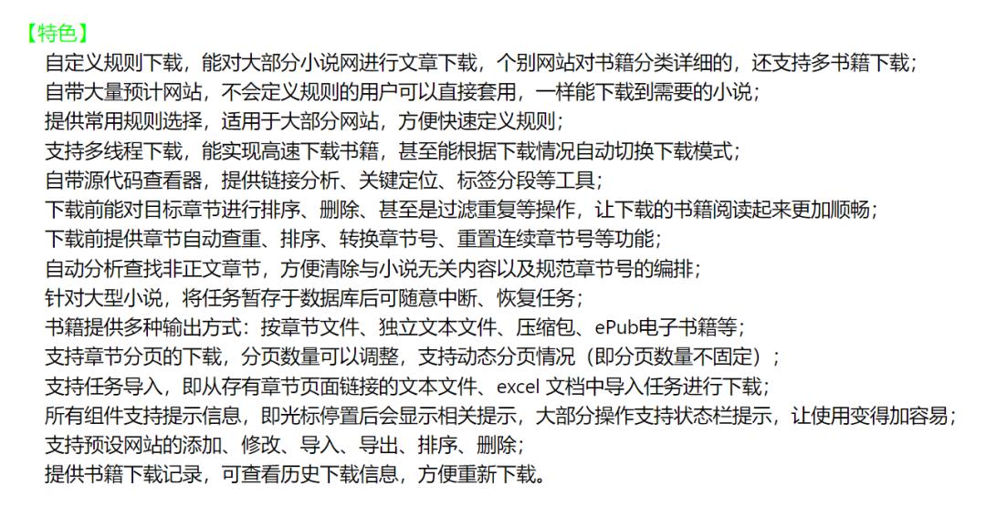
软件的原理就是根据不同的规则去爬取小说站点的内容,并且支持多线程*载下**、格式转换、自动查重排序、断点续传等功能,下面是软件作者贴出的特性,可以看到里面一些非常细节的功能,这些都是作者自己使用时积累下来的功能,对于网络小说爱好者来说,是一款不可多得的工具。

软件第一次使用的时候,会弹出来一个简单的帮助信息,告诉你这是软件作者时隔两年,因为疫情闲得没事而重启的作品,所以用起来可能需要适应一下,因为这属于自用的作品,在这次发布的新版本,作者说也增加了不少使用提示。

打开界面之后,会看到一个空荡荡的窗口,啥都没有,有种IDM*载下**器的感觉,下面果核就带大家走一遍,简单熟悉下软件的基本操作。

初次使用先打开这个预设按钮的窗口,先体验一下软件的功能。软件支持342家站点,好家伙,没想到这个软件光是自己默认就支持这么多站点吧?

你可以右键打开小说站点的主页,把需要*载下**的小说链接复制下来。

然后粘贴进任务即可自己识别,如果在342家预设站点里面没有,才需要自己手动去添加。

可以看到想要*载下**自己想要的小说还是非常方便的,*载下**速度也很快,支持断点续传。

那有的小伙伴就要问了,自己*载下**的资源站点,不在这个列表里面咋整?怎么手动添加?
下面就以一个新网站为例,来教大家添加,下图是一个网站小说的目录列表。

将这个网站的链接添加到软件里面,然后点击下一步。

之后点击源代码,观察目录链接的结构,设置一下的网页的编码,中文可以设置成GBK,然后按照链接的类型,选择软件作者提供的常用规则,点击下一步即可。

之后检查获取的目录是否正确,链接是否重复。

没有问题的话进入下一步,获取正文的内容,作者提供了三种获取方式,依次尝试一下。

如果失败的话,会提示没有数据。

成功的话,你可能会看到一堆乱码,不用担心,去上一个界面,把编码改一下即可。


之后就能获取内容了,正常*载下**即可。


最后,需要提醒大家的是,*载下**界面弹出的时候,最好自己手动选择一下文件的*载下**方式,把文件打包合并成一个文件,并删除单个章节,不然你就会看见很多文件碎片一样大骂软件不好用了。

有了这个工具,想要离线小说就方便多了,即使网站不提供*载下**功能,也能轻松应对,在软件的关于界面,还可以看到软件作者的留言。

有意思的是这个软件是完全免费的,作者说放个捐赠只是为了告诉家人这是有回报的,不是不务正业,看样子作者又是一个被家里人当做整天只知道“玩电脑”,不务正业的少年。

作者在关于里面说还有其他软件,大家感兴趣也可以自己去挖掘一下。这种自己做自己用的软件,可能就是不少人心心念念在找的软件。像是用了这个软件,就不用自己再去写爬虫去适配网站了,点两下规则就可以,不需要一行代码。