
三月下旬,魔都各校陆续发布了2020年招生简章。鉴于今年升学政策大改,学校招生简章与往年相比,招生方式都有所调整。
此外,我们注意到许多学校自身教学也有一定的改变,比如上海外国语大学民办闵行外国语中学(以下简称上闵外),今年初中部首设双语种班,并正式招生。

经上海外国语大学与区教育局批准开设,足以说明上闵外的双语班具备充分的开办底气,基础扎实!
那么,这个初出江湖的新班:
具体情况如何?有什么招生要求?最重要的,它是否值得家长考虑?

上闵外初中部双语种班
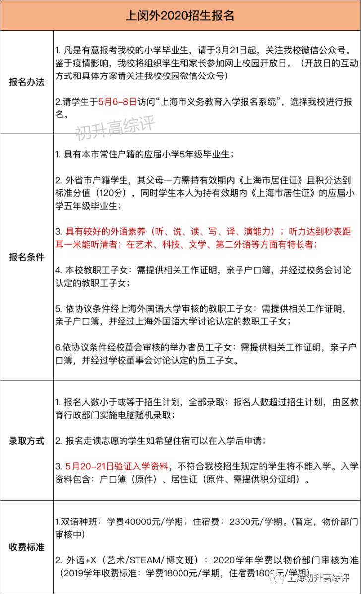
3月25日,上闵外发布2020年初中部招生简章,我们将该校2019、2020两年招生计划对比,表格如下:

2020年招生计划与2019年相比,主要有三大不同:
1.2020年上闵外新开双语种班:第二外语有五种选择,分别是德语、法语、葡萄牙语、西班牙语以及日语。
2.2020年招生计划类别中新增“分类计划”:今年民办全部摇号,首次实施“分类计划、分类报名、分类摇号、分类录取”。
3. 2020年上闵外招生总数为259,比2019年增加49人。扩招是好事,学校层面看自身教学质量、基础设施不断提高;家长角度看,为更多心仪上闵外的学生提供了机就读机会。
双语班今年首秀,必须要给足排面。瓶子妈将双语班和老班型外语+X班单独成表:

表格文字略多,我们记下重点:
上闵分双语种班今年首设
第二外语仅限德、法、葡萄牙、西班牙、日语
学校表示:
毕业生平均英语水平比肩上外附中初中学生
可以以第二外语参加中考
上外附中,三公之一,江湖人称“上外120”,又称神仙学校,称得上是外语为特色的上海第一牛校。
每年全市范围发放1200张左右面试单,面试筛选后录取120人,往年录取率低于1%。(ps:关于三公,相关招生政策还未发布)
上闵外敢这么宣称,可见对这个双语班寄予厚望且信心十足!

外语+X班是上闵外创校以来就引以为傲的特色班型。
外语+X班
顾名思义,该班型秉持“外语+”课程思想,即强化英语及第二外语课程同时,突出学生喜欢的(特长)的课程:
1、中福会少年宫艺术特长班:针对具备舞蹈、声乐、器乐等特长的学生

2、博文班。针对既对中华传统文化(如中国文学、诗词歌赋)具有极高热爱,并在此方面有较为突出的才能,又具有优秀的英语学习基础与能力的学生设立。

4、STEAM班:与上海交大、同济及美方合作,偏重数学科学。

上闵外初中部的课程,总结起来就是:
艺术方向——中福会少年宫艺术特长班
小语种——双语班
人文班——博文班
理科班——STEAM班
尽管今年民办取消了入学考试,改为摇号,但对于上闵外这类双语学校而言,生源还是要具备一定的素质,今年报名细则中就明确提出:
报考上闵外的学生:
1. 应具有较好的外语素养
2.在艺术、科技文学、第二外语等方面有特长者
3.听力良好

求学是学生和学校双方间的互相磨合、进步,不是上闵分门槛高,学生有一定外语素养,确实能更好地适应这类双语学校的教学。
好果还需好土培,上闵分双语班好不好,还要看培育它的上闵分质量如何。家长才更能看出这个新班的潜在价值。
上闵外

上闵外创办于2015年,由上海外国语大学与中国民营企业五百强之一的中骏集团合作创办,闵行区政府大力扶持,出资2亿多建造校区,是闵行区唯一一所以多语种外语教育为特色的高品质中学。

学校目前分为初中部、高中部、国际部,瓶子妈主要介绍下初中部。
上闵外初中部
为外语类公助民办初级中学,是与上外附中及上闵外高中部相匹配的优质初中。开创阶段课程设置与上外附中初中部同步,努力将其办成上海知名的一流外语类初级中学。
即:
初中部:
对接上外附中生源学校
办成上海知名的一流外语类初级中学

建校时间虽短,却早早赢得了社会与家长的信任,第一届毕业生就交出了一份满意的答卷:

上闵外第一届毕业生48人参加高考,市重点及国际高中录取25人;区重点录取21人;普通高中录取2人,真正做到了:
高中录取率100%
学生成绩好,也说明老师教得好。
上闵外依托上海外国语大学,师资力量不容小觑:
校长:上海市著名特级教师、特级校长、正高级教师吴金瑜先生
副校长:上外大学副教授韩焱虹女士、华师大博士田欣宇先生
上海著名外语特级教师章正言、上海市优秀班主任徐美红、美国艺术教育家Kathryn Gayner等一批国内外优秀教师及双一流大学优秀毕业生组成了上闵外教师队伍。
学生们对老师们纷纷抛出中肯的评价:

如此高配置的师资,我们可以预见上闵外的双语班未来会培养出一批批高素质的学子。

升学出成绩,比赛也亮眼!五年间,上闵外分别在各类大赛中斩获佳绩:



如今,上闵外已经成长为一所以多语种外语教育和艺术科技教育为特色的、上海市知名的优质初级中学,再不是2015年那所神秘的新校。
一流师资力量
上海外国语大学为坚实后盾
课程设置与上外附中(初中部)同步
小规模、小班化、走班制、小语种特色教育
这样优秀的上闵外,今年首设的双语种班值得考虑!
每一次写闵行,瓶子妈都忍不住多一分感慨:这个教育大区实在是强!
尤其初中,百花争鸣:
全分析!闵行优质公办/民办初中大盘点,对口摇号不纠结
上闵外是一家双语学校,瓶子妈帮大家也简单整理了一份闵行区双语学校的部分名单,给想摇号双语学校的家长一个大致的框架(仅供参考):

其中有大家都熟悉的协和系,也有四校之一的华二系,大家对双语学校有兴趣可以留言告诉瓶子妈,我们会再深分析。
写在最后
最近,瓶子妈接收的教育新闻都很正能量!从四校广开分校,到上闵外首设新班,让家长在这个忙碌的升学季多了丝宽慰。
大家对未来魔都有什么好的憧憬,就留言与瓶子妈分享吧!
我们为想圆四校梦的学子们,
专门准备了这样一些名师走心课程


长按下方二维码,立享优惠↓↓↓

升学政策群里听
请加下面微信号,进入2020/2021升学群。
更多独家升学信息,更多升学资料与经验,
群内分享!


原创 瓶子妈 转自公众号:上海初升高综评