怀孕到了12周,就要准备到社区医院建小卡了。
为什么要建小卡?需要哪些资料?办理流程是什么?
咨询很多有经验的孕妈妈后,我又打电话到社区医院详细问了下,最后做了个总结攻略给孕妈妈做参考:
Tips
【小卡】即孕产妇健康手册,在户籍或居住所在社区卫生服务中心建卡,一般孕13周前要办好。
【大卡】带上小卡升级大卡,在哪个医院生娃就在哪里建卡,一般孕20周-32周期间要办好。
孕妈妈建卡的作用,其实就是记录整个孕期的档案,为了方便医院对孕妇情况的跟踪。

为什么要建小卡?
一、主要是追中孕妈妈孕检,避免出现孕检遗漏,或错过最佳孕检时间(有的公立医院不承接12周后的定期孕检,必须去社区医院检查)。
二、方便医生判断孕妈妈与胎儿的状况,综合评估胎儿是否健康,是否适宜继续妊娠。
三、孕妈妈完整的产前资料,有助于医生根据孕期情况综合评估孕妈妈适合分娩方式,确保孕妈妈和胎儿安全。
四、孕妈妈在生产的时候医院能够顺利接收(部分公立医院不接收无卡孕妇)。
五、宝宝出生后,医院会根据卡信息,定期通知宝宝接受疫苗和体检,不建卡直接影响宝宝打疫苗。

建小卡需要带哪些资料()?
户口簿(非本市户口还要带居住证)
身份证
医保卡
证明已怀孕的B超单及其他怀孕后的检查报告单
Tips
① 最好在去之前,打电话和社区医院确认下所需资料+办理时间,许多政策随着时间和地点变化可能有差别。
② 不需要办准生证,此前听朋友说要先办准生证,实际确认后不需要,准生证主要是后面报销生育保险、给宝宝上户口用的,本文最后会介绍如何网上办准生证。
建小卡的流程是什么?

建小卡就完成了!每次小卡都是自己携带的,每次检查带来就可以了!

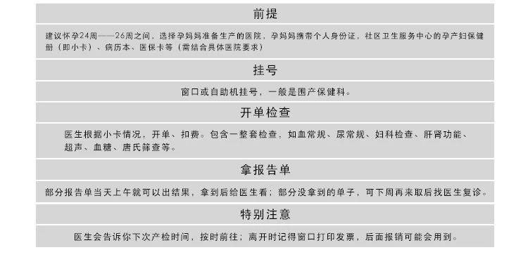
建大卡的流程是什么?
孕妈们怀孕24周以后,这个时候胎儿发育稳定,快速,也就接近了分娩期,在这个阶段内的相关检查比较复杂,宝宝随时都要检测是否正常。
孕妈和家人们就需要尽快选择好准备生产的医院,社区医院会建议将孕妈的怀孕档案进行转移,之后的相关检查都会在准备生产的医院进行。
孕妈们在孕后期选择生产的医院、办理保健手册转移的这个过程,叫做建大卡。

- 建小卡:就是在24周以前围产期保健手册,孕妈妈在户口所在地段医院建的,小卡由妈妈自己保存。
- 建大卡:一般是生产医院保存,记录孕妈妈孕期的具体情况,大卡在生产医院办理。通俗理解,小卡只是孕期基本资料,大卡是进一步检查胎儿是否健康正常的建小卡的好处

建小卡的好处
怀孕不建卡,有可能会影响动态观测胎儿的生长发育情况,具体影响程度要看当地的医疗服务机构。
有的医疗服务机构规定孕期建卡,在孕期检查过程中会有一定的优惠,并且与胎儿出生后的疫苗接种等相关联。可以通过卡内的信息,动态的掌握胎儿的生长发育情况,以及孕妇健康指标的变化。
建大卡的好处
能够保证孕妇有相对系统的检查和较为连续的观察,可以帮助医生在检查时,比较有条理性的了解和掌握孕妈及胎儿在整个孕期的情况。
对于胎儿的生长发育及孕妇分娩都有着非常重大的意义。建大卡的还有个好处,是能够保证孕妇的床位,建卡的孕妇都有自己的编号,能够保证后续生产时的床位,不至于临时抱佛脚了。
对于准妈妈来说,弄清楚了流程,可以避免很多的麻烦。希望能帮助到各位孕妈妈们!