在企业民调中,结果有时候会出人意料。
之前就有腾讯光子工作室迫于压力发布了强制下班的工作制度,现有字节跳动1/3反对取消大小周。

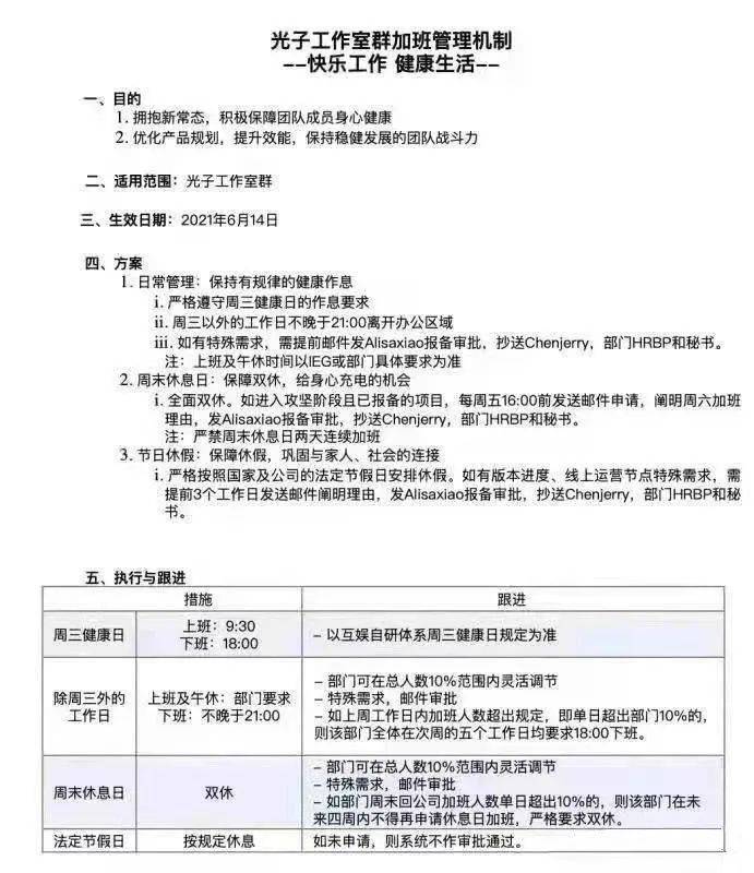
先来讲讲光子工作室的前因后果。前因是该部门员工之前天天半夜回家,被老婆发文全网讨伐。于是出台了这么一出工作日强制下班打卡的制度。可是仅仅依据《劳动法》中早就规定的上下班合理时间,才缓缓推出的本就该有的上下班制度。但没有改变原有庞大的工作量,滞后的工作交流效率,难免让人担心,以后会出现下班打卡,打完卡继续回去上班的局面。但无论怎么样,朝这个方向走,肯定是好的。

而字节跳动这边有三分之一反对取消大小周的情况就不尽相同。
出现这种情况有几个方面的原因。
一是担心以后加班会变成义务劳动。现在的大小周制度,是许多企业在经历快速扩张和高速发展时期的必要,所有的周末上班都会被算作加班,给予双倍工资。这是因为企业在高速发展期,产业结构不断更替,业务板块越做越多,今天熟悉的工作模式可能就在明天被革新。
二是想挣这笔加班费。扩张中企业周末时间会利用各种资源去展开培训。对于培训人来说,培训费可是一笔可观的收入。但是这种收入也伴随着当天飞机往返,下午几小时演讲的体力活。这一类算轻松的,常规劳动也只是拿平时的两倍工资而已。

早在上个世纪,人们就提出了一个猜想。东南亚有个国家叫菲律宾,与穷亲近,和富无缘。这个国家受过高等教育的人十分愿意来到香港做菲佣。虽然年薪不高,还要997工作,但这些收入无关专业毫无门槛,可以保证他一家人在马尼拉过上“中产”生活,可以在马尼拉买房买车。如果有一天,香港体谅菲佣,说我们自己照顾自己,你们回去吧。那第一个反抗的是谁呢?是菲佣。
字节跳动业务体系趋于稳定,产业结构已有雏形。现在并不需要投入大量资源去让员工在周末加班。

大小周本身是一种落后的加班制度,虽然相比畸形的996而言看起来美好不少,但本质上是没有解决员工的效能和企业发展过快之间的矛盾才会有的。而取消大小周,先规范制度,再调节工作量和效率,对进入平稳期的企业来说至关重要。