文:胡嘉琦 朱耘
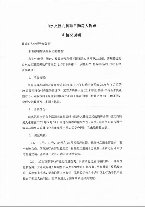
ID:BMR2004
近日,因将已抵押的房产出售给业主,山水文园被推至风口浪尖。
曾经,山水文园因开发北京东三环的山水文园九御项目而声名鹊起。然而近年来,山水文园发力文旅和大健康领域,却因在不熟悉的领域“*跃进大**”式发展让资金承压。为了疏解资金压力,向文旅等多元化业务输血,山水文园将名下多处物业抵押。对自身能力的高估及对发展文旅业务资金要求的低估让山水文园很快陷入了欠薪、出让资产、烂尾等风波。
《商学院》记者来到了山水文园总部所在地,临街的入口处,有一辆大客车严丝合缝地挡住了进入总部正门的去路,车身的海报隐约可见“六旗乐园”字样。目前,山水文园在浙江海盐、重庆壁山及南京溧水的山水六旗乐园项目已出现易主、停摆和烂尾。
资深房地产评论员薛建雄认为,房企布局文旅地产主要是土地供应量大而且便宜,但是投资大,需要更强大的平台支撑,资金和文旅运营需求都很大,否则会被套死。

停在总部门口印有“六旗乐园”的大巴车
违规售房
十二月的北京,寒意袭人。北京山水文园小区的准业主们的心情,也已跌至冰点。
曾经,坐落在北京东三环的山水文园九御项目因地理位置、环境、周边配套等,吸引了不少中产们,张亮(化名)就是其中之一。他拿着北京首套房资格,与父母凑齐首付,买下了售价上千万的房子。
然而,当时有多冲动,现在就有多后悔。时隔一年多,花千万买房的张亮至今还没有取得房屋的网签手续。
原本在2019年12月底就该竣工的房子,如今迟迟不能交房,无法入住,包括张亮在内共有120户业主。张亮说,当时买房的价格是82000元/平方米左右,因为是期房,打了97/98折,该价格和周边二手房的价格差不多。
张亮说,迟迟不能入住并非房屋未能如期竣工,而是山水文园将房屋抵押。如今,山水文园可能资不抵债,如果房子被法院拍卖,业主钱房两空的可能都有。
该项目开发商为山水文园凯亚房地产开发有限公司,开工时间是2007年3月1日,竣工时间则为2019年12月30日。张亮称,出售该项目时,开发商先后与购房者签订了《购房意向协议书》和《借款合同》,而非正式的《商品房销售合同》。
在张亮看来,这是“开发商主观上就是在蓄意诈骗,只是法律上打了擦边球,的确是有原罪的。”
目前山水大道的底商门上,张贴着北京市第三中级人民法院公告,公告显示,因山水文园投资集团有限公司、山水文园凯湖房地产开发有限公司、山水文园凯亚房地产开发有限公司未履行生效法律文书确定的义务,长城新盛信托有限公司作为债权人申请法院查封山水文园凯亚房地产公司名下位于北京市朝阳区弘燕山水文园1号楼地下车库-1层-101、1号楼16处、2号楼9处、3号楼9处不动产。

北京市第三中级人民法院查封公告
2020年3月份,长城新盛信托发布债权资产处置公告,拟对山水文园凯亚房地产开发有限公司等2户债权资产进行打包处置。其中,打包处置的资产就包括山水文园凯亚房地产开发有限公司出售给张亮等120名业主的房产。
《商学院》记者从长城新盛信托官网发布公告发现,实际上,早在2016年11月22日,山水文园凯亚房地产开发有限公司就将旗下 “山水文园”B区二段86229.69平方米的在建工程及相应的43982.72平方米住宅和地下车库用途国有出让土地使用权(其中17、18、19、20、31号楼现房抵押给长城新盛信托有限责任公司,获贷38亿元。

长城新盛信托有限公司拟对山水文园凯亚房地产开发有限公司债权进行打包处置公告
在到期未能还款的情况下,长城信托将以协议转让、拍卖、要约邀请竞价转让、挂牌转让等形式处置山水文园(五期二段)部分物业。
如今,包括张亮在内的业主们如梦初醒,网签迟迟办不下来的原因是山水文园(五期二段)早就抵押给了长城新盛信托。而当业主想要补签《商品房销售合同》时,则被告知该项目公司的公章已经被抵押方拿走了。
财经评论员严跃进认为,这是一种非常不道德的、存有侥幸的交易。《借贷合同》其实也是在回避《购房合同》,项目如果不合规,直接以《购房合同》的方式进行自然有压力。而《借贷合同》是有非法集资的概念了。
北京律师协会律师李松认为,开发商这是一种违规售房的行为,虽然没有签订正式的商品房销售合同,但开发商与购房者签署的购房意向协议书,实际上也是一种变相的出售房产的行为,按照国家的法律规定,如果期房没有取得预售证,现房没有取得现房销售证,售房行为是不允许的,开发商不得以任何名目,包括意向书或者其他形式来收取费用。
北京市京师律师事务所律师许浩向《商学院》记者表示,业主购房时没有被告知真实情况,开发商的这种行为是违法的,是在进行欺诈。



业主集体向有关部门寄送的投诉挂号信 来源:业主提供
转型业务停摆
山水文园曾是北京著名的豪宅,缘何成了“烂尾”呢?这或与转型文旅业有关。
山水文园集团网页显示,该公司创立于1986年,聚焦于文旅产业。
天眼查显示,山水文园度假旅游板块由北京山水文园金海湖旅游开发公司经营,其中,山水文园凯湖房地产开发有限公司持股80%,山水文园创始人李辙持股20%。目前该公司因违反财产报告制度、有能力履行而拒不履行生效法律文书确定义务而多次成为失信被执行人,公司股权也遭遇冻结。
山水文园斥巨资引进美国六旗乐园。六旗乐园是与迪士尼、环球影城并称的世界三大主题乐园之一。
2020年初,山水文园的合作伙伴美国六旗娱乐发布公告称,山水文园应向六旗支付的费用出现违约,公司已根据协议向山水文园发送正式的付款违约通知,六旗集团与山水文园合作的项目可能继续进行,也可能全部终止;如果山水文园不能如期支付违约金,六旗集团与山水文园合作的所有项目会被停止。
山水文园集团与美国六旗集团的合作始于2014年,彼时,双方签署战略协议,共同在中国建设山水主题小镇——六旗乐园。2014年6月,山水文园与六旗合作计划披露,山水文园集团计划投资约300亿元在京津冀地区建设“山水六旗小镇”项目,2018年正式开业。然而,该项目在规划中便折戟。
2015—2017年的三年时间,山水文园马不停蹄地布局文旅项目,先后宣布在浙江、重庆、南京三地打造11个主题公园,对外公布的总投资超过950亿元。
按照山水文园六旗主题乐园的开业时间表,浙江海盐、重庆六壁及南京溧水均有部分场馆开业,但《商学院》记者走访项目发现,三地目前处于重建、停摆及烂尾状态。
《商学院》记者驱车来到浙江海盐项目公司所在地嘉兴银都科技有限公司,在大楼一层楼层指引上并未找到山水文园海盐项目公司,原本山水文园海盐项目公司的位置则变成了海盐融创乐园有限公司,该公司员工向记者表示,山水文园海盐项目公司已经搬走了,2020年6月,融创接手山水文园海盐的项目。
当地司机告诉记者,山水文园海盐主题乐园项目建了近4年,已经搭建了一定的基础,因为山水文园集团原来的老板资金不行了,搞不下去了,甚至出现过农民工*薪讨**拉横幅的情况,之后地方政府重新招商开发该项目所在地,山水文园海盐项目停工又复工。
《商学院》记者来到了山水文园海盐项目所在地,山水文园项目的痕迹已经不见踪影,取而代之的是杭州湾融创文旅城。据项目展示厅的销售人员向《商学院》记者介绍,该项目被融创接手后,不再冠名美国六旗主题乐园的品牌,融创在项目原有的基础上进行更新改造升级,之前山水文园因为资金短缺而无法支付美国六旗集团的设备费用,融创已经在接盘时支付,在山水文园此前规划投资360亿元的基础上,融创还增加投资40亿元建设了滑雪主题乐园。

此前山水六旗的标志已经改成杭州湾融创乐园
并不是山水文园所有项目都如海盐项目有“白衣骑士”融创接盘,山水文园重庆六壁项目未见进展,预计开业时间一再延迟,项目承建方陕西建工房地产开发集团有限公司更是因为借款合同纠纷将山水文园集团有限责任公司、山水文旅投资(北京)有限公司及山水文园集团旗下公司(包括重庆欣荣雅建文化旅游发展有限公司、重庆山水主题小镇文化旅游发展有限公司、重庆枫香湖文化旅游发展有限公司)诉至法院。
另外早在2017年9月,多家媒体便报道,由山水文园集团和美国六旗集团共同投资建设的南京溧水山水主题小镇项目将落地于永阳新城南部,总投资超350亿元。该项目首先建设的规划馆于2018年4开工,预计2018年底封顶,2019年9月对外开放。
但至今在高德地图上也搜不到山水文园溧水项目,经多方打探,记者找到该项目所在地,道路左右两边山水文园的广告牌有的已经染上了泥土、有的残破不堪随风飘动,还有的就剩下半面。
据当地居民称,该地块曾经是大片的村落,后来*迁拆**了,*迁拆**的居民已经安置在了马路对面的楼群中,当时*迁拆**的目的之一是为了规划建设主题乐园。沿着小路走了20多分钟后,行至 “中铁四局集团有限公司承建溧水区山水文园地块仰山路道路建设工程一期施工”的建筑牌门口,走进大门发现项目现场空无一人,门口生锈的铁制品和多个石板堆积着,山水文园主题馆及展示中心的海报则立在一旁,海报已经掉色、褶皱。从工地现场的平房里,《商学院》记者找到一名看工地的员工,该员工称自己受雇于“浙江双和环境建设有限公司溧水区山水文园地块六旗路道路建设工程1期施工项目经理部”。


南京溧水区山水国际主题小镇规划馆海报
该员工说,“该项目停工近一年了,我是年后过来的,此前公司的业务主要是建造公路,服务于山水文园主题乐园。山水文园主题乐园的项目停工了,我们也就停工了。”该员工向《商学院》记者指着不远处称,”那边就是山水文园规划馆。”
《商学院》记者依稀可以看到远处展览馆的雏形及民工居住的小房子,规划馆的门口指示牌上写着南京山水主题小镇展示中心,建设单位是南京山水商业投资管理有限公司,施工单位则为陕西建工集团有限公司(以下简称陕建)。规划馆大门紧闭,堆砌的石板、斑驳的铁制品和院中的狗吠声让规划馆更显荒凉。

南京溧水区山水国际主题小镇规划馆停摆项目现场
随后,从屋子里出来一名陕建的员工对《商学院》记者表示,2020年年后项目就没再开工,这个工程陕建垫资了5000多万元,目前一分钱没收到,农名工工资都是陕建垫资的。山水文园属于政府招商引资的项目,招标时陕建中标,山水文园与陕建签署了350亿元的合同,目前的情况是山水文园主题乐园下面的修路项目干了一部分,水上乐园平整了地基和草地,搭建了六七个桩,这里仅是一个开发项目的展示中心,仅是项目的一小部分。
实际上,早在2019年,山水文园资金链出问题的消息就已经被多家媒体曝出。2019年12月底,山水文园集团公开发文提出,“在转型期间,我们开始意识到公司在人才组织架构与管理方面存在一些问题。2019年以来,公司根据实际需求,鼓励并推动集团优秀人才资源向项目一线倾斜,按照‘小集团、大项目’的原则,逐步对全公司人员结构进行了优化调整,调配完善的管理和运营队伍到各个项目公司,精简集团总部机构编制。”
山水文园离职员工接受《商学院》记者采访时称,2019年年中离开公司的时候还没有开始大规模裁员,就是工资、公积金开始有拖欠行为,并持续了一段时间,所以该员工就离职了,不是很清楚资金具体出了什么问题,但是在其看来内部对于成本管控力度不够,大规模高薪挖人造成人力成本大幅上涨是原因之一。
随着房地产行业“天花板”渐显,大量房地产企业转型做文旅,文旅小镇热潮也开始兴起,开发商转型文旅的背后,也出现了很多城市初心是招商引资,振兴当地经济,但是实际上却适得其反,房企借拿文旅地块的名目,在当地盖了很多住宅,导致当地住房库存去化压力逐渐增大,旅游业态却不见发展。
然而,山水文园从住宅转做文旅并不成功,资金链出现问题。文旅产融智库副理事长姜长城向《商学院》记者分析称,房地产企业和传统的文旅企业是两个类型的企业,文旅企业并不能像房地产企业批量化快速变现,所以房地产企业在转型文旅的过程中遭遇挫折的原因是房地产行业和文旅行业是两种不同的商业模式。隔行如隔山,房地产企业的投资开发和经营方式属于“高周转+高杠杆“,靠快速卖房、融资来实现周转,文旅产业虽然也属于大投资的项目,但是文旅的营收主要是靠游客的每一笔消费变现去实现,这里面存在一个巨大的时间差和资金差,对于企业来讲,平衡不了资金差和资金成本,有可能就在文旅行业里折戟。
姜长城建议,企业进入一个新的行业首先对行业的经营模式、商业规律本质要有定位,不能将原来的行业经验、营收估算原封不动地用到新的行业。要做好专业的人才配备,商业模式规划,对于行业的盈利预期有合理的估计,有很好的选择项目的能力,用低成本拿下项目,通过引入高品质的IP形成强流量,让消费者买单,哪一项缺失了,企业都面临很多风险。
如何*局破**?
在北京联合大学在线旅游研究中心主任杨彦锋看来,地产和文旅有着天然的联系,特别是现在很多地产转型文旅有拿地的需求,首先因为通过文旅拿地价格显著比常规拿地方式低,其次,如果文旅做得好,它有一些畅销的经营的商业业态可以留存,所以很多房企都在探讨这种长短结合的模式。杨彦锋认为,地产公司做文旅首先应该培养IP项目、文化项目和核心项目的经营平台,然而再逐步复制,夯实基础,不要直接做大盘模式,因为文旅的回收周期比较缓慢,同时,在项目的运营上要有资金的特色和生命力,这样转型才能成功。
对于山水文园文旅产业未见发展而拖累公司整体经营的情况,在严跃进看来,文旅资源或项目开发确实周期比较长,所以在预计项目开发成本的时候,企业应该多考虑成本,把一些没预计的成本都给计算进去,这样项目开发才是有意义的。否则项目开发断断续续,自然导致了后续的经营问题。
严跃进认为,对于住宅开发商转型做文旅需要谨慎,近年对于各类文旅产业圈地的现象备受关注。如果企业资金实力不强,圈地造住宅自然导致了房产投资的现象,而文旅项目本质上是需要企业有较强的资金运筹能力的,而不是简单地卖房子回笼资金的做法。
包括张亮在内的120位房主,能否顺利住进花千万买的房子,几处停工的山水文园文旅项目后续如何,《商学院》将持续关注。