防疫健康码国际版出国适用 (出国国际防疫健康码)

4月7号晚民航局发布了重要公告,已购买回国机票的中国籍旅客需要提前填报防疫健康信息。

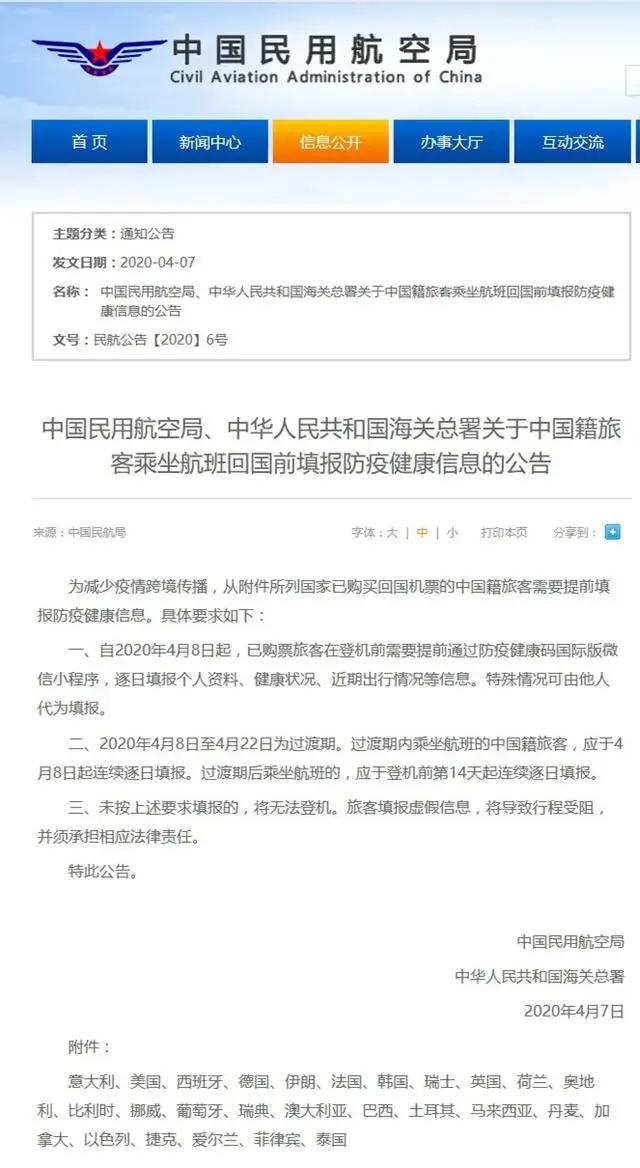
具体要求如下图

「回国必看」国际版防疫健康码怎么填?美宝要填吗?

这个公告一发,很多客户朋友就找问我:“怎么填?”“护照一直上传不上去”“美宝可以填吗?".....

所以今天手把手教大家如何填写国际防疫健康码!

01微信搜索小程序 “防疫健康码国际版”

02点击“填写健康情况”(ps:之后必须每天填写一次)

「回国必看」国际版防疫健康码怎么填?美宝要填吗?

03根据自己的情况选择填写“健康信息”

温馨提示:一般都是自己填写,但是可以由他人代替填写。儿童可以由他人代写~

「回国必看」国际版防疫健康码怎么填?美宝要填吗?

04如实填写自己的信息,可以选择 “护照” or “旅行证”

所以这里就可以看出,美宝完全是可以回国的,家长在代为填写时,选择“旅行证”即可。美宝入中国关要用中国旅行证。

温馨提示:

1⃣️很多人反馈说护照照片上传不上去,大家其实可以点击拍照上传即可,如果还是说上传不了,多试两次就好了。

2⃣️个人信息的常居国家和城市、当前地址都要填写你当前所在的地址。(比如我现在在美国洛杉矶)

「回国必看」国际版防疫健康码怎么填?美宝要填吗?

「回国必看」国际版防疫健康码怎么填?美宝要填吗?

05填写 “其他信息”,包括航班号、拟入境口岸、座位号等...

温馨提示:

1⃣️拟入境城市,以你回国入境后的第一个到达的城市为准。

2⃣️航班日期和航班号是必填项,也就是说你必须有了这些信息后,才能填写。如果你不确实自己什么时候回来,那么暂时无法填写。

「回国必看」国际版防疫健康码怎么填?美宝要填吗?

06如实填写个人的健康信息(千万不能隐瞒)

这里要填的入境地址,就填写家庭地址即可。

「回国必看」国际版防疫健康码怎么填?美宝要填吗?

「回国必看」国际版防疫健康码怎么填?美宝要填吗?

「回国必看」国际版防疫健康码怎么填?美宝要填吗?

07点击提交,提交成功,选择健康码失效提醒。

温馨提示:

1⃣️如果你点击提交,没有显示成功的话,请检查一下自己的信息是否准确或填写完整。

2⃣️什么是处于过渡期的旅客?就是航班日期在4月8日-22日的旅客,从4月8号开始填写,到航班当天即可。过渡期后,就是航班在4月22日之后的旅客,要在登机前第14天起连续每天填写信息。如果你在4月24日买到4月30号的机票,那么你的健康码填写其实只有7天,没有满14天,可能会影响行程。这种情况大家要注意⚠️

「回国必看」国际版防疫健康码怎么填?美宝要填吗?

08最后点击提交,获取个人健康码

⚠️健康码是24小时有效的。失效的话,小程序会给你发通知说失效,会让你及时填报。

「回国必看」国际版防疫健康码怎么填?美宝要填吗?

至此,防疫健康码国际版就填写好了。

「回国必看」国际版防疫健康码怎么填?美宝要填吗?

常见问题回答

1⃣️美宝(儿童)要填写吗?

答:要的,家长代为填写即可。美宝回国(入中国关)用旅行证,所以在选择证件时,选择旅行证即可。

「回国必看」国际版防疫健康码怎么填?美宝要填吗?

2⃣️有人问护照一直上传不成功?

大家点击拍照上传,不要点击照片。一定要多点几次拍照上传。

「回国必看」国际版防疫健康码怎么填?美宝要填吗?

TIPS

1⃣️所以如果你已经买到了机票,请马上填报,注意实名认证,一定要连续逐日填报14天。如果中间有中断,可能会影响你的行程

2⃣️不要让千辛万苦大价钱买的机票就打水飘了的。很重要!很重要!很重要!

「回国必看」国际版防疫健康码怎么填?美宝要填吗?