IC555,通俗地称为555定时器。一共2款,NE555和SE555。NE555部分为商业的使用温度范围为0度至70度,SE555零件的设计符合军事标准温度范围为-55度至125度。
不同的运作模式
Astable Mode 暂态模式
555作为自由运行模式稳定的多谐振荡器,持续输出高低电平。比如:方波生成器。
Monostable Mode 单稳态模式
除非施加外部触发,否则将保持在稳定状态。
双稳态Bistable Mode
双稳态模式下,IC 555就像触发器一样两个稳定状态。
引脚配置



Pin 1 – Ground (GND)
接地参考电压(低电平0V)。所有的电压都是相对于这个端子测量的。
Pin 2 – Trigger Terminal
它负责触发器的设置和复位转换。外部触发脉冲的幅值会影响定时器的输出。当触发引脚的输入低于控制电压的一半时(三分之一vcc),输出变高,定时开始。
Pin 3 – Output Terminal
在此引脚可输出驱动波形。它被驱动到VCC1.7V以下。两种类型的负载可以连接到输出。一个是正常关闭负载,这是连接在引脚3和1(GND)和另一个是正常负载,这是连接在引脚3和8(VCC)。
Pin 4 – Reset Terminal
这个引脚上的负脉冲将禁用或重置计时器。计时器将开始只有当电压在这个引脚是0.7V以上,因此它通常连接到VCC时,不使用。
Pin 5 – Control Voltage
它控制阈值和触发水平,因此555的定时时间,输出脉冲的宽度由控制电压决定。输出电压可以通过施加到该引脚的外部电压进行调制。一般来说,它是通过一个10 f电容连接到地面时,不使用,以消除任何噪音。
Pin 6 – Threshold Terminal
将该点施加的电压与2/3 VCC的参考电压进行比较。当这个端的电压大于2/3 VCC时,触发器被复位,输出从高到低下降。
Pin 7 – Discharge
连接到内部NPN晶体管的开放集电极,放电定时电容。
Pin 8 – VCC or Supply
在5V到18V范围内的电源电压供电
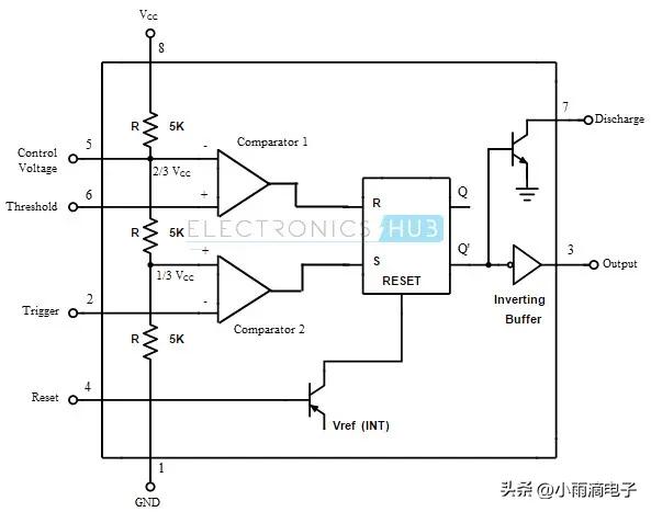
内部框图

两个比较器
1个SR触发器
两个晶体管
1个电阻网络
三个5Kω电阻构成一个分压网络。这个网络为两个比较器提供两个参考电压, 2/3 VCC连接 比较器1负端, 1/3 VCC连接到 比较器2的正输入端。
比较器1的负输入端连接到控制输入端。通常,控制输入不使用,并连接到2/3 VCC。比较器1另一个输入是阈值,其输出连接到触发器的r输入。
当 阈值电压大于2/3 VC C(即控制电压),然后 触发器 输出变低了。这将使 放电晶体管 (晶体管达到饱和),并为任何外部连接的电容器提供放电路径。
触发器输入连接到比较器2的负输入端。当 触发输入小于参考电压(1/3 VCC), 比较器的输出是高。
它连接到触发器的s输入,因此 触发器设置 输出升高,计时间隔开始。 放电晶体管关闭 并允许连接到它的外部电容器充电。
因此,为了使输出为高,触发输入应暂时小于参考电压。当阈值电压大于2/3 VCC时,输出很低,这将重置触发器,从而重置输出。
定时器RC电路定时元件的选择
一个基本的定时器电路如下所示。它由充电电路、比较器和输出单元组成。

充电电路由电阻和电容组成。当rc电路的串联组合施加直流电压时,电容器充电到峰值所需的时间由电阻器控制。
这个 充电时间与电阻值成正比 RC电路中电容充电的速率由时间常数给定。电容器通过电阻充电所需的时间,大约是初始值和终值之差的63.2%。它也等于电容器放电到36.8%所需的时间。
Τ=RC
定时电容器
大电容电解质电容器在充电时会产生较高的漏电流,影响定时精度。在选择大容量、低泄漏电流的电容器时,钽电容器是较好的选择。最好避免使用具有高额定工作电压的电解质电容器,因为当它们在比额定电压低10%的电压下工作时不能有效地工作。
电容小于100pF的定时电容,也可能引起问题。对于这种低值的电容,电路周围的杂散电容可能会影响定时电容。
定时电阻
当555定时器作为一个非稳定的多谐振荡器时,定时电阻的值应该至少为1k欧姆。在选择电阻较高的电阻,因为他们导致不准确的定时。为了尽量减少这些误差,定时电阻的值不应该超过1兆欧姆。
触发脉冲
当触发输入低于参考电压,即1/3 VCC,定时器的输出高,定时间隔开始。
触发脉冲应暂时低于参考电压,持续时间很重要,因为它不应长于输出脉冲。触发脉冲通常由一个窄的负尖峰来识别。由电容和电阻构成的微分电路将产生两个对称的尖峰,但使用二极管来消除正向尖峰。
脉冲的持续时间由微分电路决定(即取决于电容和电阻)。
一些应用场景
- 分频器
- 直线斜坡发生器
- 缺失脉冲检测器
- 脉冲调制
- 方波生成器
- 脉宽调制
- 振荡器
- 音突发生器
- 速度警告装置
- 稳压dc-dc变换器
- 电压-频率转换器
- 低成本线路接收机
- 电缆测试仪