摘要
2007年美国感染病学会(IDSA)和胸科学会(ATS)联合制定的2007年版《成人社区肺炎(CAP)诊疗指南》,对我国临床社区肺炎的诊治产生了巨大的影响。时隔12年,2019年10月,两学会再次对指南进行了修订与更新。在抗菌药物选择上,最重要更新是对大环内酯类的推荐强度降低。
大环内酯类、青霉素类、头孢菌素类等单方制剂的耐药率逐年上升,国际上逐渐降低CAP治疗中对大环内酯等药物的推荐。中国《成人社区获得性肺炎基层诊疗指南》 (2018年)、《临床路径释义·呼吸疾病分册》(2018年版)、《儿童社区获得性肺炎诊疗规范》(2019年版)中均推荐以头孢噻肟钠舒巴坦钠等β内酰胺类/酶*制剂抑**复合物为主的抗生素治疗方案。
两版指南主要区别

(图片来源:中华临床感染病杂志 2019年 10月第12卷第5期,通信作者:肖永红)
两版本最重要的区别是建议对某些亚群患者的呼吸道采样进行更多的显微镜下研究以避免对耐药菌开具不必要的处方药物,对大环内酯类的推荐强度降低。
1、重大变化:取消护理相关肺炎概念;由于细菌耐药不断严重,不再推荐大环内酯类作为门诊治疗患者的主要方案。
2、病原诊断推荐变化:是否进行痰液革兰氏染色和培养以及血培养?
➤ 门诊患者不建议常规进行痰液革兰氏染色和培养、不建议常规进行血液培养;
➤重症CAP患者尤其是插管患者、有(既往有)MRSA或P. aeruginosa感染者、过去90d内接受肠外抗生素治疗的患者需要进行痰液革兰氏染色和培养、需要进行血培养。
3、抗感染治疗推荐
➤ 对于门诊治疗无合并症或耐药危险因素患者,新版指南最大变化在于对大环内酯类的推荐,大环内酯类从强烈推荐改为用于肺炎链球菌耐药率<25%的地区;其他优先推荐药物包括阿莫西林、多西环素;
➤ 重症CAP患者

中国CAP诊疗指南中抗生素的应用推荐
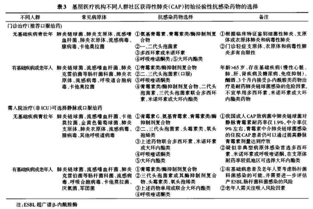
1、成人社区获得性肺炎基层诊疗指南(2018年)

推荐以β内酰胺类/酶*制剂抑**复合物为主的抗生素治疗 (其中β内酰胺类药物以青霉素类药物及三代头孢菌素为主),国际上降低对大环内酯类药物的推荐,将加大临床上β内酰胺类/酶*制剂抑**复合物的应用。

2、《临床路径释义》(2018年版)
CAP治疗方案与药物选择:推荐β-内酰胺类或联合多西环素、米诺环素、大环内酯类或单用呼吸喹诺酮类。对于有基础疾病或≥60岁的入院(非ICU)治疗人群,可用第三代头孢菌素与β内酰胺酶*制剂抑**复合物,如 注射用头孢噻肟钠舒巴坦钠。

3、儿童社区获得性肺炎诊疗规范(2019年版)
怀疑细菌性肺炎的经验性抗感染治疗推荐
➤ 存在致命性并发症者。如脓毒症、脓毒性休克等,推荐糖肽类抗生素或利奈唑胺,必要时联合头孢菌素/加酶*制剂抑**或4代头孢菌素或碳青霉烯类抗生素。一旦病原体明确,需及早进行目标治疗。
➤ 存在非致命性并发症者。存在大叶肺实变合并胸腔积液,或伴有肺坏死或脓肿、起病1—3天内炎性指标明显升高者:推荐使用头孢曲松或头孢噻肟。若当地流行病学提示侵袭性肺炎链球菌存在对头孢曲松或头孢噻肟耐药菌株或疗效不佳时或可疑SA肺炎尤其是MRSA,推荐使用糖肽类抗生素或利奈唑胺。若考虑革兰阴性、产ESBLs细菌感染可能时,推荐使用头孢菌素/加酶*制剂抑**、第4代头孢菌素等,也可应用亚胺培南、美罗培南等。
➤ 无上述表现者。根据病情和胃肠道耐受等情况,口服或静脉应用阿莫西林或阿莫西林/克拉维酸,第1、2代头孢菌素,必要时第3代头孢菌素,但第3代头孢菌素需覆盖肺炎链球菌。怀疑革兰阴性细菌,但产ESBLs菌的可能性不大者,首选以抗革兰阴性杆菌为主的第3代头孢菌素或头霉素类。
参考资料
1.ATS/IDSA publishes clinical guideline on community acquired pneumonia. medicalxpress. October 1, 2019.
2.Joshua P. Metlay, Grant W. et al.WatererDiagnosis and Treatment of Adults with Community-acquired Pneumonia An Official Clinical Practice Guideline of the American Thoracic Society and Infectious Diseases Society of America.Am J Respir Crit Care Med.2019 Oct .200(7): e45–e67.
3.肖永红等,2019年美国IDSA/ATS成人社区获得性肺炎诊疗指南更新特点,中华临床感染病杂志2019年10月底12卷第5期;
4.《临床路径释义·呼吸疾病分册》(2018年版)
5.儿童社区获得性肺炎诊疗规范(2019年版)
文章来源:凤凰说药公众号