重症医学科病房中急性脑炎的处置
江西省抚州市第一人民医院 李乐译
重症行者翻译组
回顾的目的
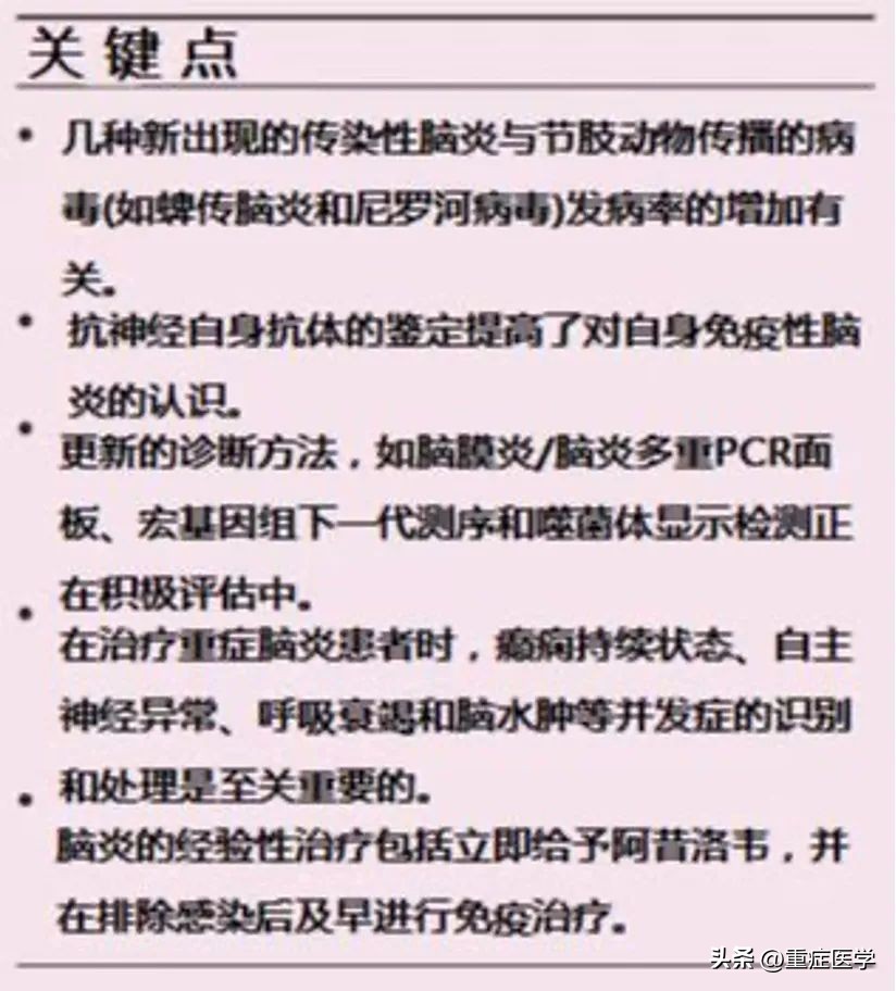
近年来,诊断的自身免疫性脑炎(AE)患者数量急剧增加,感染性脑炎(IE)的多种新病因出现。然而,这些患者在管理上仍然具有挑战性,许多患者需要在ICU进行护理。于此,我们描述了在急性脑炎的诊断和管理方面的最新进展。
最近的发现
在临床表现、神经成像生物标志物和脑电图模式的识别方面取得的进展,使脑炎的诊断更加快速。目前正在评估更新的方法,如脑膜炎/脑炎多重PCR面板、宏基因组下一代测序和基于噬菌体展示的分析,以努力提高对自身抗体和病原体的检测。AE治疗的具体进展包括建立一个系统的一线治疗方法和开发新的二线治疗方式。免疫调节的作用及其在IE中的应用正在积极的研究中。在ICU中,特别关注癫痫持续状态、脑水肿和自主神经功能异常可能会改善预后。
总结
大量的诊断延误仍然发生,许多病例没有确定的病因。抗病毒治疗仍然稀缺,对于AE的最佳治疗方案仍有待澄清。然而,我们对脑炎的诊断和治疗方法的理解正在迅速发展。
介绍
脑炎是一种由脑实质炎症引起的神经系统急症,与多种病因相关,可分为两大类:感染性脑炎(IE)和自身免疫性脑炎(AE)。早期的流行病学研究确定了传染性病原体是脑炎背后的主要罪魁祸首,而最近,与神经元自身抗体相关的AE的识别急剧增加。IE和AE均可表现为神经系统和/或全身性急症;事实上,超过30%的脑炎患者需要收治ICU,这与预后不良相关。无论病因如何,延误诊断都是常见的,并与更糟糕的预后和增加的经济负担相关,这强调了临床医生需要开发和部署一种合理的方法来治疗脑炎患者。在这里,我们提供了一个关于脑炎的流行病学、诊断和管理的最新进展,重点是感染和自身抗体相关综合征。

流行病学更新
在世界许多地方,自身免疫疾病的感染性病因现在可以与脑炎匹敌。最常见的感染原因仍然是节肢动物传播的病毒(虫媒病毒),如日本脑炎病毒和西尼罗河病毒,以及单纯疱疹病毒-1(HSV-1)。最常见的自身抗体介导的原因是抗N-甲基-D-天冬氨酸受体(NMDAR)和抗富亮氨酸的胶质瘤失活蛋白1(LGI1)(表1)。

自身免疫性脑炎的研究进展
在过去的十年里,新型抗神经元抗体的发现呈指数级增长。然而,许多AE病例仍未确诊,并被归类为血清阴性。在454例可能是AE患者的前瞻性队列研究中,69%的患者仍然没有可识别的自身抗体。尽管制定了帮助建立血清阴性AE诊断的标准,但血清阴性AE的病理机制、临床表现和对治疗反应的多样性是一个持续的挑战。
新出现的引起脑炎的传染病
数百种病原体已被确定为IE的病原体,其中绝大多数归因于病毒感染。一些新出现的脑炎与节肢动物传播的病毒有关(虫媒病毒,表2)。法国最近的一项研究发现,虫媒病毒病例的比例从2007年的2.7%增加到2019年的7.1%,其中大多数归因于蜱源性脑炎病毒(TBEV)和西尼罗河病毒。另一项研究也观察到TBEV发病率的增加,该研究使用了13个欧洲国家卫生部门1995-2020年的数据。这一激增归因于春季开始较早,以及人类行为的变化,如自2019冠状病毒病(COVID-19)大流行开始以来,前往公共绿地的游客频率增加。在过去的几十年里,美国的西尼罗河病毒感染情况也显著增加,主要聚集在西南部的地区。随着气候的变化、人口的增长和迁移,我们预计虫媒病毒作为IE病原体的发病率将进一步增加。

关于脑炎诊断的最新进展
在评估疑似脑炎患者时,时间是至关重要的,因为早期开始靶向治疗可以提高生存率和预后。流行病学线索包括季节性、地理位置和患者年龄。临床表现也可有所不同,尽管在大多数情况下并不是特定情况的症状。抗NMDAR脑炎患者主要是一生中第二或第三个十年的女性,有病毒样前驱症状,随后是人格和行为的改变、记忆丧失、运动异常和新发癫痫发作。相比之下,抗LGI1脑炎患者多为60岁的男性,通常表现为癫痫发作、认知障碍、失眠和面和臂部肌张力异常性发作。快速区分IE和AE是至关重要的,因为它可以促使患者更早地开始适当的靶向治疗,并可以使患者不必不必要地延长经验管理。一项旨在比较病毒性脑炎和自身免疫性脑炎的回顾性分析发现,AE患者更有可能出现亚急性到慢性表现、精神和记忆症状,以及脑脊液(脑脊液)(白细胞<50)炎症较弱。
尽管有各种努力试图临床描述脑炎的病因,但仍需要多种方法来明确诊断,并排除有争议性诊断,包括神经影像学、脑脊液研究和脑电图。
神经影像
影像学检查在脑炎的评估中是至关重要的。
磁共振成像(MRI):MRI是神经成像的金标准;它有助于定位与某些类型的脑炎相关的特定病变,并排除许多急性神经损伤的替代原因。当MRI不能进行时,头部CT扫描有助于紧急筛查脑病变和水肿。
虽然颞叶受累与单纯带状疱疹病毒(HSV)和水痘带状疱疹病毒(VZV)有关,但基底神经节和丘脑病变等与虫媒病毒更相关。在法国34个ICU的138例HSV脑炎患者队列中,97.8%的病例有异常的FLAIR强度,其中61.6%的病变局限于一个半球。最近的另一项研究试图评估具有相似病变图的AE和HSV队列之间弥散加权成像(DWI)的差异程度。在AE队列中,只有4.8%的患者出现扩散受限,而在HSV队列中只有83.3%,因此可以在病程早期区分两者。
许多AE患者在MRI上无明显病变。一项对382例抗NMDAR脑炎患者的回顾性研究发现,70%的脑MRI正常。另一方面,边缘AE(即抗Hu、抗LGI1、抗谷氨酸脱羧酶65(抗GAD65)和抗氨基-3-羟基-5-甲基-4-异恶唑丙酸受体)与颞叶中叶(在某些情况下,还有其他区域)的MRI病变有关,高达60-70%,通常是双侧和对称的。最后,与GABA-A-R抗体相关的脑炎具有相当明显的MRI特征,以多灶性皮质和皮质下病变为典型。这类患者可能很难与急性播散性脑脊髓炎(ADEM)患者区分开来,这是一种脱髓鞘疾病,通常也表现为多灶性脑受累。
正电子成像术(PET)
18F-氟脱氧葡萄糖(18F-FDG)正电子发射断层扫描(PET)脑成像在脑炎的诊断和分类中已经引起了广泛的关注,一些研究表明它比MRI敏感性更高,尤其是在AE更早期的阶段。在一项对20例疑似边缘脑炎患者进行的前瞻性队列研究中,联合18F-FDG/PET和MRI比MRI作为唯一的成像方式显示出明显更高的诊断率。描述代谢紊乱的特定模式有助于在病程早期区分不同类型的AE。与其他类型的AE相比,抗NMDAR患者的枕叶内侧代谢显著降低。最近,5例抗NMDAR患者的病例系列显示,所有5例患者的半球间代谢不对称和交叉小脑分裂。需要进一步的研究来帮助建立18F-FDG/PET扫描作为脑炎的诊断方式,并将脑炎中出现的代谢紊乱与其他有类似表现的神经系统疾病区分开来。
脑脊液
腰椎穿刺(LP)和脑脊液分析是检测中枢神经系统(CNS)炎症、鉴别不同类型脑炎和排除争议性诊断的一种重要方式。显著的脑水肿可能导致LP后脑疝;因此,当患者有以下症状之一时,LP前应进行神经成像以排除脑肿胀和移位:局灶性神经表现、癫痫发作失控、乳头水肿或格拉斯哥昏迷评分≤12分。系统和彻底的脑脊液分析是很重要的。在48例疑似脑炎患者的回顾性队列中,57.8%和免疫活性不足和86.3%的免疫缺陷患者分别存在脑脊液检查不足。当传染病专家参与其中时,检测不足发生率要低得多。
在免疫功能良好的患者中,感染性评估应包括脑脊液打开压力、革兰氏染色和培养、HSV1/2、VZV和肠道病毒的PCR,以及隐球菌抗原和VDRL的检测。在免疫功能低下和HIV患者中,还应包括CMV、EBV、弓形虫、AFB培养和真菌培养。应根据地理、暴露和季节性进行其他研究。最近的研究评估了新的方法,以扩大和加速脊液中病原体的识别。世界各地的医院正在越来越多地采用脑膜炎/脑炎多重PCR面板(ME生物膜阵列面板),特别是在紧急情况下,快速得出结果。法国的一项研究在1680名儿童和成人患者的队列中,研究了ME生物膜阵列面板与常规微生物检查的有效性。当采用脑脊液白细胞阈值>10/mm3,ME生物膜阵列显示阳性预测值(PPV)整体从43%增加到62%,最显著的细菌检测(PPV从58%增加到87%),这表明并发脑脊液白细胞增多时,结果是最可靠的。ME生物膜阵列在排除隐球菌种类方面似乎不可靠;当怀疑时,应添加补充试验。然而,ME生物膜阵列在多个中心都是相当有益的,平均总住院时间减少了1.2天,阿昔洛韦平均住院时间减少了1.14天,抗生素疗程减少了1.02天。
宏基因组下一代测序(mNGS)是另一种很有前途的方法,有助于提高脑脊液中传染性病原体的识别。在213名可能或明确的脑膜炎或脑炎患者的前瞻性队列研究中,mNGS在检测不同类型的病原体方面表现出不同的性能。与细菌生物(AUC=0.846)相比,它在检测病毒病原体(曲线下面积(AUC)在0.5-0.7)方面明显显著降低,这是由于RNA和DNA提取方法不足。虽然mNGS的诊断效用不是检测结核病的最佳方法(AUC=0.619),但其特异性为96.4%。mNGS在检测隐球菌种类方面较差,可能是由于在标本处理过程中,生物体的厚囊破裂不足,且检测DNA病毒病原体(即HSV、VZV)的敏感性较低。目前,mNGS不应作为感染性脑炎检查的唯一诊断方式。
即使常规的脑脊液炎症标志物(即蛋白质或白细胞)正常,对疑似AE的病例仍应评估神经元自身抗体。此外,由于同时可能出现假阳性和假阴性,除了脑脊液外,还应检测血清中是否存在神经元自身抗体,以提供更高的诊断清晰度。例如,仅依赖血清抗NMDAR的检测将错过约15%的病例,从脑脊液检测显示诊断,而髓鞘少突胶质细胞糖蛋白(MOG)的自身抗体检测比脑脊液在血清中具有更高的敏感性。
尽管基于细胞的检测——将转染了感兴趣的抗原的细胞用患者血清和/或脑脊液进行免疫染色——已经成为检测与AE相关的自身抗体的金标准,基于噬菌体展示的分析方法已经开始被用于检测新的自身抗体。有了这项技术,一个噬菌体库可通过患者的血清或脑脊液进行检测,以检测潜在的自身抗体,该库编码跨越整个已知人类蛋白质组的短的重叠肽。虽然很有前途,但这种方法的一个局限性是,这些肽是在细菌中产生的,因此缺乏哺乳动物的翻译后修饰;此外,并不是所有的短肽都将采用适当的结构确认来识别自身抗体。因此,特别是对细胞表面受体的抗体,可能更难用这种方法来检测到。
脑电图(ECG)
脑电图(EEG)有助于定义大脑受累程度和排除主要的精神疾病诊断,特别是当神经成像正常时。脑电图还有助于确定意识的改变是脑炎的直接影响,还是由于非惊厥性癫痫发作和癫痫持续状态(SE)。无论脑电图上是否发生活动性癫痫发作,HSV脑炎患者通常表现为颞叶慢波、间歇性癫痫样或脑电图上的偏侧性周期性放电。一项回顾性研究比较了59例IE患者和36例AE患者,发现以德尔塔节律为主的背景波与IE显著相关。抗NMDAR脑炎与脑电图上的极端德尔塔刷模式相关,可改善后期康复。
需要ICU管理的并发症
导致脑炎患者需要收治ICU的最常见并发症与急诊处置的a-b-c直接相关。由于双侧皮质和/或脑干受累、脑神经功能障碍、脑水肿、癫痫发作或代谢紊乱引起的意识水平降低,气道和呼吸可能受到损害。其他脑炎并发症也可能导致需要机械通气,如中央通气不足和严重的运动障碍。脑疝综合征、脑功能损害、脑干刺激、自主神经功能异常和心律失常(表3)。

癫痫持续状态
严重的难治性癫痫发作和癫痫持续状态是AE和IE的常见并发症。在72例在就诊时接受LP的SE患者队列中,21%的病例有感染性病原体,其中HSV是最常见的(47%)。在最近的另一项研究中,83例AE患者中有28.8%出现SE。与脑炎相关的急性SE的治疗包括使用抗癫痫药物控制癫痫发作,并通过免疫调节或抗菌素及时控制脑炎。静脉注射(IV)劳拉西泮、*西泮地**、苯妥英、肌肉注射咪达唑仑或直肠*西泮地**作为控制SE的一线用药,左乙拉西坦或丙戊酸是二线用药,镇静剂如苯巴比妥、异丙酚或咪达唑仑是三线用药。生酮饮食可以用在ICU中应用,这可能证明有效。
继发于AE的急性症状性癫痫发作可与最初的活动性AE发作或复发时同时发生。这种实体可能是由表面抗原靶向的自身抗体(如抗NMDAR、抗LGI1和抗GABABR)的直接作用介导的。它对免疫治疗反应良好,使得大多数患者免于抗癫痫药物。
自主神经功能障碍
自主神经功能障碍,在某些情况下与岛叶皮质受累直接相关,在几种类型的AE中很常见,有多种表现,如体温过高或体温过低、血压失调和心律失常。最近的一项研究发现,在119名抗NMDAR脑炎患者,69.9%的自主神经功能障碍,与住院期间的病情明显恶化和出院时较高的改良兰金量表(mRS)评分相关,更常见的是需要机械通气和入住ICU,以及两个或两种以上的免疫疗法。抗NMDAR患者自主神经功能异常的另一个研究较少的方面是阵发*交性**感神经亢进(PSH)。PSH还与较差的结果相关,如延长住院时间、神经ICU住院时间和机械通气。症状主要用心得安和氯硝西泮控制。在处理AE患者的自主神经功能障碍时,必须排除其他可能出现类似的自主神经功能障碍的原因,如代谢功能障碍、药物毒性和感染。
呼吸支持
脑炎患者入院ICU最常见的原因之一是气道损害、呼吸衰竭和需要机械通气(MV)。意识水平下降、SE、气道保护反射损伤、镇静药物和中枢性通气不足均被认为是机械通气的常见原因。在一项对305例抗NMDAR脑炎患者的回顾性分析中,62例(20.3%)需要机械通气,其中45%的患者需要进行>15天。
感染性脑炎的治疗
对气道、呼吸和循环损伤的识别和管理是至关重要的,应该先于任何诊断或治疗的尝试。对于有严重表现的患者,神经保护也形成一种应急措施,以防止继发性脑损伤。这些因素包括:确保足够的脑灌注压和氧合,确保正常体温和血糖正常水平,预防或纠正SIADH引起的低钠血症,通过保持30°头部倾斜避免静脉充血,控制癫痫发作,并将颅内压保持在<20 mmHg(图1)。

重叠的症状使得区分IE和AE仅在临床基础上具有挑战性,因此建议大多数患者在等待试验结果的同时开始急性接受广泛的经验性抗菌药物治疗。经验性管理包括静脉注射阿昔洛韦,在某些情况下,还包括广谱抗生素。如果出现不可预见的程序延误,应在LP之前立即启动抗菌药物覆盖。
治疗感染性脑炎
虽然许多病毒病原体可以导致IE,但目前还缺乏靶向抗病毒治疗。HSV和VZV脑炎采用14-21天的静脉注射阿昔洛韦治疗。适当的水合作用和阿昔洛韦剂量对于预防药物毒性如急性肾损伤至关重要。目前正在研究纳米载体技术在提高阿昔洛韦生物利用度和中枢神经系统渗透方面的作用。
免疫治疗在治疗IE患者中的作用仍存在争议。对62例接受静脉注射免疫球蛋白(IVIg)治疗的日本脑炎患者进行的回顾性分析发现,与对照组相比,死亡率和并发症显著降低。目前正在进行临床试验,以评估IVIg在乙患者中的有效性和安全性(clinicaltrials.org)。“DexEnceph”,一项英国的类固醇辅助治疗HSV脑炎的安全性和有效性评估试验最近完成了登记,结果令人期待。近年来,越来越清楚的是,在多达15-20%的成功治疗的HSV脑炎患者中,将发生感染后自身免疫性脑炎,这些患者将受益于免疫治疗,如皮质类固醇或IVIg。
免疫调节疗法
虽然目前有几项临床试验正在招募AE患者,并随机分配到各种免疫调节疗法,但没有一项完成。治疗方案是基于临床判断和专业知识,AE的类型,以及这些药物的副作用概况。
在回顾性研究中,延迟免疫治疗与不良预后密切相关。因此,一旦感染性检查为阴性,并继续怀疑AE,在确诊前启动一线免疫治疗是合理的。
一线治疗方案包括皮质类固醇(口服或IV)、IVIg和血浆交换(PE)。糖皮质类固醇是大多数类型的AE的首选。在一项对181例抗LGI1患者进行的回顾性病例系列中,与IVIg相比,皮质类固醇与mRS评分的改善和面肱肌张力异常发作的解决更相关。另一项回顾性分析评估了78例几种神经元类型表面抗体介导的脑炎患者的一线治疗的成本和治疗效果。当比较静注甲基泼尼松(IVMP)、IVIg和两者的联合注射时,三种方法中没有一种被证明比其他方法更有利,尽管IVMP作为单一治疗与较低的成本相关。在另一项研究中,33例对IVMP单药治疗、IVIg和两者联合治疗无效的严重AE患者接受了PE治疗。我们评估了超过12个月的结果,并与14例伴有PE禁忌症的难治性AE患者进行了比较,结果显示接受PE的患者的短期和长期预后更好。本研究表明,对于IVIg、IVMP或两者联合治疗无效的患者,PE可作为一种辅助治疗或抢救治疗。它也在严重或暴发性的AE时与其他一线治疗一起紧急使用。
二线治疗,如利妥昔单抗或环磷酰胺,适用于对一线治疗方式反应不充分的患者。在大多数情况下,利妥昔单抗由于其副作用小是首选药物。环磷酰胺可用于难治性副肿瘤AE,通常具有细胞内抗原靶向的自身抗体。回顾性分析163例利妥昔单抗患者(抗NMDAR、抗接触相关蛋白样2(抗CASPR2)、抗LGI1和抗gad65),与对照组相比,功能和预后显著改善,抗NMDAR、抗CASPR2和抗LGI1患者的复发较少。其他不太确定的二线治疗方法已经在一些病例研究和病例系列中描述,特别是在对利妥昔单抗难治的患者中。这些药物包括硼替佐米(一种蛋白酶体*制剂抑**)、罗扎那利昔珠单抗(一种Fc受体*制剂抑**)、沙特利单抗(一种IL6*制剂抑**)、苯丙利珠单抗(通过与CD19结合诱导b细胞溶解)、阿达木单抗(一种肿瘤坏死因子(TNF)α*制剂抑**)和奥克雷利珠单抗(通过与CD20结合诱导b细胞溶解)。
隐性恶性肿瘤的治疗
筛查和治疗隐匿性恶性肿瘤对评估和管理副肿瘤AE患者至关重要。筛查方式包括胸部/腹部和骨盆CT,乳房MRI和乳房x光片,以及盆腔和*丸睾**超声或MRI。对与AE相关的恶性肿瘤进行及时的治疗可以加速康复,因此通常在ICU开始对恶性肿瘤进行内科或外科治疗。
结论
尽管对脑炎的新原因的认识越来越多,诊断方式也有所改进,但仍存在大量的诊断延误,而且有相当大比例的病例没有确定的病因。对于许多患者来说,在明确诊断和开始靶向治疗之前,需要重症监护病房进行及时的支持性护理。更早开始靶向治疗与改善结果相关,这强调需要建立更短周转时间的新诊断模式。虽然阿昔洛韦是大多数脑炎患者的经验性治疗,是HSV和VZV脑炎的一种相当有效的治疗方法,但目前缺乏靶向抗病毒治疗。尽管预计一些正在进行的临床试验将在不久的将来阐明AE的治疗,但AE的最佳治疗方案尚不清楚。