学生和家长经常会问:应该上多少AP课程才能在申请美国大学时有优势呢?这个问题本身暴露出一种对美国大学的误解。只有当你真的明白一个学校是如何看待申请人的成绩单和考试成绩时,你才能开始思考应该上多少AP课程、考多少试。

顶尖的美国学院每年会收到世界各地成千上万的新生申请。招生办会从众多申请人中挑选最优秀的学生。衡量这些“优秀”学生的一个重要指标就是他们在高中的学术能力。所以,所有的美国大学要求学生提交他们的成绩单、GPA和所有相关的学术荣誉。

假设有两个学生。学生甲在高等数学课上得了A,学生乙得了B。但学生甲在SAT数学科目考试中得了700分,而学生乙得了800分。那么,谁的数学好呢?
虽然学生乙的学校成绩是B,但是由于不同学校课程设置差异很大,老师不同,有很多理由可以解释为什么学生乙的课程成绩不如甲。但是对比标化考试,学生乙的800分确实更优秀是不容置疑的。
回到一开始的问题:“我应该上多少AP课程?” 这个问题在实践中意味着什么呢?
你的学校有哪些AP课程
大学会看你所在高中可供选择的课程中你是否选择了一门很难的课程。如果你的高中只提供一门AP课,那么你选择一门是可以的。如果你的高中提供10门AP课,你只上一门就不会显得突出了,因为有可能其他学生上了所有或大部分的AP课程。
AP课程胜过GPA
选择一门不那么难的课程以保持你的GPA成绩通常会适得其反。你不必上完所有的AP课程,但如果你想在申请美国大学时有竞争力,必须选择你高中提供的最难课程之一。尽管高分GPA毫无疑问是重要的,但你在标准化考试中表现得好可以帮助弥补GPA的缺陷,所以从这个角度来讲AP课程胜过GPA。
|考多少分才有竞争力?|
AP:五分制,最少要拿到4分
AP是五分制的,满分是5分。不管是助力申请也好,或者做分数抵扣也好,你至少要在4分。4分叫Well qualified,就是比较合格的,比合格要好一些,我们说良好吧。AP那么多学科,它真的不太好学,所以一般学生建议就学个3~4门。而且最主要这3-4门不是合格就够的,你是要追求高分的。这个是AP很重要的一点,只要你学AP,我就是奔着高分去的,如果不能到高分,不要学,学了也是浪费时间。有这个空,还不如多做点其他可以提升的事了。
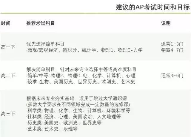
时间规划表&考试建议

AP

TOP20大学的申请者
一般都参加了多少门AP课程?
看录取网对美国本科前20名校录取数据进行了分析:

学校人均AP排名
从数据统计图中,我们可以发现,大部分美国本科前二十的学校,人均学习的AP数量在4门左右。其中最高的斯坦福这样的顶级名校,人均AP门数达到了11.7门之多;而排名20的埃默里大学,人均AP门数仅仅只有1.1门。

另外,在科目选择上,中国申请者参与AP微积分考试的人数最多,达到了66%左右,也就是说超过一半的美国本科前20的中国学生都考过AP微积分这一门考试。
而常被人们认为的,“中国学生不常考的AP科目”中,AP美国历史和AP写作的参与比例均达到了20%,即超过五分之一的名校录取者都考了美国历史和写作这两门AP考试。
在中国学生中,真正属于极其罕见的AP考试项目应当为:环境科学,美国政治,文学,世界历史,比较政治,西班牙语及乐理。
AP课程总共分为6大类,包括以下科目:


从上面对于热门专业的介绍可以看出,各科AP的难易程度大不相同。该怎样根据个人特点进行选择呢?针对美国大学的不同专业,CollegeBoard官网列出了建议备考的AP科目,详情见下面图表。























