听说最近狗狗又背锅了。
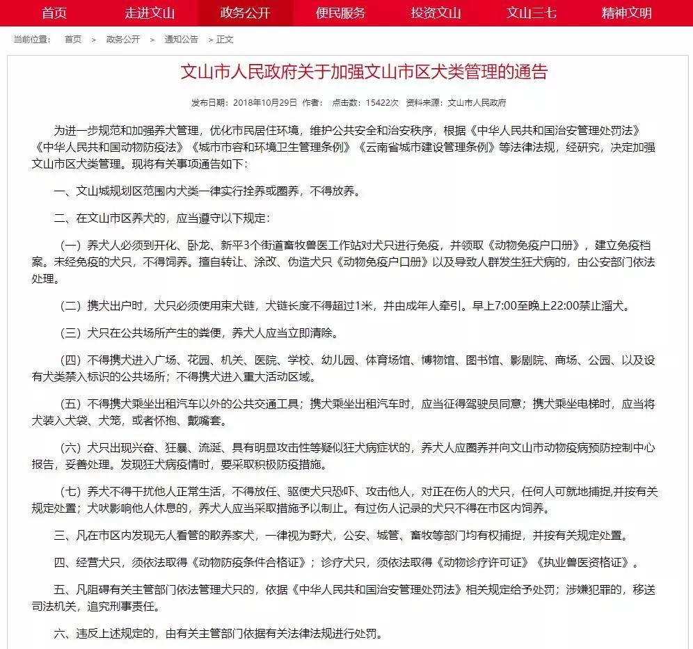
10月29日,云南文山市发布了《关于加强文山市区犬类管理的通告》,被网友称为“史上最严遛狗规定”。
此次文山养犬新规中最引人注意的条款是,携犬出户时,犬只必须使用束犬链,犬链长度不得超过1米,并由成年人牵引。早上7点至晚上10点禁止溜犬。
此外,新规中还涉及养犬人必须对犬只进行免疫、市民携带宠物搭乘公共交通工具规范、宠物不得干扰他人正常生活等内容。

对于通告里的大部分规定,网友都是支持的,但是针对早7:00至晚22:00禁止遛狗这一条,网友吵得不可开交。
养狗的主人认为这条规定,就是强迫养狗的人起早贪黑,非常不人性化,尤其是集中遛狗可能会引发狗狗打架、噪音干扰等问题。

也有女生觉得晚上10点以后遛狗不太安全。

而且从医学角度来说,长期憋尿会导致狗狗泌尿系统的伤害,对狗狗的健康非常不利。

但是也有很多网友支持这个规定,还有人讲述了自己遇到的宠物随地大小便、被宠物追赶等低素质遛狗行为,认为人宠能够“错峰出行”,互相都可以省心。

支持这一规定的人,其实并不是怕狗,也不是讨厌狗狗,而是一些不文明的养狗行为给他们带来了困扰,甚至威胁到了他们的生命安全。
遛狗规定出了没几天,就发生了杭州狗主人打人事件。

事情的起因是一男子遛狗没有拴绳,小狗冲出来追逐一名孩子,孩子的妈妈为了保护孩子,和狗主人发生争执,狗主人殴打了孩子的妈妈。医院诊断报告显示,该女士左手环指骨折,并有多处挫伤。

涉事男子因涉嫌寻衅滋事罪,已被余杭警方依法刑事拘留。
就是因为有这种不好好遛狗、不牵绳子、放任狗追着孩子跑的人,所以才会有越来越多的人对养狗的人有敌意。
在最严禁狗令的评论里,很多理智的铲屎官,都在呼吁大家一起文明遛狗,共同提高养犬人的素质。

每次一出了恶狗伤人事件,最先被骂的就是所有养狗人,素质高的狗主人也要为没素质的狗主人行为买单。就好像重庆公交车事件里的那位女司机,明明遵纪守法好好开车,却被人不分青红皂白地扣上罪名,无辜地承受着恶意的网络*力暴**。

关于文明养犬,其他国家是怎么做的呢?
▼在美国
绝大多数美国城市的法律规定:除非在自家院子里,狗在其他地方都要系上皮带或链条。
通常情况下,美国人在遛狗时都会随身携带塑料袋,许多城市的街头都设有专门的箱子,里面的塑料袋为那些记性不好的捡屎官提供了方便。
有的城市设有专门给狗狗撒欢儿的狗狗公园,只有在这里,狗才能摆脱锁链的束缚。公园还会分大狗区和小狗区,有利于狗狗之间更友好的交流。
▼在莫斯科
对于一些高大凶猛的狗,外出时必须将嘴套住,并由主人牵着才行。同时要求每条上街的狗都要挂上一块牌子,牌子分为红、黄、绿三种。红色牌说明狗具有攻击性、大家见到就要远离;黄色牌代表狗基本不伤人,但也别掉以轻心;绿色代表狗绝对没有危险,可以随便接近。
▼在英国
如果想要领养猫狗,需要经过层层审核。要看申请人的性格和经济状况,如果有家庭*力暴**倾向,是没有资格申请领养的。
如果有狗狗伤人、虐待动物、主人不清理粪便等行为,主人都将被重罚。炎热夏天将狗放置在汽车里不管,路人完全可以报警,情况属实主人可能会被以虐待动物的名义起诉。

▼在德国
养狗通常都需要经过“考察——领养——学习”这样一套基本程序。打算养狗的人首先要经过有关部门考察,以被确定是否适合养狗。接着,办理领养手续。随后,主人和狗必须一起到专门的学校参加为期三个月的培训学习。学习课程包括狗对主人的服从训练、狗与人和谐相处的伴侣训练、狗对红绿灯等各种日常标志的认知和服从训练等等。
▼日本关于养狗的规定就更严格了。
日本对待养狗的态度是“终身制”的。主人必须为所养狗登记,如果遗弃狗狗,将处最高三十万日元(约人民币18000元)罚款。如果被发现故意杀害、*伤杀**动物,更要判处1年拘役或100万日元(约人民币61000元)以下罚款。
一般日本家庭决定养狗之前,很多人都会参加一些培训班,学习养狗的时候要注意哪些礼仪,要怎么样才不会给人添麻烦,不会给自己添乱子。

创造良好的养狗环境,需要国家、社会和个人三方面的共同努力。如果能制定合理的管理办法,像国外那样多一些狗狗公园、宠物乐园等场所,就既不会吓到怕狗的行人,又可以让狗狗更欢乐地玩耍啦。
总之狗狗并没有做错什么,都是人的锅!
今日留言互动话题:作为一个养宠人,你最讨厌哪些养宠的不文明行为?
PS:这篇文章取自网络,如有侵权请联系我们,第一时间删除