1. 宝宝感冒,是着凉导致的吗?
儿童的普通感冒,就是医学上的上呼吸道感染,主要以鼻咽部的感染引发的症状为主,如常见的流清鼻涕,鼻塞,喷嚏,轻微咳嗽,大孩子会诉嗓子痒,咽痛,咽部灼烧感,也可以有呼吸不畅,食欲味觉减退,少许咳痰,轻中度发热(37.5℃-38℃左右)等。一般这些如高热,浑身痛,精神萎靡等全身症状很少,但是也有部分婴幼儿(1-3岁左右),在感染相关肠道病毒下会存在一些恶心,呕吐,腹泻,腹痛等症状。一般感冒表现会持续7-10天左右,在感冒后的2-3天症状明显,后逐渐减轻。儿童感冒常发生于季节交替之际,尤其冬春季,分析主要是气温较凉,温差大有关,所以其病因首位就是受凉,儿科医生询问病史后常见如洗澡后身体水分擦拭不彻底同时包裹不完全,出浴后着凉;或是外出游玩儿童跑跳活动出汗多,受风着凉;夜间蹬被后长时间暴露身体于温度较低的外界而受凉感冒等。所以强调家长们对孩子的关注和细心护理,是预防感冒的关键。除了着凉,还包括一些贫血,营养不良,缺乏维生素D的儿童容易感冒;缺乏运动锻炼的儿童也容易罹患呼吸道疾病。年长儿童学业压力大,过度疲劳,睡眠不足等也是感冒常出现的高危因素。目前最新的研究也发现,大气污染(如雾霾),也是导致儿童上呼吸道感染发病率升高的原因之一。一些过敏性体质的儿童,如存在慢性鼻炎的宝宝们,相对其他儿童也更容易出现感冒症状。

2. 宝宝感冒,可以吃感冒药吗?
儿童普通感冒,最常见的感染病原体是病毒(90%以上),包括鼻病毒(最常见的感染病毒,可达30-50%),冠状病毒(10-15%),副流感病毒(5%),腺病毒(<5%)和肠道病毒(<5%)。以上这些病毒通常无针对其感染的特效抗病毒药(副流感病毒除外,检测到此病毒感染,可以早期应用奥司他韦抗病毒治疗,但此病毒感染几率很小,且很多基层医院没有开展此病毒的化验室检查),同时此类病毒通常是自限性疾病,也就是普通轻症感冒无并发症下,经过7-10天病程,不适症状可自己缓解。通俗来讲说抗病毒的作用是靠人体机体的免疫系统来完成的,所以通常无需应用感冒药(这里所述感冒药指的是儿童复方感冒药,包括有镇咳祛痰,减轻鼻粘膜充血,抗组胺抗过敏、解热镇痛(即布洛芬及对乙酰氨基酚)等复合成分的感冒药,医生多建议足量饮水,多卧床休息,清淡饮食,保持手,口腔、鼻腔卫生,适当应用加湿器湿润呼吸道粘膜即可。只有在症状明显时(如鼻塞影响吃奶,发热明显,咳嗽影响睡眠等),或出现并发症时(如合并中耳炎,淋巴结炎,鼻窦炎,扁桃体化脓等),可以根据医生开具的复方感冒药及针对局部感染炎症的用药治疗,或病毒性感冒加重继发细菌感染时,也需要根据医生指导下合理应用抗生素治疗。
3. 不用感冒药,那感冒怎么治?
① 发烧可以这么做
儿童感冒出现发热,当体温≥38.5℃,或孩子明显出现全身不适,精神萎靡,烦躁不安时,建议应用退热药治疗,世界卫生组织(WHO)推荐的儿童退热药为布洛芬和对乙酰氨基酚,对于市场常见制剂商品名为美林和泰诺林,强调的是两种药可以间隔6小时再发热下口服一次,24小时不要超过4次,不建议两种药交替使用,这样会加重胃肠道不适反应,以及儿童肝肾损害副作用。在39℃以上发热时,口服退热药下,通常也不会马上退热,此期间可以物理降温,如温水毛巾擦试全身或温水浴(37℃左右温水,)一般可以下降1摄氏度,再待退热药起作用后自然可以体温明显下降。当孩子出现发热同时也存在咳嗽鼻堵等症状时,也可以适当口服含有布洛芬或的有效氨基酚成分的复方感冒药,如市场常见的臣功再欣,小儿氨酚黄那敏颗粒等。不主张应用阿司匹林、尼美舒利,安乃近三种退热药。阿司匹林会导致低年龄儿童产生白细胞减少,血小板低下的瑞氏综合征;尼美舒利物容易导致严重的肝*毒脏**副反应;安乃近容易导致儿童出现肾毒性,胃肠道出血及皮疹,所以需要禁止。
② 咳嗽可以这么做
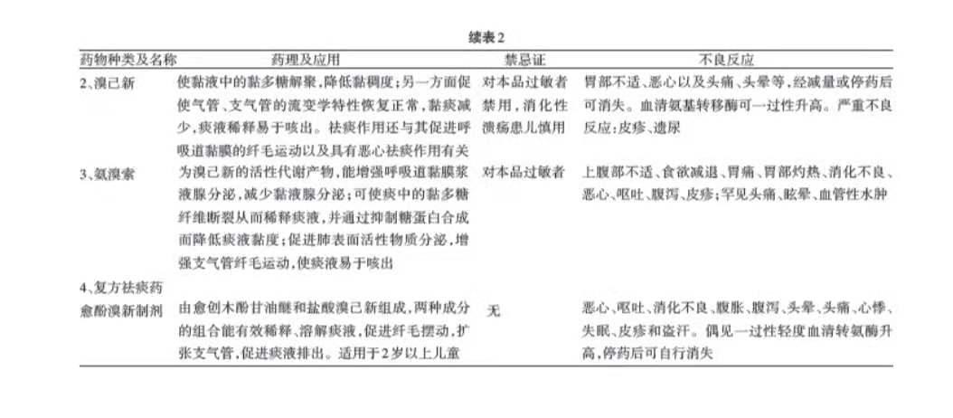
当孩子因咳嗽剧烈,影响生活玩耍休息时,以及家长对孩子咳嗽特别焦虑时,可以在医师指导下适当应用止咳药,就是含有祛痰、镇咳,抗组胺(抗组胺医学用语,简单来讲就是抗过敏作用)成分的儿童感冒药,如含有右美沙芬镇咳成分的感冒药,代表药:愈美颗粒;祛痰成分药物:愈创木酚甘油醚及盐酸溴已新,代表药:愈酚溴新口服液;氨溴索,代表药:沐舒坦,易坦静;具有抗组胺(抗过敏)的成分:马来酸氯苯那敏(扑尔敏),代表药:扑尔敏片,以及含有扑尔敏成分的小儿氨酚那敏颗粒(小快克,护彤等);氯雷他定,代表药:开瑞坦;还有就是同时含有多种起到止咳作用成分的一类复方感冒药,如纳尔平(含有祛痰成分愈创木酚磺酸钾,抗过敏成分扑尔敏,镇咳成分右美沙芬),惠菲宁(含有扑尔敏和右美沙芬)等。特殊说明的是,中枢镇咳药中,如可待因,或含有可耐因成分的感冒药,具有成瘾性和呼吸抑制的严重副作用,儿童是禁用的,家属需要注意,如成人常用感冒药:奥亭,联邦止咳露等。还有需要强调的是,婴幼儿肝肾代谢功能较弱,对一些感冒药的耐受能力较差,如果用药不当,特别容易产生不良反应,所以特别是2岁以下儿童,再应用复方感冒药时候要慎重,不要自行用药,需要咨询专业儿科医师后权衡是否使用。
附表:儿童常见感冒药的成分:




③ 咽痛可以这么做
感冒后出现咽痛表现,一般就诊儿科的大年龄段儿童自述常见,通常是感冒导致咽炎和(或)扁桃体炎所致,也同样大多是由于感冒相关病毒感染引发,也属于自限性疾病,一般可在1周左右疼痛自行好转。但当孩子咽痛明显影响进食时,儿科大夫一般建议采用以下办法缓解不适感:可以口服儿童止痛制剂:如文上所述布洛芬或对乙酰氨基酚,尤其对于咽痛同时伴有发热的儿童更有效果;其次可以口服咽炎含片,儿童常用的如西瓜霜含片,有一定辅助止痛作用;还推荐儿童口咽*剂喷**,儿科临床常开的如开喉剑*剂喷**,可以缓解咽炎、扁桃体炎的疼痛症状。
需要强调的是,咽痛进行性加重的孩子,最好让医生检查一下咽喉口腔,当出现化脓性扁桃体炎或会厌炎时候,就需要遵医嘱足疗程抗生素使用了,否则原发病治疗不好,咽痛难以缓解。
④ 鼻塞流涕可以这么做
婴幼儿鼻涕鼻噻明显者,首先推荐物流治疗,我常建议加重用生理盐水喷鼻剂,喷洗鼻腔后,再用棉签清理鼻内分泌物;或用加湿器加纯净水雾化鼻腔一段时间,再用专用儿童吸鼻器吸出软化的鼻嘎;但当以上办法鼻堵缓解不佳时,可在医生指导下适当应用含有粘膜减充血剂和(或)抗组胺成分(扑尔敏)的儿童感冒药。减充血剂可减轻鼻粘膜充血,缓解鼻塞,流涕、喷嚏症状,常见代表药为伪麻黄碱,市场上常用的同时含有两种成分的儿童感冒药如惠菲宁,纳尔平等。
4. 宝宝感冒,是病毒性的,还是细菌性的?
对于鉴别儿童感冒细菌性还是病毒性,还是决定于医生的看诊和检查。由于相关专业性很强,家属自己很难判断。由于儿童自身生理和疾病特点,与成人相比,细菌还是病毒,或是混合感染,从症状上很难区分。在儿科临床上往往需要实验室检查,包括血常规,CRP,SSA(血清淀粉酶样蛋白A)等。如外周血象白细胞升高,中性比例升高,CRP升高或白细胞正常,CRP以及SSA明显升高等都可以是细菌感染的依据。但同时也要结合疾病和临床体征、症状来看,比如孩子查体看见扁桃体化脓,但血常规提示无明确的白细胞及中性比例升高,CRP正常或略高,则需要医生注意可能的传染性单核细胞增多症,属于EB病毒感染的一类疾病。还比如疱疹性咽峡炎(常见柯萨奇病毒感染)导致高热不退,血象提示白细胞及CRP均明显升高,则考虑可能继发细菌炎症,或是疱疹破溃感染口腔杂菌导致。总而言之,还是要以儿科医生诊断为准。

5. 宝宝感冒,需要使用抗生素吗?
如我文上所述,儿童普通感冒绝大多数为病毒感染,故无需使用抗生素。只有当存在继发细菌感染时,或存在如中耳炎,化脓性扁桃体炎,喉炎等并发症时,再于儿科医生看诊检查后,明确诊断下遵医嘱合理使用抗生素。千万不要擅自加抗生素,容易产生耐药及其他不良反应。
6. 宝宝流黄鼻涕,是感冒加重了?
儿童所处感冒的时间段不同,鼻涕的颜色也有不同。早期感冒出现的 鼻涕常常是透明稀薄的,随着时间的推移,分泌物可以变得浑浊,或是黄色、或是黄绿色,这大多因鼻涕分泌物减少变浓有关,但是另一种情况时黄色鼻涕持续存在,甚至2周以上不减少,或黄鼻涕同时有出现鼻窦区疼痛(眼角内侧和鼻根部交叉区域,以及两侧鼻翼旁区域),头痛,则高度注意可能出现了细菌感染,则需看诊医生,或验血常规明确细菌炎症。
参考:https://mp.weixin.qq.com/s/aq38k_Zo__SOR4Ey7JhGhA
7. 宝宝感冒,什么情况要就医?
根据我的临床经验,建议如下就诊医院:
感冒导致发热(体温>39℃),持续24小时,口服退热药体温不能下降至正常
感冒出现手足疱疹,全身皮疹(手足口,猩红热)
感冒引发刺激性干咳,影响睡眠休息
感冒后咳嗽进行性加重,或逐渐咳痰增多、喉中痰鸣明显
感冒后声音嘶哑,喘气费劲,或出现金属音样咳嗽(喉炎)
小婴儿感冒后出现阵发性咳嗽,有咳嗽后面红面青表现(百日咳)
感冒咳嗽流涕鼻塞症状持续10天不缓解
感冒后出现耳痛,外耳道流液体,或听力下降(中耳炎)
感冒后出现头痛腹痛
感冒后出现喘息
感冒后出现耳下肿块或面颊肿胀(腮腺炎)
感冒后咽痛明显,影响进食
感冒后腹泻次数增多,呕吐明显
感冒后孩子精神萎靡,嗜睡,进食差,或感冒症状引发家属焦虑,无法判断病情轻重下,还是建议去医院让医生定诊。
8. 宝宝感冒,就医后要做哪些检查?
儿童感冒诊治指南推荐检查项目:医生常规查体后,可以根据病情查血常规,CRP(手指血即可,创伤小而快速),有条件者可以查SAA(血清蛋白淀粉酶A),医生听诊考虑有肺炎可能时,需要照胸片。高热持续怀疑流感时,可以查流感快速咽式子检测。有扁桃体化脓炎症,口服头孢疗效欠佳,可以酌情查咽分泌物细菌培养。
9. 预防感冒,有什么好办法吗?
儿童感冒的预防,首先要求家属让孩子养成良好的生活习惯,要定时睡觉起床,充足时间睡眠休息,均衡膳食,不挑食,蔬菜,水果,牛奶,肉,蛋,鱼肉,粗粮都应适当摄入。有规律的活动运动,多照太阳。婴幼儿每天补充维生素D。家中吸烟者要远离儿童,避免被动吸烟。家中人员感冒者要和孩子隔离。勤洗手是减少病从口入、避免感冒的有效办法。冬春寒冷季节外出要带口罩,不求或少去人多拥挤的公共场所。按时接种国家法定疫苗等。
10. 感冒了,不愿意吃东西,都瘦了怎么办?
很多婴幼儿感冒后会有一段时间食欲不振,常见肠道病毒感染引发,因病毒感染性胃肠感冒为自限性疾病,所以会随着病情的好转而逐渐食欲恢复,之后再慢慢补充富含优质蛋白的食物也不迟。患病期间,医生常建议流质或半流质(稀粥,面汤,软饭等食物)清淡饮食,减少消化道负担。可以在疾病恢复期补充锌制剂,如葡萄糖酸锌配合益生菌,有明确的助消化促进食欲作用。恶心,食欲欠佳者也可以适当口服复方胃蛋白酶散,增强胃肠消化酶活性。也可以参考中医药治疗小儿厌食腹胀,不思饮食的方法,口服沙棘干乳剂,小儿健胃消食片等健脾消食。
参考资料:《儿童呼吸安全用药专家共识:感冒和退热用药》
人民卫生出版社《儿科学》
《儿童反复上呼吸道感染的诊治管理专家共识》