发热应该是所有人都曾经经历过的,或多或少,大部分人也没有放在心上,总以为自己会好,其实发热并没有这么简单,如果要让医生评选一个世界上最难的疾病,90%的医生都会选择发热待查。

先说一个我自己管过的病人,她的发热经历。
22岁的小贝一早起床就感觉头晕,摸了摸额头感觉有点热,但没有放在心上,洗漱之后照常出发去上班了,忙碌了一天以后回到家才感觉到头疼欲裂,测了一*体下**温39.0℃,掏出一颗退热药吃下之后,安然入睡。
第二天继续照常上班,但下午的时候还是出现了发热,就去了附近的诊所开始了大家熟悉的挂盐水过程,然而这次似乎跟往常不一样了,体温仍然反复发作,在诊所看了3天以后她来到了当地医院。
医生详细询问了她的病史以后建议她住院,她也很听话当天就住进了感染科的病房,血化验提示CRP、白细胞、中性粒细胞明显升高,主管医生也敏锐的认为是细菌感染,及时进行了抗生素治疗。
效果很好不到两天就退烧了,主管医师建议观察3天如果体温没有再次上升,就可以出院了,小贝听完也很高兴。
可就在第三天的下午小贝再次出现了发热,主管医师觉得是自己的抗生素使用强度不够,于是升级抗生素使用了哌拉西林他唑巴坦针抗感染,但后面的结果跟他预想的完全不一致,此后他两次升级了抗生素。
但体温冥顽不灵,仍然每天下午出现发热。就这样持续了20来天,小贝自己要求出院到上级医院就诊。

门诊感染科主任后看完后来到了住院部,主管医师就是我,详细翻看了她在当地医院的所有检查结果。查看她整个人精神状态良好,跟主任商量后一致考虑药物热可能。
跟小贝详细沟通后我们停止了所有的药物使用,神奇的是第2天开始她就停止了发热,之后再也没出现发热,顺利出院。
有时候观察才是最好的治疗。
小贝得的疾病就是发热待查,但小贝是幸运,很多人可能终生都解决不了发热这个问题。
实习的时候就曾经有个让人绝望的案例。
设想一下:如果你是一名医生,而一个病人在你面前1个多月,每天高热30℃以上,你穷尽所有手段,完善了现代医学的所有检查(PPET-CT、腰椎穿刺、骨髓穿刺、肝脏活检、血化验等等)没有找出任何问题,进行了多次的多学科讨论都找不到诊断思路,给予了现有最好的抗生素,糖皮质激素等等诸多药物,呼吸机、CRRT、血浆置换整个医院你可以找到的治疗你都使用了。
然后他还是一天天的变差,他全身的器官逐渐衰竭,这时候的医生是绝望,他会对自己的专业水平产生质疑,会对医学产生质疑,甚至会对自己产生质疑。
这就发生在我实习的时候,我看着我老师越来越没有信心。

这个病人离世以后很长一段时间,他才重新找回自己的自信,重新找回自己的职业,自己的定位。
因此如果要全世界的医生进行投票决定一种世界上最疑难的疾病,发热待查肯定是名列榜首,世界上没有哪位医生有信心说“自己搞定了发热待查”。
发热待查的定义?
根据张文宏主任主笔的“发热待查诊治专家共识 ”,发热待查是指:发热持续3 周以上, 口腔体温至少3 次>38.3 ℃ (或至少3 次体温在1天内波动>1.2℃ ), 经过至少1 周在门诊或住院的系统全面的检查仍不能确诊的一组疾病。 系统全面的检查应至少包括3 大常规, 粪便隐血试验、 肝功能、 肾功能、 电解质、 血培养、 胸部 X 线片和腹部 B 超。 且患者无免疫缺陷相关疾病史。
这个定义中有几个关键点:
- 时间:发热持续三周以上。
- 要求:口腔体温要有三次大于38.3℃。
- 检查:要求已在医院进行过全面的检查。
- 既往没有免疫缺陷病史,最常见的免疫缺陷疾病就是艾滋病。
因此并不是所有的发热都有资格被称为发热待查,但一旦被称为发热待查,也就说明疾病的不简单。

引起发热待查的疾病众多。
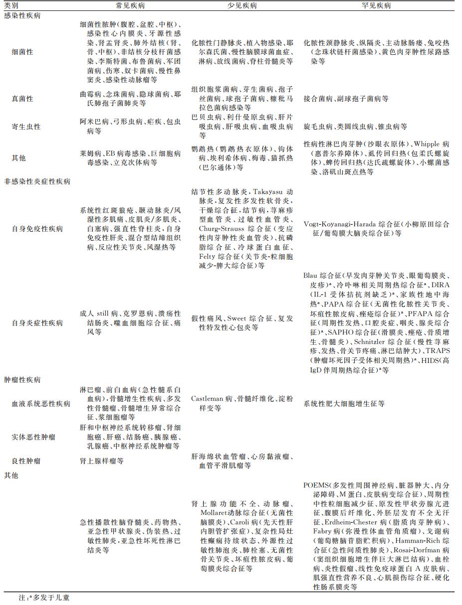
引起发热待查的病因超过200 种, 但可以归纳为以下4类:
- 感染性疾病: 一直是引起发热待查的最主要的病因, 以细菌感染最常见, 病毒次之。 但近年来随着诊疗水平的上升,此类疾病持续下降, 尤其在东南沿海地区, 其所占比例已降至30%左右。主要病原微生物有细菌、病毒、真菌、立克次体、支原体、衣原体、寄生虫等等。
- 非感染性炎症性疾病:这类疾病在发热待查中所占的比重一直呈现上升态势,成人still病、系统性红斑狼疮、风湿性多肌痛/颞动脉炎等发病率日渐上升。但是类风湿性关节炎这类常见的风湿免疫系统疾病由于诊断水平的上升,在发热待查患者中比例直线下降。由此可见随着诊断水平的提高,此前诸多的疑难杂症都得到了明确的诊断。
- 肿瘤性疾病:随着CT、MRI、PET-CT等医学影像进展迅速,难以诊断的肿瘤越来越少,目前就剩少见的血液系统肿瘤、小肠肿瘤等比较难以诊断。
- 除以上三类以外的其他疾病:包括药物热、 肉芽肿性疾病、 栓塞性静脉炎、 溶血发作、 隐匿性血肿、 周期热、 伪装热等。小贝我们就是考虑药物热,在停用药物后体温确实好转。

发热待查的常见疾病
上述4类原因可解释约85% 的发热待查病因。尽管在具有大型三甲医院中, 经过临床经验丰富的医师诊治, 并且应用了现代医学仪器、 分子生物学与生物化学等诊断技术, 但仍有约15% 的发热待查患者始终不能查明原因。 也就是有接近6分之一的病人无法明确原因,这就是发热待查的难点,也是痛点。
发热待查该如何去诊疗,如何明确病因呢?

诊断流程
我遇到的发热待查病人并不多,但是对于发热待查来说我个人认为最重要的是再次追问病史以及详细的体检,“视、触、叩、听”每个医学生的基本功往往能带来惊喜。
首先就是病史采集: 详细而有质量的病史采集是发现诊断线索的首要也是最重要的步骤,询问病史时以下几点特别重要:
- 判断是否为持续发热:发热应该为其主要临床表现, 与疾病进程密切相关。特别需要询问发热有无多日的间歇期及诱发因素。
- 记录热程:热程长短对发热待查的病因分类诊断具有极大的参考价值。如果热程相对较短,同时伴有畏寒寒战等感染体征,首先考虑感染性发热。
- 判断热型:随着临床上解热镇痛药、 糖皮质激素及抗菌药物的普遍应用,导致热型已经不够典型。但一些特殊热型有一定的诊断提示意义, 例如:隔日热或三日热考虑疟疾可能。
- 详细询问伴随症状:伴随症状对发热待查的诊断十分重要, 可按照各大不同的系统顺序逐一询问,我一般遵循从上到下的顺序,呼吸系统、循环系统、消化系统、泌尿系统;再开始询问累及全身的血液系统、内分泌系统等。
- 获取所有外院相关检查结果:详细的查看患者所有的检查结果,包括影像学以及检验结果,可以将检验结果按照时间顺序制作表格,查看变化趋势。
- 了解相关病史:患者的既往史与个人史非常重要, 特别是一些流行病学史对于感染性疾病意义重大, 往往是诊断的关键, 例如: 布鲁菌病多见于从事畜牧业(尤其是为动物接生) 的人群中; 冶游史需考虑传播疾病; 有生食习惯者需考虑寄生虫疾病。同时有无外出旅游史也极为重要,一旦有非洲或者东南亚旅游史,就需要考虑疟疾等可能。
常规的查体肯定是不用多说,对于发热待查的病人应更关注隐蔽部位的查体。
像*虫病恙**的虫迦就有可能躲在腋下、腹股沟、头皮等等并不常见的部位。因此对于隐蔽部位的查体极为重要。
如何进行针对性的检查。
要给发热待查的病人进行全身的检查,不论是从经济效益还是社会效益来说都可能性较小。完善全身检查可能需要花费数万元,这对很多家庭来说是无法负担的。
因此需要找到特异性检查非常重要。

首先需要鉴别出是否是感染性疾病;这从临床表现,炎症指标,影像学检查进行特殊评估。
感染性疾病可以根据临床表现进行定位, 常见感染部位包括肺部感染、尿路感染、肠道感染、胆道感染等。
非感染性疾病分为肿瘤性疾病, 结缔组织病及其他类疾病, 多为全身累及, 需根据临床表现、实验室及辅助检查推论。
肿瘤中最常见的为淋巴瘤, 结缔组织病中最常见为SLE、 成人still病等, 其他类疾病中包括药物热等。 如果上述都无法诊断,可以尝试使用PET-CT检查,但由于PET-CT价格昂贵(自费7000元),因此需要跟患者家属进行充分的沟通,取得患者家属的理解。
发热待查最难的点在于诊断,一旦诊断明确,治疗就会具有方向性。
但需要注意的一点是在病因尚未明确时不建议使用糖皮质激素进行退热,虽然糖皮质激素效果显著。
糖皮质激素对于感染性和非感染性炎症都具有抑制作用, 因而对包括感染、结缔组织病、 肿瘤在内的大多数病因引起的发热待查都具有良好的退热作用。
由于疗效显著, 基层医院在发热患者中滥用激素的现象日益严重。 激素的滥用不但改变了原有的热型和临床表现, 使诊断更加困难, 长期应用还会使潜在的感染性疾病播散或诱发二重感染, 延误必要治疗。 因此, 原则上不主张在病因未明的发热患者中使用激素, 尤其不应作为退热药物使用。
病因明确后治疗就会相对容易,如是肿瘤就进行抗肿瘤治疗,风湿免疫系统就可使用调节免疫治疗。特殊的病原体感染一旦明确,使用药物后也会很快好转。
发热待查是一个庞大的疾病谱,众多的疾病都会导致长期发热。
随着医学技术的不断进步,越来越多的发热原因被医生找到,但人类对自己的身体还是知之甚少。
人类虽然不断增进对物质世界的认识,但对自己本身,仍是幼稚园的小学生。有人打了个比喻,指出人便象一人拥有一座美丽城堡的大富翁,大厅、偏厅、餐房、桌球室、游泳池无所不有,可惜他却把自己关在阴暗冰冷、积满污水的地牢内,整天抱怨自己居住的环境恶劣。究竟何时他才懂走出地牢,享受自己拥有的一切和城堡外那美丽无尽的天地。————————摘自《玄侠凌渡宇》