▲ 点击上方"关注"潮流设计
DC迪希原创设计 | 品质生活,还缺一个你
“把房子住成家,把日子 过成 诗!”
小编给大家带来的是家装中常用的瓷砖类别介绍,如:通体砖、釉面砖、抛光砖、玻化砖、马赛克、墙砖等方面的知识与选购进行介绍。希望能给大家有所帮助~

瓷砖
所谓瓷砖,是以耐火的金属氧化物及半金属氧化物,经由研磨、混合、压制、施釉、烧结之过程,而形成之一种耐酸碱的瓷质或石质等之建筑或装饰之材料,总称之为瓷砖。其原材料多由粘土、石英沙等等混合而成。瓷砖根据用途、成型、烧成、施釉、吸水、品种、生产工艺等进行分类有多种分法。

地砖
地砖是一种地面装饰材料,也叫地板砖。用黏土烧制而成。规格多种。质坚、容重小、耐压耐磨,能防潮。有的经上釉处理,具有装饰作用。多用于公共建筑和民用建筑的地面和楼面。地砖花色品种非常多,按材质可分为釉面砖、通体砖(防滑砖)、抛光砖、玻化砖等。

墙砖
墙面砖(简称墙砖)适用于洗手间、厨房、室外阳台的立面装饰。不同的房间,适用于不同的墙砖,可依据房间的结构形状与面积大小以及室内采光的好坏来选择。内墙砖吸水率比较高,吸水后产生色差,一般情况下,待墙面干燥后,色差会消除。外墙砖拥有超强的功能,不吸附污垢,长期使用也不会变坏,对酸雨也有较强的抵御能力。墙砖不仅用于墙面,有的用在门窗的边缘装饰上。有的用于踢脚线处的装饰墙砖。有的用于水池和浴室的瓷砖。

抛光砖
抛光砖是通体砖坯体的表面经过打磨而成的一种光亮的砖,属通体砖的一种。相对通体砖而言,抛光砖表面要光洁得多。抛光砖坚硬耐磨,适合在除洗手间、厨房以外的多数室内空间中使用比如用于阳台,外墙装饰等。在运用渗花技术的基础上,抛光砖可以做出各种仿石、仿木效果。

仿古砖
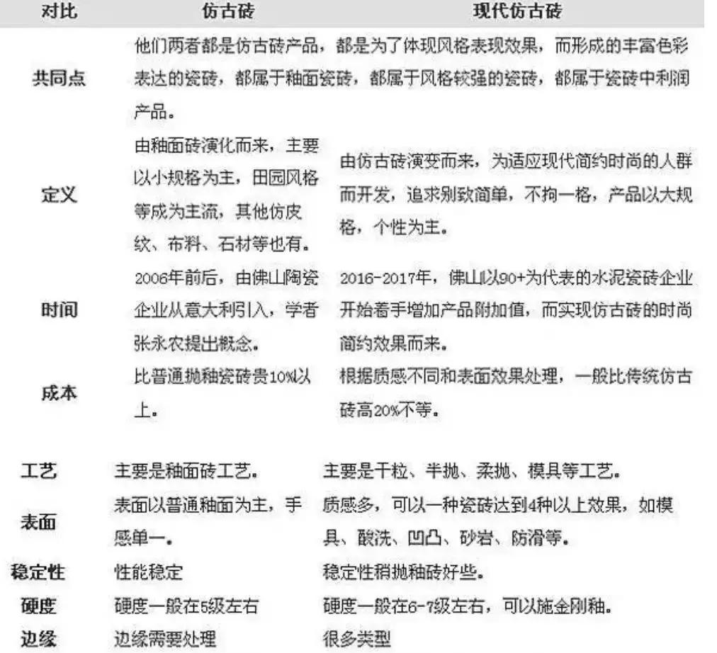
仿古砖是从国外引进的。仿古砖是从彩釉砖演化而来,实质上是上釉的瓷质砖。与普通的釉面砖相比,差别主要表现在釉料的色彩上面,仿古砖属于普通瓷砖,与磁片基本是相同的,所谓仿古指的是仿古效果的瓷砖,仿古砖并不难清洁。仿古砖具有强度高,耐磨性强,还兼具了防水、防滑、耐腐蚀的特性。仿古砖通常指的是有釉装饰砖,其坯体可以是瓷质的,这是主流;也有炻瓷、细炻和炻质的;釉以亚光的为主;色调则以黄色、咖啡色、暗红色、土色、灰色、灰黑色等为主。

现代仿古砖
在80、90后消费群体时尚、简约、个性化的消费时代背景下,仿古砖以其多元、多变的产品特色和空间风格,给寻求差异化经营的众陶企提供了一条全新的发展思路,仿古砖朝着潮流、时尚、现代方向发展,给寻求差异化经营的众陶企提供了一条全新的发展思路,仿古砖因此迅速升温。

“仿古砖”与“现代仿古砖”的对比

抛釉砖
是一种可以在釉面进行抛光工序的一种特殊配方釉,它是施于仿古砖的最后一道釉料,目前一般为透明面釉或透明凸状花釉,抛釉砖集合了抛光砖、仿古砖、瓷片三种产品的优势,产品完全释放了釉面砖哑色暗光的含蓄性,解决了半抛砖易藏污的缺陷,具备了抛光砖的光泽度、瓷质硬度,同时也拥有仿古砖的釉面高仿效果,以及瓷片釉面丰富的印刷效果。

微晶石
微晶石在行内称为微晶玻璃复合板材,是将一层3—5mm的微晶玻璃复合在陶瓷玻化石的表面,经二次烧结后完全融为一体的高科技产品。微晶玻璃陶瓷复合板厚度在13—18mm,光泽度大于95。微晶石不受污染、易于清洗、比石材更强的耐风化性而受到国内外高端建材市场的青睐。

玻化砖
玻化砖是通体砖坯体的表面经过打磨而成的一种光亮的砖,属通体砖的一种。这是一种高温烧制的瓷质砖,是所有瓷砖中最硬的一种。玻化砖比抛光砖的工艺要求更高。要求压机更好,能够压制更高的密度,烧制的温度更高,能够达到全瓷化。玻化砖就是强化的抛光砖。表面不需要抛光处理就很亮了。能够更耐脏。

木纹砖
木纹砖是指表面具有天然木材纹理图案的装饰效果的陶瓷砖,分为釉面砖和劈开砖两种。前者是通过丝网印刷工艺或贴陶瓷花纸的方法来使产品表面获得木纹图案,而后者是采用二种或两种以上烧后呈不同颜色的坯料用真空螺旋挤出机将它们螺旋混合后通过剖切出口形成的酷似木材的其纹理惯通整块产品的劈开砖。

大理石瓷砖
大理石瓷砖是具有天然大理石逼真纹理、色彩和质感的一类瓷砖产品。大理石瓷砖在防水率、平整度、抗折强度等实用性能方面表现卓越,完全摒弃了天然大理石作存在的色差大、瑕疵多、易渗水渗污、难打理、价格高昂且供货周期长等缺陷。大理石瓷砖的出现,为消费者在高端装饰材料领域提供了新的选择。

通体大理石瓷砖
通体大理石瓷砖,是大瓷砖坯体与表面纹理颜色基本一致的大理石瓷砖的升级产品。天然石材的外表和内坯具有一致性,而传统大理石瓷砖在效果上很难达到这一点,从而,后期深度加工时遇到拉槽、倒角、圆弧等处理时就可以明显看到内部不同色彩的坯体,与瓷砖釉面效果形成巨大的反差,看起来很不协调,让人遗憾。而通体大理石瓷砖制作工艺及系统就是为了改进这一问题,要把坯体色彩与纹理做到接近表面效果,甚至一致,做到真正的表里如一。

马赛克
马赛克又称锦砖或纸皮砖。建筑上用于拼成各种装饰图案用的片状小瓷砖。一般由数十块小块的砖组成一个相对的大砖。它以小巧玲珑、色彩斑斓的特点被广泛使用于室内小面积地面、墙面和室外大小幅墙面和地面。马赛克由于体积较小,可以作一些拼图,产生渐变效果。如果你的卫生间大,照明效果好,可以选择,清洗肯定比其他瓷砖好。

瓷片
瓷片指的是墙面用的表面有次面的薄层贴片,是内墙砖的一种,表面光滑,属于通体砖。瓷片的真实含义就是陶瓷片,在装修中一般代指瓷质内墙砖。瓷片又称花片或花砖,多长方形,或圆、椭圆、棱形,上面雕刻或绘制花卉动物之类,亦有书写诗词、吉语的。通常每种瓷片都会与墙砖或地砖相配套。瓷片对铺贴工艺要求较高,由于其为镂空结构,瓷片双面都不接触墙体,安装起来有一定难度,大的造型还需要几块砖进行拼接,牢固性较弱。使用范围局限较大,因而一般家庭很少选用。

水泥砖
水泥砖是指利用粉煤灰、煤渣、煤矸石、尾矿渣、化工渣或者天然砂、海涂泥等(以上原料的一种或数种)作为主要原料,用水泥做凝固剂,不经高温煅烧而制造的一种新型墙体材料称之为水泥砖。水泥砖自重较轻,强度较高,无须烧制,用电厂的污染物粉煤灰做材料,比较环保,国家已经在大力推广。

地毯砖
目前市面上涌现出了一种抛晶地毯砖,融拼花抛光砖 、马赛克以及艺术地毯三者的长处于一体,既吸纳了地毯丰富多彩的图纹造型,又在砖体表面进行了柔性抛釉和马赛克处理。这种新型瓷砖比传统拼花抛光砖色泽更饱满、防滑性能更佳,比马赛克光泽度更高,更耐腐蚀、耐酸碱;比普通地毯清洁起来更方便,更耐磨,使用寿命更长,立体装饰效果也十分不错。

柔光砖
柔光瓷砖是指砖面反射介于强光与弱光之间的一类瓷砖,它克服了亮光瓷砖容易对人类产生过度视觉刺激,哑光瓷砖反光少却又难以满足消费者愈来愈高的品味需求,局限了家居空间的装饰效果的缺点;结合亮光瓷砖与哑光瓷砖二者各自优势,既有亮光类瓷砖的高调明艳,也有哑光类瓷砖的低调内敛,达到人体视觉感受最好的舒适度,以及无光污染的装饰效果。

花砖
花砖是指表面有花纹的砖。就如衣服上的配饰,给空间描下点睛之笔。使用几片花砖作为点缀,简单的元素也可制造出新颖独特的视觉效果,空间也变得生动起来。又或者用花砖去铺贴一面背景墙,让原本单调的墙壁也能述说丰富故事,尽显主人个性。

延伸阅读
装修颜值靠配色,80㎡的她家美得像画廊!实名想住
色彩 | 设计的颜值担当,竟这么美
黑白灰,永不落幕的经典!
本文图文均来源于网络收集整理,仅供学习交流,如有侵权,请及时联系我们删除