
原文标题:2022年中国甲硝唑行业发展现状及竞争格局分析,国内市场销售额不断增长「图」
一、全身抗细菌药分类
全身抗细菌药是指能有效抑制和杀灭病原性微生物,用于治疗全身细菌感染性疾病的一类药物,具有临床应用广泛、品种繁多的特点。全身抗细菌药分为抗生素和合成抗菌药两大类,抗生素和合成抗菌药又可分为多个类别。其中硝基咪唑类药物包括甲硝唑、替硝唑、奥硝唑、塞克硝唑等品种:
全身抗细菌药分类

资料来源:公开资料整理
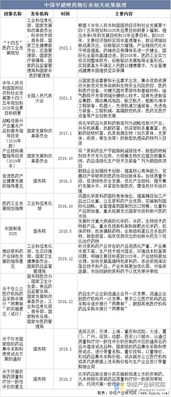
二、甲硝唑药物行业相关政策
近年来对医药行业影响较大的政策变化包括“原料药关联审评”、“两票制”、“带量采购”和“一致性评价”的出台和逐步推行。该等政策对医药制剂的研发和销售产生较大影响,对原料药及医药中间体、有机化学原料生产企业未直接产生影响。
中国甲硝唑药物行业相关政策梳理

资料来源:各政府部门网站,华经产业研究院整理
三、甲硝唑行业产业链
甲硝唑行业产业链上游主要有醋酸、硫酸、浓硫酸、2-甲基-5-硝基咪唑、环氧乙烷以及液碱,下游产品主要为1-(2-乙硫基乙基)-2-甲基-5-硝基-1H-咪唑与苯酰甲硝唑,主要用作一种抗生素和抗原虫剂,用于治疗或预防厌氧菌引起的系统或局部感染,如腹腔、消化道、女性生殖系、下呼吸道、皮肤及软组织、骨和关节等部位的厌氧菌感染,对败血症、心内膜炎、脑膜感染以及使用抗生素引起的结肠炎也有效,治疗破伤风常与破伤风抗毒素(TAT)联用,还可用于口腔厌氧菌感染。
甲硝唑行业产业链

资料来源:公开资料整理
近年来我国全身抗细菌药物用药金额呈总体上升趋势,由2015年的1516.84亿元上升至2019年的1697.81亿元,年复合增长率为2.86%,呈平稳增长趋势;2020年,受新冠疫情影响,我国全身抗细菌用药市场的销售额出现下滑;2021年,随着新冠疫情影响逐渐减小,我国全身抗细菌用药市场的销售额开始恢复增长。
2015-2021年我国全身抗细菌用药销售额及增速

资料来源:米内网,华经产业研究院整理
四、甲硝唑行业发展现状分析
1、硝基咪唑类药物销售额
2017-2019年,我国硝基咪唑类药物销售额在63亿元以上,呈稳步上升趋势;2020年,受新冠疫情影响,我国硝基咪唑类药物销售额首次出现下滑;2021年,随着新冠疫情影响逐渐减小,我国硝基咪唑类药物销售额已恢复增长。
2017-2021年我国硝基咪唑类药物销售额及增速

资料来源:米内网,华经产业研究院整理
2、甲硝唑药物销售额
2017-2021年,我国甲硝唑药物销售额不断上升,由2017年的19.37亿元增至2021年的25.59亿元,年复合增长率为7.21%,增速明显快于全球市场的平均增速。
2017-2021年我国甲硝唑药物销售额及增速

资料来源:米内网,华经产业研究院整理
3、甲硝唑原料药需求量
2017-2019年,全球甲硝唑原料药的市场需求量总体呈上升趋势,由2017年的8291.26吨增至2019年的8349.49吨;2020年,受新冠疫情影响,全球甲硝唑原料药的市场求量出现下滑;2021年,随着新冠疫情的影响逐渐减小,全球甲硝唑原料药的市场需求量恢复增长。
2017-2021年全球甲硝唑原料药需求量及增速

资料来源:米内网,华经产业研究院整理
五、中国甲硝唑行业竞争格局分析
1、市占率
在国内市场上,甲硝唑原料药市场集中度较高,且生产企业主要集中在湖北省。2021年湖北省宏源药业科技股份有限公司的市场占有率在62%以上,是国内最大的甲硝唑原料药生产企业;黄冈银河阿迪药业有限公司是国内第二大甲硝唑原料药生产企业,2021年市场占有率为14.92%;武汉武药制药有限公司排名第三,2021年市场占有率为13.50%。其他企业的市场占有率较小。
2021年我国甲硝唑原料药竞争格局(单位:%)

资料来源:米内网,华经产业研究院整理
2、重点企业
湖北省宏源药业科技股份有限公司位于大别山南麓的罗田县,创立于2002年,公司始终坚持规模化、国际化、品牌化战略,走产、学、研相结合的可持续发展道路,目前已拥有机化学原料、医药中间体、原料药、制剂、新能源材料5个系列产品,其中有5个品种被列入国家高新技术产品目录。据统计,截至2022年上半年宏源药业营业收入为8.97亿元,其中甲硝唑产品收入为1.68亿元,占比总收入比重为18.78%。
2019-2022年H1宏源药业甲硝唑收入情况

资料来源:公司公告,华经产业研究院整理
六、中国甲硝唑行业发展趋势分析
近年来,我国硝基咪唑类药物行业稳步发展,在整个抗细菌药物市场中占有比较重要的地位。除上述影响全身抗细菌药物行业未来发展趋势的因素外,我国硝基咪唑类药物行业的未来发展趋势还有以下影响因素:
1、在“限抗令”的大背景下,国家对于全身抗细菌药的使用有着越来越严格的管理,但2012年8月正式实施的《抗菌药物临床应用管理办法》将奥硝唑、替硝唑和甲硝唑均列为“非限制使用类”,有利于推动其市场的平稳发展。
2、硝基咪唑类抗细菌药物具有抗厌氧菌谱广、疗效明确、耐药性少、副作用较少等特点,各种途径给药均易吸收和分布,应用方便,可口服、注射和作为栓剂给药,且价格便宜并被列入医保目录中,因此硝基咪唑类抗细菌药物是一类有持续发展前景的抗厌氧菌感染药物。
综上所述,鉴于硝基咪唑类抗细菌药物在全身抗细菌药物中的特点和优势,以及硝基咪唑类抗细菌新药的不断出现,硝基咪唑类抗细菌药物未来仍将广泛地应用于各种细菌感染疾病的治疗当中,预计其市场需求未来仍将持续增长。
原文标题:2022年中国甲硝唑行业发展现状及竞争格局分析,国内市场销售额不断增长「图」
华经产业研究院对中国甲硝唑行业发展现状、行业上下游产业链、竞争格局及重点企业等进行了深入剖析,最大限度地降低企业投资风险与经营成本,提高企业竞争力;并运用多种数据分析技术,对行业发展趋势进行预测,以便企业能及时抢占市场先机;更多详细内容,请关注华经产业研究院出版的《2023-2028年中国甲硝唑行业市场发展监测及投资战略规划研究报告》。