
银屑病的诊治与功能医学辅助干预---<功能医学医生>专业分享
银屑病,俗称牛皮癣,是一种慢性炎症性皮肤疾病,其主要特征为表皮的异常分化和增生,最常见的病理表现为红色或粉色的斑块、鳞屑,牛皮癣的发作很常见,发病人群呈双峰分布,以20-30岁的青壮年及50-60岁的人群较为多发。
发病情况:欧美等国家患病率1-2%,我国银屑病的患病率较低,为0.123%(1982年),然而由于人口基数大,故我国银屑病患者绝对数多。我国现有数百万银屑病患者,由于银屑病目前尚无根治疗法,加之人口寿命的延长,银屑病患者的数量正在逐年增加。
病因:
本病的病因尚不完全明确。慢性疾病是基因与环境共同作用结果。在银屑病的发病过程中,基因扮演着重要角色,行为及环境也起着相当重要的作用。近年来大多数学者认为与遗传、感染、代谢的障碍、免疫功能障碍,和内分泌障碍等有关(见图1银屑病病因功能医学矩阵分析)。
1. 遗传 本病常有家族史,并有遗传倾向。国外曾报告有家族史者30%~50%,甚至有个别人强调达100%。国内报道有家族史者为10%~20%左右。双亲之一患银屑病,其后裔发病率较健康者子女高3倍之多,若双亲皆患银屑病,其后裔发病率更高。近年来发现组织相容抗原(HLA)与银屑病明显相关性。国外报道银屑病患者HLA-B13、HLA-B17的抗原频率明显增高,但亦有报道银屑病患者HLA-B3、HLA-CT7、HLA-W6增高者。我国银屑病患者除HLA-B13、HLA-B17抗原比正常组明显增高外,而HLA-DR7、HLA-A19、基因频率也增高。HLA-BW35、HLA-DR9、HLA-C7、HLA-DQ基因频率降低。目前认为银屑病受多基因的控制,同时也受环境因素的影响。
2. 感染 临床实践证明银屑病的发病与上呼吸道感染和扁桃腺炎有关。有6%的银屑病患者有咽部感染史。研究发现儿童的银屑病与扁桃腺炎有密切关系。有的学者研究认为本病的发病与病毒感染有关。国内刘正玉等人研究人巨细胞病毒(HCMV)感染与银屑病发病之间的关系,检测了86例银屑病患者血清HCMV特异性抗体IgM、IgA和尿HCMV-DNA阳性率。结果显示,银屑病患者HCMV活动性感染率明显高于对照组,且病人尿中HCMV-DNA阳性率也明显高于对照组,说明银屑病患者体内存在着活动性HCMV感染,其发病与HCMV活化有一定关系。
3. 代谢障碍 研究发现银屑病与多种酶代谢的改变有关。在正常人的表皮内有四种酶,而在银屑病患者的皮损内则缺少其中二种,皮损治愈后,其中两种酶又重新出现。已知银屑病的皮损内缺乏环磷腺甘(cAMP)这是一种表皮抑素(Epidermal chalone)可抑制表皮细胞分裂,保持细胞生长和消失之间的平衡。另一方面cAMP有激活磷酸化酶的作用,因而也影响糖原的代谢。如表皮糖原增多,可引起表皮细胞有丝分裂增加,转换率增快。银屑病的代谢异常是多方面的,并非仅有cAMP缺乏,而在皮损表面内环磷乌苷(cGMP),游离花生四烯酸,多胺类等增加对表皮细胞增殖也起重要作用。但值得提出的是有的学者认为在决定表皮细胞增殖和分化中,cAMP与cGMP的比例非常重要,银屑病患者表皮细胞的增殖,分化不全和糖原积蓄的原因是由于低cAMP和高cGMP,但未被完全证实。此外腺苷环化酶的活性在银屑病中表现异常,肾上腺素对此酶的刺激反应很低,但对前列腺素E2反应较高,因此银屑病的表皮细胞膜β-肾上腺素能受体活性是降低的。而前列腺素在调节环核苷酸也起重要作用。环核苷酸对细胞的增生反应是直接对细胞高分子物质的合成发生调节作用。也就是cAMP直接调节DNA的合成,所以cAMP对细胞分裂和酶的生成发生直接作用。
4. 免疫功能障碍 银屑病与免疫的关系一直受到广泛重视。临床上用免疫*制剂抑**,常用的有氨甲喋呤(MTX),乙亚胺环孢素A等治疗本病效果显著。银屑病患者存在多种局部或系统性免疫功能异常,本病与HLAB13、B17等抗原表达高度相关等均提示本病也是一种免疫性疾病。目前关于本病的免疫发病机理尚未完全清楚。银屑病通常被认为由T辅助细胞异常激活,促炎细胞因子的产生过剩,以及皮肤细胞外层的异常成熟导致,这些T细胞的活化可以通过与抗原呈递细胞特异性的相互作用或非特异性超级抗原的相互作用而发生(滴状银屑病由链球菌抗原引发)。激活抗原呈递细胞需要共刺激信号,一旦激活,银屑病T细胞产生Th1,IL-2,TNF-α,IFN-γ,IL-8,这些细胞吸引并激活中性粒细胞,是银屑病炎症的诱因。
银屑病皮损的真皮层有活化的T细胞浸润,这些细胞释放γ-干扰素,诱导表皮细胞合成肿瘤坏死因子和白介素8,白介素6细胞因子等,吸引中性粒细胞在表皮浸润,导致真皮血管扩张,引起皮肤炎症。此外单核细胞和表皮细胞释放的白介素6和白介素8等还是促进表皮细胞的增生。由此使银屑皮损形成了表皮异常增生和皮肤炎症共存的病理特征。关于银屑病皮损T细胞活化的始动因素,还有待进一步研究。可能与感染、外伤、神经精神因素等有关。
5. 内分泌障碍 银屑病与激素的关系,早已受到人们的重视。本病与妊娠、分娩、哺乳期以及月经期有关。临床上观察到,部分银屑病患者在妊娠期皮疹减轻或消退。Chuzch曾观察43例,在妊娠期间38%患者皮损消退;国内刘承煌等报道169例银屑病患者中6.2%患者与内分泌有关,有5例在妊娠时皮损痊愈或减轻,但产后加剧。徐颜春等报道,测定19例12~45岁女性银屑病患者血浆的雌二醇水平,明显高于正常对照组,而血浆孕酮水平明显低于正常对照组。因此他们认为血浆雌二醇水平的增高及孕酮水平的降低可能促发或加重12~45岁女性银屑病患者的皮损。但是有的妇女在妊娠皮损加剧或恶化,因此也有的使用长效避孕药治疗本病获得一定疗效的报道。综上所述,可见本病与内分泌的变化有一定关系。
6. 其他 如物理性外伤、感染(链球菌性咽炎)、低钙血症、压力、环境潮湿和药物(锂、β受体阻滞剂、抗疟药、干扰素)等等。其他相关因素还包括:体重迅速改变、BMI升高、酒精消耗量、维生素D缺乏和吸烟等,明确证据显示吸烟对于银屑病的发作和加重有影响,戒烟可显著缓解银屑病症状。另外,银屑病患者具有罹患冠状动脉疾病和代谢综合征的重大风险。

图1:银屑病病因功能医学矩阵分析
临床表现
临床上,银屑病除皮肤症状之后常见指甲改变,比如指甲坑点、油膜、指甲角化过度、甲床剥离,原因并不明确,但常见于大多数银屑病患者,尤其是合并银屑病性关节炎的患者。
常见受累部位:
▷ 皮肤:银屑病的基本皮疹是红色丘疹或境界清楚的斑块,表面覆着疏松的云母状的银白色鳞屑,鳞屑刮除后,皮损上可出现点状出血。皮损的形态,大小不一,可呈小丘疹或大小不一的斑块;皮损可局限易可累及全身;皮损多见于头皮、膝、肘、四肢伸侧和外阴等部位,而面部、掌跖部较少见。
▷ 附属器:常累及甲,可有甲板顶针状凹点、甲下“油滴”状斑点、甲分离和甲下角化过度。在头皮皮损处头发呈束状,通常不会导致毛发脱落。
▷ 黏膜:外阴部黏膜是银屑病皮损易累及部位。此外口唇、颊粘膜亦易累及。在脓疱型银屑病尚可见沟纹舌、地图舌。
▷ 关节:约10-30%的银屑病可累及全身骨关节(包括肌腱韧带附着点),多非对称性累及末梢小关节,出现关节炎症状,可致关节畸形,大关节累及较少见。关节症状与皮损的严重程度不一定相关。
▷ 其它:约10%-23.8%的患者有家族史;感染、精神压力、内分泌变化、气候环境和药物等因素可加重病情。
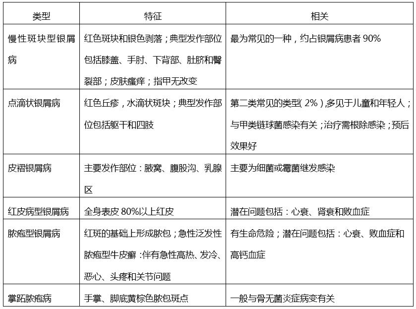
银屑病主要分型

银屑病主要分型
已确诊银屑病患者应临床就诊,具体治疗方案参见临床诊疗指南,并建议进一步检测目前身体状况,以及可能会影响疾病进程和治疗方案的因素,为银屑病辅助干预奠定基础。
银屑病临床诊治路径

图2:银屑病临床诊治路径(点击图片查看大图)
功能医学辅助干预手段
祛除诱因:戒烟、戒酒、改善生活环境,减轻压力,减少诱发疾病的药物等。
※ 皮肤护理
温和的皮肤护理可以最大限度的帮助缓解瘙痒和皮肤创伤,建议使用温水以及柔和的清洁用品,在皮肤湿润时涂抹厚厚一层润肤剂,使患有银屑病的皮肤部位保持充足的水分,可以使用天然油脂如椰子油、鳄梨油、杏仁油、橄榄油等,都是效果非常好的。胶状燕麦作为润肤或洗浴都可以很好的缓解银屑病带来的瘙痒和皮肤刺激。
※ 气候疗法和浴光疗法
气候疗法指的是搬到气候更适宜的地方,浴光疗法指联合水和阳光,一般是SPA的形式进行治疗。
※ 抗炎饮食
健康的饮食选择对于健康的重要性是毋庸置疑的,抗炎饮食或地中海饮食可极大的促进健康,尤其是对于炎症性疾病的患者。有研究证明,地中海饮食依从性高的患者,食用初榨橄榄油、蔬菜、水果、豆类、鱼、坚果,其症状得到显著改善,C反应蛋白水平也降低了。
※ 限制饮食/无麸质饮食
部分银屑病患者通过无麸质饮食模式可得到显著改善,常见乳糜泻标记升高,其严重程度也与这些指标具有相关性。有乳糜泻/麸质过敏家族史,或胃肠道症状者可能提示麸质过敏,检测麸质不耐受来鉴定患者是否可通过无麸质饮食受益。
※ 减重
患有银屑病的超重患者可通过低卡路里饮食减重。有研究表明系统性治疗对于超重的银屑病患者几乎无作用,但通过20周定量定性饮食和运动达到减重目标,可有效控制症状。另外有证据显示,手术治疗肥胖症对于改善银屑病有效(至少短期有效)。为了促进整体健康,应确立长期饮食和运动计划,不仅要缓解皮肤和关节症状,更需要达到降低心血管疾病和代谢障碍的风险。
※ 功能性营养素
肠道调理:5R疗法,见往期微信《肠易激综合征(IBS)与功能医学肠道治疗的5R疗法(下)》
▷ 鱼油
长期摄入EPA和DHA的人群中,银屑病和其他炎症性疾病发作率较低,有证据支持Omega-3脂肪酸可通过抑制炎症细胞因子IL-6和TNF-α,降低白三烯水平改善症状。一项双盲实验中,连续12周服用10颗鱼油胶囊(每颗含EPA 1.5g),相较于橄榄油胶囊的患者,其皮肤瘙痒、剥落和红斑的症状有明显的改善。
另外,还有一些证据表明鱼油可减少系统性治疗带来的并发症,降低甘油三酯的水平以及环孢霉素引发的肾毒性。
• 剂量:剂量取决于来源:亚麻籽、核桃或冷水鱼(鲭鱼、鲱鱼、鲑鱼、沙丁鱼、三文鱼等),都是富含Omega-3的天然来源,常规建议每日补充1000-4000mg的EPA和DHA。
• 注意:有些鱼类可能环境毒素超标,比如重金属汞、多氯联苯、二恶英等。建议选择野生三文鱼,烹饪之前清除脂肪,避免过度烧烤都可以帮助降低多氯联苯曝露带来的危害。尽管没有明确证据证明鱼油增加出血风险,但服用血液稀释药物的患者还是要慎用。
▷ 姜黄素
姜黄素是姜黄中的活性成分,可有效抑制银屑病患者体内促炎因子和途径,包括TNF、ILs(IL-1β、IL-6、IL-8、IL-12),以及核转录因子的信号通路。临床研究发现姜黄素的安全使用剂量8-12g/天,可能出现胃肠道的副反应(恶心、腹泻)。
• 剂量:1500mg,一日三次。
▷ 维生素D
维生素D在银屑病患者病程加重过程中扮演的角色并不明朗,但有证据显示银屑病皮肤斑块与维生素D的水平具有相关性。
• 剂量:常规补充600IU/天。纠正维生素D缺乏可使用1000-2000IU/天。
• 注意:近期研究表明使用维生素D10000 IU/天是安全的,但超过10000 IU/天,应严格监测血钙过多引发的维生素D毒性(头疼、恶心、呕吐、腹痛、排尿增多、口渴)。
▷ 锌
在皮肤健康、免疫功能中锌扮演着重要的辅因子的角色,并且具有抗炎作用。有研究发现银屑病患者表皮锌的水平有显著的降低。
• 剂量:30-50mg/天,富含锌的食物包括:龙虾、牛肉、家禽肉、猪肉、豆类和坚果。
• 注意:可能出现的副反应包括:恶心、呕吐、口腔金属味,更高剂量锌毒性可能引发:水样腹泻、肠易激、急性肾小管坏死、间质性肾炎、流感样症状。
*补锌每日剂量高于30mg,可能出现铜的缺乏。补锌30mg同时补铜2mg。
▷ 肌醇
患者服用锂剂可加重银屑病症状并消耗肌醇,适当补充肌醇可有效降低锂剂带来的副反应。
剂量:6g/天
注意:双相情感障碍患者补充肌醇时,应监测心理状况。
※ 局部用植物营养素
▷ 青黛萃取物
青黛是传统中医里常用的一味药物,用于治疗多种皮肤疾病。口服青黛可治疗银屑病,但长期应用可能引发肠道副反应和肝脏损伤。临床研究表明,青黛可局部应用于慢性斑块型和指甲银屑病患者,无明显副反应,由于青黛的抗增殖作用,可抑制TNF-α炎症通路,降低炎性指标。
• 剂量:3-5%霜剂涂抹患处,一天两次。
• 注意:开始治疗时可能出现轻微瘙痒,几天后消失。
▷ 辣椒素
银屑病患者最常见主诉为皮肤瘙痒,皮肤神经肽物质增加所引起的,辣椒素是辣椒的提取物,可调节激活白细胞过程中粘附分子的表达,并通过消耗皮肤神经肽物质缓解瘙痒症状。
• 剂量:0.025%或0.075霜剂涂抹患处,三到四次/天。
• 注意:初始可能有皮肤烧灼感,连续应用烧灼感消失,使用者应认真洗手以免碰到眼睛。
▷ 芦荟
芦荟是一种厚叶植物,含有大量粘液凝胶,芦荟胶有抗炎、止痛、缓解瘙痒、伤口愈合的作用。
▷ 甘草酸
来自甘草中的成分,甘草酸可通过抑制11β羟化类固醇脱氢酶进而抑制皮质醇活性,配比为1-2%的霜剂被认为是安全的。
※ 系统用植物营养素
▷ 牛奶蓟
尽管无特定研究证明牛奶蓟在银屑病治疗中起作用,但牛奶蓟可降低甲氨蝶呤引发的肝*毒脏**性,还作为强抗氧化剂清除自由基,抑制脂质过氧化,另外还有研究表明牛奶蓟可保护身体免受DNA损伤,促进肝细胞蛋白的合成。
剂量:牛奶蓟提取物(70%)140mg ,2-3次/天。
注意:糖尿病患者使用牛奶蓟应严格监测血糖,牛奶蓟可能促进胰岛素敏感性,引起低血糖。
相关资讯来源:
中国银屑病治疗指南
National Psoriasis Foundation http://www.psoriasis.org
Mayo Clinic http://www.mayoclinic.com/health/psoriasis/DS00193
American Academy of Dermatology http://aad.org/public/diseases/scaly/skin/psoriasis
National Certification Commission for Acupuncture and Oriental Medicine
http://www.nccaom.org
American Academy of Medical Acupuncture http://www.medicalacupuncture.org
Council for Homeopathic Certification (CHC) http://www.homeopathicdirectory.com
National Center for Homeopathy http://www.homeopathycenter.org
Homeopathic Academy of Naturopathic Physicians (HANP) http://www.hanp.net
North American Society of Homeopaths (NASH) http://www.homeopathy.org
References are available online at ExpertConsult.com.