(报告出品方/分析师:德邦证券 陈铁林)
1. 国内舌下脱敏治疗引领者
公司成立于2002年,专业从事过敏性疾病诊断及治疗产品的研发、生产和销售,在国内脱敏诊疗市场占据领先地位,并逐步推动在干细胞、天然药物、医学人工智能等其他领域的研发工作。

目前公司主要产品包括粉尘螨滴剂(商品名:畅迪)、黄花蒿花粉变应原舌下滴剂(商品名:畅皓)、粉尘螨皮肤点刺诊断试剂盒(商品名:畅点)、屋尘螨皮肤点刺诊断试剂盒(商品名:畅点 II)。
核心产品粉尘螨滴剂为国内唯一以尘螨为过敏原的舌下脱敏治疗产品,黄花蒿花粉变应原制剂为全球第一款蒿属过敏原舌下脱敏治疗产品。
1.1. 公司发展历程见证国内脱敏治疗市场发展
国内第一款脱敏治疗产品为 Allergophama 公司的皮下注射脱敏制剂,于1999年获批上市,2004年 ALK 公司皮下注射脱敏药物屋尘螨变应原制剂获批,公司的舌下脱敏药物粉尘螨滴剂于2006年获批。2021年4月,公司全球首个蒿属花粉舌下免疫治疗药物黄花蒿花粉变应原舌下滴剂获批上市,填补了国内针对花粉过敏原脱敏治疗的空白。

1.2. 股权比例集中,管理层经验丰富
公司股权比例集中,创始人胡赓熙及其妻子陈燕霓是公司实际控制人,截至2022年 6 月 27 日,两人直接和间接合计持股达到47.20%,胡赓熙博士为深耕生物制药细胞分子研究领域多年的行业领域科研专家,其他管理层人员也拥有丰富的医药上市公司研发、营销以及管理经验。
图 2:我武生物股权结构情况(截至 2022H1)

1.3.业绩持续增长,财务指标表现突出
近年来公司营收增速保持在20%左右,2021年全年公司实现营业收入 8.1 亿元,同比增长 27.0%,扣非后归母净利润达到 3.2 亿元,同比增长 20.8%,2022 年 H1 营收达 3.9 亿元,同比增长 11.9%,扣非归母达 1.8 亿元,同比增长 22.9%。

公司维持较高毛利率和净利率。
近年来毛利率保持在 90%以上,净利率维持在 40%以上,2022 年 H1 毛利率和净利率分别为 95.7%和 45.3%,处于医药行业较高水平。公司收入主要系粉尘螨滴剂贡献,粉尘螨滴剂收入占比一直在 90%以上。

公司销售费用率较高,近几年维持在30-40%,主要因为目前脱敏治疗渗透率,目前还处于市场推广阶段。

1.4.在研产品梯队丰富,未来有望形成产品集群
公司近几年持续投入研发,截至 2021 年末,公司共有研发人员 237 名,研发人员占比达到 16%,2016-2021 年公司研发支出和研发费用率持续走高,2021 年公司研发总投入 1.0 亿元,研发费用率达 10.9%。

公司在研产品大多是对已上市的两款产品粉尘螨滴剂和黄花蒿滴剂的适应症补充或者检测补充,如黄花蒿花粉滴剂在儿童适应症拓展,以及粉尘螨在特应性皮炎适应症拓展等,此外多款点刺检测产品的上市将提升公司检测能力,通过“诊疗+诊断”协同作用提高患者使用体验,增加依从性。


2.过敏治疗市场快速增长,舌下脱敏治疗优势明显
2.1.脱敏治疗为一线疗法,舌下含服脱敏治疗优势明显
过敏性疾病通常是指 I 型(速发型)变态反应性疾病,是指机体受到某些抗原刺激时,出现生理功能紊乱或组织细胞损伤的异常适应性免疫反应,并且具有一定的遗传倾向。

过敏性疾病最常见的三种疾病为特应性皮炎(湿疹)、变应性(过敏性)鼻炎以及过敏性哮喘,根据 Eric L.Simpson《Comorbidity in Atopic Dermatitis》论文数据显示,儿童特应性皮炎患者中约有 75%会发展为过敏性鼻炎,此外《中国过敏性哮喘诊治指南》(第一版,2019 年)数据显示,10%-40%的过敏性鼻炎患者可合并哮喘,我国哮喘患者中同时患有过敏性鼻炎的比例高为 59.5%-69.9%。
图 10:过敏性疾病发病机理 图 11:过敏性鼻炎过敏原致敏过程

《中国过敏性哮喘诊治指南》(第一版,2019 年)数据显示,全球过敏性鼻炎患者达 4 亿人,支气管哮喘患者达 3 亿人,适应人群脱敏治疗率不足 10%。
针对过敏性疾病的治疗,早在 1988 年 WHO 就提出了“四位一体”的综合治疗方案,即包括避免接触过敏原、药物治疗、脱敏治疗和患者教育四个方面的综合性方案,其中药物治疗可以快速治疗过敏性疾病,但不能根除。

脱敏治疗是 WHO 唯一认可的对因疗法,并且《中国变应性鼻炎诊断和治疗指南》(2022 年,修订版)中再次强调脱敏治疗是 AR 的一线治疗方法推荐临床上使用。

参考《中国过敏性哮喘诊治指南》(第一版,2019 年)资料,目前脱敏治疗用于过敏性疾病的给药方式主要有皮下注射免疫治疗( subcutaneous immunotherapy,SCIT)和舌下含服免疫治疗(sublingual immunotherapy,SLIT),其中 SLIT 是近 20 年来备受关注的新给药途径,具有疗效好、安全性高、使用方便等优点,多项研究显示 SLIT 的有效性与 SCIT 相当,而安全性和使用方便性具有明显优势,我武生物的两款脱敏治疗产品均采用舌下含服方式。

脱敏治疗是将过敏原制备成进出液或者口服用药,少量多次长期用于过敏性患者,让患者慢慢耐受过敏原。
首次接受脱敏治疗的患者,通过阻断 Th2 和 Treg 细胞因子的作用,使得肥大细胞和嗜碱性粒细胞脱颗粒减少,肥大细胞和嗜碱性粒细胞的减少使得效应细胞分泌的组胺和其他介质的数量的减少,进而达到脱敏治疗的目的。此外激活的 Treg 细胞产生的 IL-10 和 TGF-β细胞因子也会减少 IgE 的产生,达到脱敏目的。

针对舌下免疫治疗,中华医学会变态反应学分会(CSA)专家给出了一套 SLIT 标准化治疗流程,主要包括过敏性疾病的诊断、规范化处方、住院患者的初步临床教育、初次用药、建立患者档案和定期随访教育,该套流程包含了脱敏治疗的全过程,指南指出 AR 患者进行 3 年的脱敏治疗效果可能会好于 1-2 年的脱敏治疗效果。
图 13:标准化 SLIT 治疗流程

不同的临床研究均验证了舌下含服治疗的有效性,在中国超过 90%的过敏性鼻炎患者可能对超过 2 种过敏原过敏,许多研究表明 SLIT 对于单过敏原和多过敏原的患者同样有效,同时研究表明对于儿童患者的过敏性鼻炎治疗可能更有效,提示尽早接受脱敏治疗可能效果更好。

舌下脱敏联合药物治疗优于单独药物疗法:
最近一项标题为《Clinical evaluation of sublingual administration of dust mite drops in the treatment of allergic asthma and allergic rhinitis of children》的研究表明,在舌下脱敏联合药 物治疗 GINA 6 个月(75.6% vs 60.3%)和 2 年(89.7% vs 66.7%)的儿童患者中,舌下脱敏联合标准治疗在实现和维持哮喘控制方面也明显比标准治疗(GINA)更有效。
图 15:舌下脱敏治疗联合标准治疗与标准治疗有效性对比

舌下含服可以长期有效帮助过敏性鼻炎患者:
一项标题为《Long-Term Efficacy of Sublingual Mite Immunotherapy in Monosensitized and Polysensitized Children with Allergic Rhinitis:A 7-Year Prospective Study》研究表明,在单敏和多敏过敏性鼻炎儿童接受 2 年的舌下脱敏治疗后,停药 5 年期间疗效依旧能够保持,这表明舌下脱敏治疗的益处可以持续长达 7 年,研究同时表明单敏儿童通常比多敏化儿童获得更持久的益处。

安全性方面,大多数舌下含服不良事件通常发生在第一周;舌下含服仅有 0.056%的过敏患者出现全身反应,每 100000 次舌下给药发生不到 1.4 次严重不 良事件(包括哮喘发作、腹痛、呕吐、葡萄球菌血症和*麻疹荨**等)。
大部分不良事件都是轻微的局部反应,通常不需要医疗干预并且几天就能够恢复,目前中国没有出现过严重的舌下含服不良事件。
2.2.过敏性鼻炎患病率有上升趋势,花粉和尘螨致敏率最高
近年来中国过敏性鼻炎患病率有上升趋势,2004-2005 年通过对 11 个城市的 38000 名成年人进行电话问卷调查发现,中国过敏性鼻炎患病率在 11.1%(8.7%- 24.1%),而在 2011 年过敏性鼻炎患病率达到 17.6%(9.8%-23%)。
根据《Chinese Society of Allergy Guidelines for Diagnosis and Treatment of Allergic Rhinitis》研究数据显示,中国有大约 2.4 亿过敏性鼻炎患者,患病率达到 17.6%。
花粉和尘螨最容易引起过敏性鼻炎和哮喘,首都医科大学发表在《解放军医学院学报》的一项针对过敏性鼻炎、哮喘过敏原的研究中发现,导致过敏性鼻炎发生最高的两种过敏原为秋季花粉和户尘螨,过敏阳性率分别高达 35.8%和 34.5%,其中秋季花粉又以蒿属花粉为主。

2.3.全球过敏治疗超 170 亿美元,中国脱敏治疗市场处于高速增长期
根据 Mordor Intelligence 测算,2020 年全球过敏治疗市场为 174.4 亿美元,预计到 2026 年将达到 243.3 亿美元,期内复合年增长率为 6.5%。中国过敏治疗市场增长迅速,在世界范围内属于增长最快速的地区之一。

在 2020 年全球过敏治疗市场中,过敏性鼻炎市场占比最高,市场达到 139.5 亿美元,预计 2027 年将增长至 178.6 亿美元,年复合增长率达到 3.6%。

根据 Stallergenes Greer 2018 年报显示,脱敏治疗仅占到整个过敏性鼻炎治疗市场的 12%,在脱敏治疗发展较为迅速的欧美国家渗透率仍然有较大提升空间。

根据头豹研究院数据和我们的测算,按照脱敏治疗产品计算 2020 年脱敏治疗市场为 9.4 亿,到 2024 年中国脱敏治疗行业将增长至 26 亿元,2019-2024 年复合增长率达到 26.9%。
根据中康 CHIS 开思系统样本医院数据,2021 年我国脱敏治疗市场主要由舌下脱敏治疗产品(粉尘螨滴剂)占据,占比达 77.2%。预计到 2024 年将达到 23.7 亿元,2019-2024 年复合增长率 28.9%。

3.国内脱敏治疗龙头,核心产品市场潜力巨大
3.1.唯一的舌下含服产品,临床优势明显
脱敏治疗疗程一般为 3 年,粉尘螨滴剂作为国内市场唯一的针对“尘螨”过敏患者采用舌下脱敏治疗产品,相较于皮下注射安全性更好,同时该产品适用年龄更广泛,能够适用于 4-5 岁儿童患者。此外,相较于频繁的皮下注射,粉尘螨滴剂在接受医生指导后可自行在家进行用药,免去了皮下注射给患者带来的痛楚和不便。

粉尘螨滴剂服药方式简便易学,只需要将药瓶倾斜,将液滴滴于舌下,含 1-3 分钟后吞咽,每日 1 次,每日固定时间用药。如一次用药滴数过多(比如 10 滴)可分多次在同一时间段内先后服用(比如先含 5 滴,吞咽后再含 5 滴)。

价格方面,粉尘螨滴剂价格优势明显,治疗费用显著低于竞品,三款产品推荐治疗疗程均为 3 年,我们推算粉尘螨滴剂、屋尘螨变应原制剂以及螨变应原注射液 3 年治疗的总费用分别为:7500-9000 元,15000-18000 元和 15000-18000 元。

粉尘螨滴剂有望改变我国过敏治疗用药格局,国内脱敏治疗比例呈上升趋势。
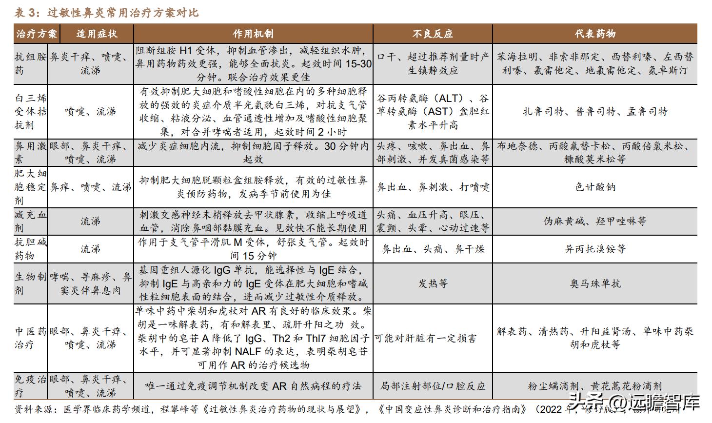
过去常用的过敏治疗方法为抗组胺和白三烯受体拮抗剂等药物,随着过敏患者不断教育,国内脱敏治疗相关产品将持续增加产品收入扩大市场份额。
图 25:2017 年-2022Q1 样本医院重点抗过敏药物格局

3.2.快速放量,国内市场独占鳌头
粉尘螨滴剂自从上市以来,销售额从 2012 年 1.39 亿元增长到 2021 年 7.96 亿元,复合增长率达到 21.4%,销量从 2012 年的 178.77 万支增长到 2021 年的 916 万支,复合增长率达到 19.9%。2020 年销售受新冠疫情影响,2021 年疫情影响有所削弱,粉尘螨滴剂实现收入 7.96 亿元,同比增长 26.1%,需求恢复强劲。
尽管 2022 年上半年华东和华南地区有疫情影响,但是粉尘螨滴剂仍然实现收入 3.82 亿元,同比增长 11.2%。

根据 2017年-2022Q1 数据显示,粉尘螨滴剂(畅迪)市占率均超过 70%,销售区域集中在尘螨多发地区,华南华中华东合计销售占比超过 80%。
根据 Nature 文献《 Sensitization patterns and minimum screening panels for aeroallergens in self-reported allergic rhinitis in China》数据显示,在中国粉尘螨和户尘螨是最常见的过敏原,致敏率分别为 47.2%和 41.4%,但致敏率存在较大的区域差异性,大致情况为:华南地区>华中地区>华东地区>西南地区>西北地区>东北地区>华北地区,与粉尘螨滴剂区域市场表现较为一致。
图 28:国内三款脱敏治疗产品样本医院市占率情况 图 29:粉尘螨滴剂不同地区销售占比

华东、华南、华中三个地区属于中国经济较发达地区,三甲医院数量众多,变态反应科水平相对较高,公司通过精准市场定位,先布局变态反应科较强且经济水平较强的核心地区,建立了一定品牌影响力,这为后续产品下沉奠定基础。
公司产品目前全国范围内覆盖了 1000 余家医院,根据 2020 年卫生健康事业发展统计公报显示,2020 年中国公立医院 11870 家(三甲医院 1580 家),公司在医院拓展方面还有很大成长空间。
另一方面,通过提升医生覆盖率也是脱敏治疗产品未来重点将做的市场工作。粉尘螨滴剂销量逐年增加,其中儿童患者使用占比逐年增加。
根据 IQVIA 样本医院数据,2017-2021年粉尘螨滴剂各型号销量均呈现上涨趋势,2020年销量下滑主要是疫情影响了新患入组。
分产品看,4 号产品销量最高,4 号产品主要由儿童患者在维持期使用,而 5 号产品主要由成人患者在维持期使用。
图 31:样本医院粉尘螨滴剂各型号销量(万瓶) 图 32:粉尘螨滴剂 4/5 号销量占比

根据 IQVIA 样本医院数据,粉尘螨滴剂的 1 号、2 号、3 号为患者首年治疗是递增期用药,4 号为成人维持期用药(1 瓶)和儿童维持期用药(25 瓶),5 号为成人维持期用药(16 瓶)。
假设 1 号为新患使用量,假设每个新患均维持一年治疗,4 号和 5 号分别对应儿童和成人实际用量,对应年消化量分别为 25 瓶和 16 瓶,我们定义维持期实际用药剂量和理论用药量的比例为患者依从性指标,测算结果显示近几年粉尘螨滴剂的患者依从性指标整体呈上升趋势。2021 指标有所下降,我们认为原因可能是 2020 年新患入组受到疫情影响,导致 2021 年维持期间的使用量受到影响。

在进行脱敏治疗前需要进行过敏原筛查,目前国内常用的过敏原检测方法主要包括体内试验和体外试验,其中鼻激发试验是诊断 AR 的金标准,对于 SPT 及血清特异性 IgE 阴性的局部 AR 患者是最佳的确诊手段。
目前上市的皮肤点刺诊断产品较少,目前仅有 ALK 的螨变应原皮肤点刺试剂盒以及公司的粉尘螨和屋尘螨点刺诊断试剂盒,其中皮肤点刺产品具有灵敏度和特异度高、操作方便、痛楚小、检测快速和安全性高等多种优势。


公司目前有 4 款点刺产品获得药品注册受理,另外有多款点刺产品处于临床Ⅲ期,点刺产品全部上市后公司将具备较强的过敏原检测能力,搭配脱敏治疗产品形成集群效应,进一步开拓过敏原诊疗市场。
3.3.潜在市场空间超过 200 亿,目前渗透率极低
最后我们对粉尘螨滴剂市场空间进行测算:
1)假设过敏性鼻炎、哮喘和特征性皮炎中重度患者接受脱敏治疗,中重度症状比例分别为53.3%、34.7%和27.9%,结合文献数据尘螨致敏率为59%,算得尘螨导致患者人数分别为 1.3 亿人、525 万人和 1367 万人;
2)假设年治疗费用为 3000 元,参考海外市场脱敏治疗渗透率为 12%,我们假设国内粉尘螨滴剂渗透率可以做到 10%,计算得三种适应症市场空间 合计为 266 亿元。

4.黄花蒿舌下滴剂有望成为下一个重要增长点
4.1.北方地区蒿属花粉 AR 阳性率最高
我国大部分地区花粉引起的过敏性鼻炎有 2 个高峰期——春季和夏秋季,春季(2—5 月),以树类花粉为主,其中北方以杨属花粉为代表的耐寒树木花粉为主,中部和南部则以松属、构属、柳属、悬铃木属植物为致敏花粉的主要来源。
夏秋季(7—11 月)以草类花粉为主,其中蒿属花粉是引起花粉过敏的最主要种类,其次为藜科、葎草、禾本科花粉。

蒿属花粉是我国最主要的过敏原之一,北方地区蒿属阳性率最高 。
《Sensitization patterns and minimum screening panels for aeroallergens in selfreported allergic rhinitis in China》2017 年研究表明,我国 AR 患者蒿属花粉 SPT 的阳性率在14.9%-58.2%之间,其中西北地区和东北地区阳性率较高,分别为58.2% 和 33.6%。
4.2.治疗效果显著,市场竞争格局好
黄花蒿滴剂 SLIT 安全有效性好。
由北京同仁医院张罗教授牵头的黄花蒿舌下脱敏滴剂三期临床研究显示,将 702 名患者按 2:1 比例划分为黄花蒿 SLIT 组和安慰剂组,治疗持续 32 周(5 周剂量递增,27 周持续),主要终点为每日药物和鼻结膜炎症状组合评分(CSMRS),次要终点为每日鼻部症状总评分(dTNSS)和每日对症药物评分(dRMS)。
结果表明:
1)SLIT 组在花粉高峰期的平均每日 CSMRS 较安慰剂组显著改善,其中黄花蒿单一致敏患者,与安慰剂组相比,FAS 人群和 PPS 人群的平均每日 CSMRS 分别降低了 24.1%和 27.0%;
2)与安慰剂组相比,SLIT 组的 FAS 人 群和 PPS 人群在花粉高峰期的 dTNSS 分别降低了 19.0%和 22.3%;
3)SLIT 组的 FAS 人群和 PPS 人群在花粉高峰期的 dRMS 分别降低了 22.0%和 26.0%;
4)SLIT 组无严重不良事件发生。

黄花蒿花粉变应原舌下滴剂使用方法和粉尘螨滴剂类似,滴于舌下后含服 1 分钟后吞咽,每日一次。黄花蒿滴剂推荐在每年预期的蒿属花粉季开始前 4 个月启动舌下脱敏治疗,并在整个花粉季期间持续使用,后续非花粉季也需长期使用。

在花粉脱敏治疗领域,国内上市的标准化舌下含服变应原脱敏制剂仅有我武生物的黄花蒿花粉变应原舌下滴剂,该产品于 2021 年 4 月获批上市,用于蒿属花粉过敏引起的成人变应性鼻炎(合并或不合并结膜炎、哮喘)的脱敏治疗,于 2022 年 1 月获得儿童适应症Ⅲ期临床试验总结报告。
2022 年 2 月,该产品对儿童变应性鼻炎补充适应症申请已经获得受理,国内短期无花粉脱敏治疗产品申报上市。
尘螨和秋季花粉暴露以及学生放暑假导致我国 8、9 月为 AR 就诊高峰期,2020 年对中国 13 个不同城市 AR 患者就诊率分析,结果显示就诊高峰期是 8 月 和 9 月,超过 45%的门诊病人在这两个月就诊,其中长春、沈阳、太原就诊率最高,此外在 10 月长沙、上海、合肥出现了另一个就诊高峰期。

4.3.潜在市场空间超过 100 亿,未来放量空间大
最后我们对黄花蒿滴剂市场空间进行测算:
1)因为花粉过敏主要发生在北方地区,我们以北方人口数量5.9亿人为基准,成人和儿童数量分别为 4.8 亿人和 1.1 亿人,对应过敏性鼻炎患病率分别为 17.6% 和 15.8%,患病人数分别为 8539.9 万和 1655.5 万人,根据张罗教授论文研究我国蒿属过敏率为 28.6%,假设中重度患者(53.3%)接受脱敏治疗,算得潜在治疗人口达 1554.2 万人;
2)假设人均年化治疗费用为 12000 元,假设国内黄花蒿滴剂渗透率可以做 到 10%,计算得潜在市场空间为 186.5 亿元。

5.盈利预测及估值
5.1.盈利预测
核心假设:
1)粉尘螨滴剂:脱敏治疗市场渗透率低,脱敏治疗逐步医生患者认可,粉尘螨滴剂市场竞争格局良好,我们预计 2022-2024 分别达到 20%/30%/25%的增速,预计毛利率维持在 96%水平。
2)点刺诊断试剂盒:点刺产品主要与滴剂产品形成“诊断+治疗”协同效应,销量稳定,考虑到2023年多款点刺产品有望获批上市,预计点刺收入在2022-2024 年增速分别为 25%/30%/35%,毛利率维持 93%水平。
3)黄花蒿花粉滴剂:黄花蒿滴剂是国内唯一蒿属黄粉脱敏治疗产品,目前黄花蒿花粉滴剂完成超 20 个省份挂网和入院,2021 年四季度开始正式销售,2022 年上半年销售收入已经达到去年全年收入水平,我们预计该产品 2022 年开始逐步放量,2022 年-2024 年维持高增速分别为 100%/60%/60%,由于该产品上市时间较短,我们认为未来随着该产品逐步销售推广,毛利率会有略微上涨,2022-2024 年毛利率分别为 90%/93%/93%。
我们预计公司 2022-2024 年营业收入分别为 9.7/12.7/15.8 亿元,同比增长 26.3%/26.8%/26.9%,归母净利润 4.1/5.3/6.6 亿元,对应当前股价 PE 分别为 60X/46X/37X。

5.2.可比公司相对估值
我们选取了与我武生物最为相近的长春高新、欧普康视、安科生物三家公司,2022-24 年三家公司的平均 PE 分别为 28X/ 22X/17X。
我武生物是国内脱敏治疗的龙头企业,产品市占率超过 70%。目前国内脱敏治疗渗透率低,产品少,我武生物两款产品为国内唯一上市的舌下脱敏产品,考虑到未来国内脱敏治疗市场的成长空间和我武生物的产品特点,公司未来业绩成长动力十足,有望保持高速增长。

6.风险提示
1、产品销售不及预期的风险:目前国内脱敏治疗渗透率极低,市场进一步开发需要持续推广营销,如果粉尘螨滴剂和黄花蒿滴剂销售推广不及预期,产品销售可能受到较大影响。
2、在研产品研发进度不及预期的风险:公司目前在研管线众多,包括多款点刺试剂产品和新型制剂,如若后续研发进度不及预期,可能对公司收入带来不利影响。
3、相关产品市场竞争加剧的风险:目前我国上市的设舌下脱敏治疗产品仅有公司的粉尘螨滴剂和黄花蒿滴剂,倘若其他厂商产品获批,市场竞争可能会加剧。
4、产品收入依赖单一品种的风险:目前公司收入来源主要由粉尘螨滴剂贡献,如果该产品价格、销量、毛利率发生变动,将对公司业绩产生较大影响。
——————————————————
报告属于原作者,我们不做任何投资建议!如有侵权,请私信删除,谢谢!
精选报告来自【远瞻智库】或点击:远瞻智库-为三亿人打造的有用知识平台|报告*载下**|战略报告|管理报告|行业报告|精选报告|论文参考资料|远瞻智库