
一
背景介绍
随着经济结构调整、产业转型升级和全球化的发展,供应链管理成为衡量企业核心竞争力的重要指标之一。从国家战略层面,我国需要大量的供应链管理和技术人才,在各行各业实施供应链管理和技术服务;从企业层面,供应链成为企业战略制高点,各类供应链人才也成为企业关注焦点之一。在此形势下,供应链管理相关专业定位、课程设置、教学内容设计以及人才培养模式创新和人才培养的投入等都是当前我国供应链人才培养急需要解决的问题。
供应链世界,赞1
为贯彻落实人社部《关于改革完善技能人才评价制度的意见》( 人社部发(2019)90号) 精神,全面推行职业技能等级制度,进一步推动职业技能提升行动实施,加快高技能供应链人才的培养,提高供应链管理师职业技能培训效果,组织供应链领域知名专家于 2023年开启全国“供应链管理师 、物流服务师职业技能等级”培训。培训将依据《供应链管理师国家职业技能标准(2020年版)》和《物流服务师国家职业技能标准(2020年版)》、 相关能力要求,赋能学员供应链专业知识与技能水平提高,助力供应链管理专业师资成长,报名学员可根据条件参加职业技能等级认定考试。
供应链世界,赞2
二
培训对象
1. 从事供应链、仓储、运输、配送、采购、货代、邮政、航运、电商、港口、物流信息技术、生产制造、连锁超市、第三方物流、物流园区等领域工作的企业相关人员。
2.各高校供应链管理、现代物流、市场营销、电子商务、工商企业管理、国际贸易、网络营销、连锁经营与管理等相关专业的老师、学生群体。
3.符合《供应链管理师国家职业技能标准(2020年版)》和《物流服务师国家职业技能标准(2020年版)》申报条件,根据申报条件报考一级或二级培训班。
三
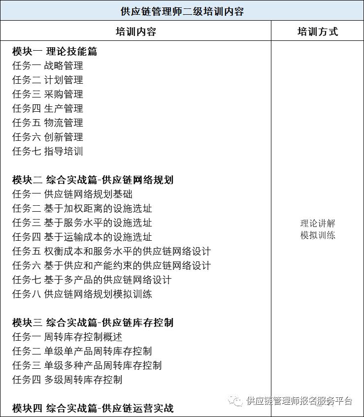
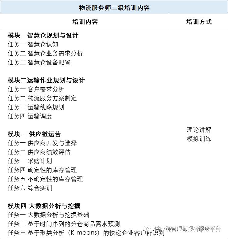
培训内容及时间




线上培训时间:报名成功后开通线上课程。
线下培训时间:根据具体情况另行通知。
四
培训及考试说明
培训学员根据需求选择认定地区,参加线下职业技能等级认定。认定考试通过后,获得“物流服务师或供应链管理师职业技能等级证书”。
供应链管理师认定地区: 重庆、广西、上海、河北、陕西、甘肃、福建、吉林、四川、山西、安徽 、*疆新**。
物流服务师认定地区: 重庆、天津、广西、河北、陕西、吉林、四川、山西、安徽 、*疆新**。
线下认定考试 时间:将根据各地具体情况及考试计划另行通知。
培训费用
一级(高级技师):7880元/人
二级 (技 师):4880元/人 (上海地区5500元/人)
三级(高级工):3880元/人
付款方式
(一)银行汇款
户 名: 美中供应链管理(北京)有限公司
开 户 行: 招商银行股份有限公司北京清华园支行
供应链管理师、物流服务师职业技能等级全年滚动排班,线上课程随报随学,早报名,早享受福利,培训持续火热报名中……










联系盖老师(gaijidong3)