科学家发现新靶点,乳腺癌扩散、转移有望得到遏制。冷泉港实验室(GSHL)科学家们近期发现了一种 RNA 调控基因片段,可能与乳腺癌的扩散相关。研究人员在动物实验中敲掉了这一靶向 RNA,减少了肿瘤的转移性生长。相关研究结果发表在 Nature 子刊上。

(来源:Nature)
事实上,早在 2016 年,Nature 子刊就对 GSHL 的教授兼研究总监 David Spector 团队的相关研究做过报道。当时他们就发现了数十种 RNA 分子,在乳腺癌细胞中比同类非癌细胞中更加普遍。这些 RNA 都是长非编码 RNA(IncRNA),也就是不编码蛋白质的 RNA 分子,主要在细胞内部起调节作用。
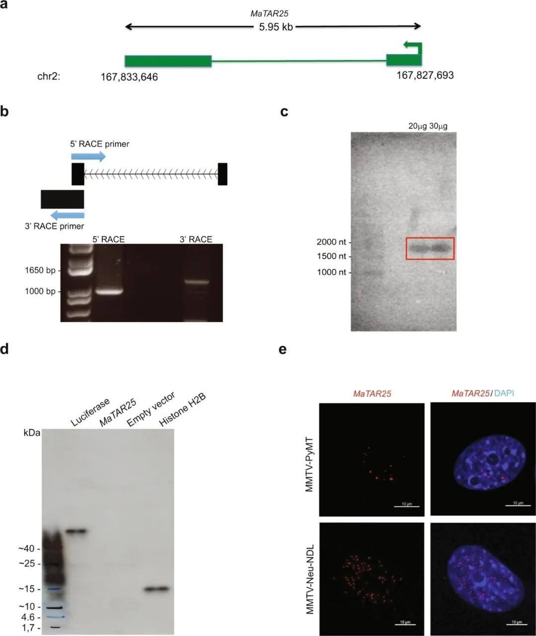
此番报道的,是针对 RNA 25(MaTAR 25)如何影响小鼠乳腺癌细胞的研究结果。
Spector 实验室研究生 Kung-Chi Chang 通过实验发现,MaTAR 25 以多种方式促进了癌症的发展,包括:促进癌细胞生长、迁移、侵袭组织。敲掉 MaTAR 25后,研究取得了惊人的效果。
据研究者介绍,不仅肿瘤细胞大量坏死,肺转移也明显减少了。“这的确给了我们一些非常令人兴奋的数据,即该 RNA 分子具有作为治疗靶标的潜力。”
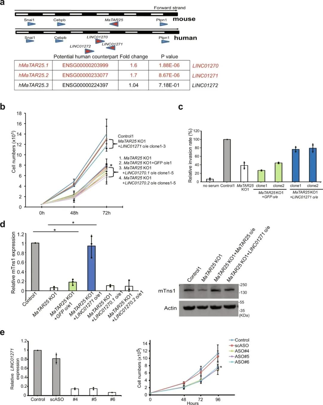
Spector 团队还发现,MaTAR 25 人类直系同源物 LINC01271 与乳腺癌肿瘤中更具侵略性的经相关。目前,他们正在研究敲掉 LINC01271 对人源乳腺癌模型中的肿瘤生长和转移的影响。
乳腺癌是女性常见癌种。尽管近 20 年来,乳腺癌的早期治愈率已经达到 90% 以上,死亡率也在持续降低,但是,该病即便是在美国,也是导致女性死亡第二大癌种。2020 年,美国预计有超过 4 万人死于这一疾病,占到了女性癌症死亡总数的 15%。患者的复发和转移都是主要致死原因。
同时,众多亚型中,仍有三阴性(ER-,PR-,HER2-)等没有有效的治疗靶点。从这个意义上讲,新靶点的发现具有重大意义。
新靶点为三阴性等亚型提供更多选择
在实验中,为了敲掉 MaTAR 25,研究人员涉及了一个核酸片段,也就是反义寡核苷酸(ASO),一旦与 RNA 结合就会促使细胞产生一种酶,可以破坏掉 IncRNA。在实验中,研究人员将这种分子注射到小鼠血液中,ASO 可以达到肿瘤细胞,溶解掉大部分 MaTAR 25。
研究人员发现,在高浸润性 4T1 三阴乳腺癌细胞中,敲掉 MaTAR 25 基因(KO)的细胞,使细胞增殖、转移、侵袭都减少了。与之对照,移植到 BALB / c 小鼠乳腺脂肪垫中的 KO 细胞,肿瘤生长显著降低。
荧光素酶标记的 MaTAR 25 KO 细胞的尾静脉注射显示,归巢到肺部减少,转移性结节明显减少。
补充研究中,MMTV-Neu-NDL(HER2亚型)小鼠模型中,敲掉 MaTAR 25 的细胞,也阻碍了肿瘤生长,减少了肺转移。
这些都指向,敲掉 MaTAR 25 会损害乳腺癌细胞的生长和转移。

(来源:Nature)
为了促进上述成果转化到人类的临床应用,研究人员还对 MaTAR 25 的人类直系同源基因进行确认。发现 LINC01271 与 MaTAR25 有相同的转录方向,且其异位表达,可以挽救敲掉MaTAR 25细胞的增殖表型。同时,也证实了 LINC01271 与 PURB 抗体的特异性相互作用,以及与乳腺癌的不良预后有关等。
这也意味着,LINC01271 是改变乳腺癌进展的潜在治疗靶点。

(来源:Nature)
乳腺癌亚型较多,分类方法也较多。按照病理学表征划分,最常见的乳腺癌是导管癌,占到所有乳腺癌患者的 75% 左右。这类乳腺癌又可细分为非侵入性导管原位癌(DCIS)和侵入性导管癌(IDC)。
浸润性乳腺癌,按照雌激素受体(ER)、孕激素受体(PR)、人类表皮生长因子受体2(HER2)的水平,又可以划分为 4 个亚型。
在传统的病理学表征和免疫组化(IHC)分析可检测到的雌激素受体(HR)、孕激素受体(PR)、人表皮生长因子受体 2(HER2)等蛋白标志物之外,其他评估基因组重组以及分子表达的研究,也为乳腺癌发生发展提供了进一步的遗传学解释。
按照这一理论,乳腺癌又被分为 6 种主要分子亚型——管腔 A、腔 B、HER2 富集,三阴性/基底样,正常样和 claudin-low,每种亚型表现出不同的表型和分子特征,并且具有明显的临床结果。
目前治疗乳腺癌的靶点主要是 HER2、VEGF、EGFR、BRCA、PI3K/Akt/mTOR、CDK4/6 等。其中针对三阴性,也就是 HR、PR 以及 HER2 均为阴性的乳腺癌疗法却很少。2017 年数据显示,此类患者只有 10% 左右,却与 25% 的死亡有关。新靶点的发现,将为此类患者提供更多救治机会。
更多肿瘤新疗法将面世
Spector 团队分析,敲掉 MaTAR 25 对乳腺癌肿瘤细胞的控制,主要是通过与富含嘌呤的元素结合蛋白 B(PURB)相互作用,并与其下游靶基因 tensin 1(Tns1)关联,来发挥作用的。
Tns1 有助于细胞骨架和外部基质的连接,是影响细胞运动和生长调节的通路。MaTAR 25 的缺失,导致 Tns1 减少,进而导致肌动蛋白细胞骨架的重组,以及粘着斑和微绒毛的减少。
这一系列连锁反应,也最终导致了肿瘤细胞的坏死。

(来源:Nature)
在 Spector 团队的研究中,MaTAR 25 和 LINC01271 都不是个案。
近年来,大规模的全基因研究表明,缺乏蛋白编码能力的人和小鼠基因组可以转录成千上万的 RNA,特别是长度在 200 个核苷酸以上的长非编码 RNA,也就是 IncRNA,已被建议在各种生物过程中发挥关键作用。
其中,IncRNA 表达失调与包括神经肌肉疾病、发育迟缓、神经退行性疾病、癌症等相关。除了 MaTAR 25,还有多种 Inc RNA,作为调控分子,通过不同机制参与了乳腺癌发展和转移进程。
如:HOTAIR 可以改变 Polycomb Repressing Complex 2(PRC2)的定位模式和组蛋白甲基化,从而调节乳腺癌细胞中的基因表达。
乳腺癌抗雌激素耐药性 4(BCAR4)可以控制 GLI 家族锌指2(GLI2)基因表达来促进癌细胞转移。在小鼠模型中,通过锁定核酸 LNA 来攻击 BCAR4,可显著影响癌细胞的侵袭,减少肺转移。
在早期针对 Malat1 基因的研究中,敲掉Malat1后,原发性乳腺肿瘤的分化和转移的显着减少。
此外,在此前研究中,科学家还发现,除了调节转录,lncRNA 还可以通过发挥其他调节作用,来影响癌症。如:lncRNA PVT1 可调节乳腺癌细胞中 Myc 蛋白的稳定性,促进癌细胞发展。
在此番发布成果的研究中,Spector 团队就针对 30 个未鉴定过的靶点进行了研究,涉及 MaTARs 1-30。