摘 要
复杂污染场地中土壤和地下水介质的非均质性、污染物形态归趋变化的复杂性是导致复杂污染场地调查、风险评估与修复过程存在较大不确定性的主要原因. 基于侵入式采样和实验室样品分析等高成本调查技术无法理想反映复杂场地的真实污染分布,简单的定值风险评估结果则具有较大的不确定性,线性化场地管理技术体系不能适应复杂污染场地风险管理面临的不确定性挑战. 结合国内外实践经验,本文提出“二精一优”的场地风险管理技术方法体系,即: ①基于“有效数据理论”的定量测试与半定量实时监测技术相结合的精准调查技术; ②基于污染物形态归趋规律,综合采用基于生物有效性、多证据和概率分析等多种手段的精细化风险评估技术; ③动态调整优化的非线性场地风险管理技术框架.
背景
20 世纪 90 年代以来,中国社会经济发展迅速,城市化进程加快,产业结构调整深化,许多位于城市中心区的工业企业陆续搬迁、停产和退出. 工业企业的停 产 搬 迁 遗 留 了 大 量 污 染 土 地[1],如 重 庆 市2007—2010 年 调 查 的 200 多家搬迁企业中,有 35. 7%受到污染并需要进行治理. 北 京 市 2007— 2014 年的搬迁场地中,有 25%需要进行治理修复[2].根据北京、重庆场地调查确定的污染场地比例以及参考欧美国家查明的污染场地的量[3-4],粗略估计中国污染场地总数可能为 50×104 ~ 100×104块[2]. 由于对搬迁遗留场地再利用的环境和健康风险认识不足,导致了一些公众事件的发生,如 2004 年北京宋家庄地铁建设过程中工人中毒,2006 年武汉三江航天地产建筑工人中毒,2016 年常州常隆化工污染场地,杭州某农药厂修复过程的刺鼻毒气散发对周边人群的影响等. 这些由污染场地引发的公众健康问题已成为中国城市土地开发再利用的重要环境风险问题,引起了高度的社会关注[2].
2004 年 6 月 1 日,原国家环境保护总局印发了《关于切实做好企业搬迁过程中环境污染防治工作的通知》( 环办[2004]47 号) [5],要求关停或破产企业在结束原有生产经营活动、改变原土地使用性质时,必须对原址土地进行调查监测,这标志着我国污染场地环境管理工作的正式启动. 近年来,我国密集颁布了相关法律法规和技术标准[6-19],建立了基于风险的场地污染调查、评估与修复管理技术体系[20]. 该风险管理技术体系主要建立在以下两个假设: ①场地土壤和地下水介质是均质的; ②场地风险主要取决于污染物总量[2]. 但复杂场地的土壤和地下水介质往往为非均质,场地风险不仅与污染物的浓度相关,而且与污染物在场地中的形态归趋密切相关[21-24]. 该文将重点讨论复杂场地土壤和地下水介质非均质性和污染物形态归趋对场地调查、风险评估与修复的影响,在此基础上,提出了耦合精准调查、精细化风险评估和动态优化的风险管理技术体系,以期为科学合理制定我国场地环境管理技术和政策提供支撑.
1 介质非均质性与污染物形态归趋复杂性对场地风险管理的影响
1. 1 场地土壤和地下水介质的非均质性
1. 1. 1 对场地调查的影响
《建设用地土壤污染风险管控与修复监测技术导则》( HJ 25. 2—2019) [13] 规定采样网格不大于40 m×40 m,《建设用地土壤环境调查评估技术指南》 ( 原环境保护部公告[2017]第 72 号) [8]要求在污染区域采样密度为 20 m×20 m,其采样技术要求采用侵入式钻探手段获取土壤和地下水样品,并要求将实验室的分析数据用作调查评估的唯一依据,这些技术要求均建立在场地污染物在均质土壤和地下水中迁移的理论基础之上,即污染物释放进入场地土壤和地下水后,从源向四周或下游迁移扩散,浓度从中心逐渐向四周或下游呈有规律的梯度降低趋势,因此可以采取较少的代表性样品通过插值方法确定场地污染物的空间分布. 但是,Jenkins 等[21]通过在 1. 22 m 直径范围内以图 1( a) 所示位置采集 7 个 *NTT** 污染土壤样品,采用现场和实验室两种方式对 *NTT** 浓度进行检测,发现虽然每个样品间距不足 0. 7 m,但其浓度差异却达 19 倍〔见图 1( b) 〕. 而且,该研究表明采样过程与测试方法导致的结果差异仅占 5%,土壤有机质含量、粒径分布等的空间异质性是导致 *NTT** 浓度分布差异显著的主要原因. 相较土壤而言,即使在扩散条件更有利的地下水中,污染物浓度的分布也存在较大差异. Guilbeault 等[22]在研究 New Hampshire 的某PCE 污染场地时发现,在垂向 15 cm 和水平向 1 m 范围内,地下水中污染物浓度变化范围为 0 ~ 148 000 μgL. Stephen[23]研究表明,含水层污染物浓度的差异主要是因为含水层介质渗透系数存在差异,如 图 1( c) 所示,仅在 20 cm 的深度变化范围内,由于渗透系数的差异导致的污染物浓度变化就达 4 个数量级. 因此,由于实际场地土壤和地下水的非均质性,无论是土壤还是地下水,少量“代表性样品”难以反映场地中土壤和地下水污染分布状况.
1. 1. 2 对风险评估的影响
张大定等[24]研究表明,介质的非均质性对风险评估有较大影响,该研究以某化工污染场地为例,土壤有机质含量、土壤含水率和土壤容重变化范围分别为 0. 31% ~ 2. 31%、12% ~ 25%和 1. 25 ~ 1. 75 gcm3 .土壤有机质含量高,导致吸附在土壤固相中的污染物质量分数较大,气相中的质量比例相对较低. 同样,土壤理化性质也将影响土壤中固-液-气之间的相分配. 假设污染物浓度不变的情况下,10 000 次蒙特卡罗模拟结果表明,在 95%置信水平下,该场地苯的总致癌风险( 概率值) 在 1. 45×10-5 ~2. 74×10-5之间,土壤有机质含量是影响苯风险不确定性的最主要因素,其对风险评价结果不确定性的贡献率高达 90. 2%,土壤含水率和土壤容重的贡献率分别为 5. 6%和 4. 2%.但是,《建设用地土壤污染风险 评估技术导则》 ( HJ 25. 3—2019) [14]是建立在场地介质均匀且与风险评估相关的场地参数取值固定的基础上,忽略了场地参数取值的不确定性对风险评估结果的影响.

图1 非均质性对土壤污染物分布的影响[21-23]
1. 1. 3 对修复效果的影响
土壤和地下水的非均质性也直接导致了修复效果的不确定性. Chapman 等[25]对 Connecticut 州某存在 TCE 自由相( DNAPL) 污染的工业场地采取封闭阻隔后的效果进行了 6 年跟踪监测,结果表明,DNAPL源被封闭后,前 2 ~ 3 年下游地下水污染羽中 TCE 浓度迅速下 降,下 游 330 m 处污染物浓度从 5 000~ 30 000 μgL 降至 200 ~ 2 000 μgL,但之后下降速率极其缓慢,这是由于封闭阻隔可有效切断 DNAPL 源向下游地下水输入污染物,但阻隔区外含水层底部黏土和含水层中的不连续黏土透镜体中聚集的污染物取代 DNAPL 污染源,不断向地下水中缓慢释放污染物,导致 TCE 污染羽持续超标( 5 μgL) . 进一步通过模型预测表明,低渗透层污染物的缓慢持续释放可导致地下水持续超标百年以上. Mcguire 等[26] 对美国235 个氯代烃污染场地的常用原位修复技术效果进行评估,结果( 见图 2) 显示,约 50%的修复项目可使地下水污染物浓度降低 0. 5 ~ 2 个数量级( 即降低71% ~99%) ,但 降 低 2 个数量级以上的项目仅有25%. 235 个场地中的 700 个监测井,仅有 7%的场地所有监测井均达标,合计仅有 21%的监测井达到预期修复 目 标 值 ( 饮用水中污染物最大允许浓度, MCLs) ,主要原因是场地水文地质条件的非均质性和复杂性导致场地调查与评估存在较大不确定性,以及修复技术应用效果存在局限性[26-27]. 有研究[4]认为,美国很多场地修复需要几十甚至上百年. 由此可见,一味追求污染物浓度达标并不一定切合实际,应对修复过程进行跟踪监测和评估,不断优化调整修复技术,甚至是修复目标.
1. 2 场地土壤和地下水中污染物归趋的复杂性
1. 2. 1 对生物有效性及风险评估的影响
土壤中污染物形态归趋会影响其生物有效性.厌氧条件下,酸性土壤中 As( Ⅲ) 主要以 As( OH) 3 形式存在,而碱性土壤中的 As( Ⅲ) 以阴离子 AsO3 3-存 在; 好氧条件下,土壤中的砷主要以 As( V) 的阴离子( H2AsO4 -或者 HAsO4 2- ) 形式存在. 土壤中以阴离子形式存在的砷移动性强,经口摄入后更容易溶解在人体胃肠溶液中[28]. 土壤中硫化砷及残渣态砷相较于铁砷氧化物和锰砷氧化物的生物有效性更低[28]. 砷在肠胃系统中的溶解主要通过土壤吸附砷的再次解吸以及砷矿的溶解,并且溶解过程对粒径非常敏感,粒径小于 5 μm 的土壤中砷的溶解度最高,但砷主要分布在 5 ~ 50 μm 及 100 ~ 200 μm 粒径的土壤中,这部分土壤的健康风险更高[29-30]. 研究[31-32]表明,砷浓度较低的尾矿及土壤中,砷的生物可给性反而更高,因此污染物浓度及土壤粒径也是影响土壤中污染物生物有效性的重要因素. 人体肠道微生物能够增加砷的生物可给性[33-34],土壤砷进入人体后还会在人体肠道微生物的作用下发生形态变化. 例如,毒性和移 动 性 弱 的 As ( V) 还原为毒性和移动性强的As( Ⅲ) ,无机砷转化为有机砷[35]. 针对不同场地土壤的 差 异 性,钟 茂 生 等[36] 等 采 用 UBM ( unified bioaccessibility model) 模拟胃肠消化的方法测试了来自湖南省、广西壮族自治区和大连市的 13 个不同理化性质的污染土壤中 As 的人体可给性,结果显示,模拟胃提取阶段的人体可给性范围为 3. 9% ~ 49. 5%( 平均值为 19. 6%) ; 模拟肠提取阶段的人体可给性范围为1. 2% ~10. 8%( 平均值为 6. 0%) . 可见,不同场地土壤中砷的人体可给性差异较大,目前我国《建设用地土壤污染风险评估技术导则》( HJ 25. 3—2019) [14]基于土壤中污染物总量的风险评估尚存在较大的不确定性.

图2 美国 235 个氯代烃场地原位修复技术应用效果( 以浓度降低数量级表示) [26]
1. 2. 2 对暴露途径及风险评估的影响
污染物进入场地土壤和地下水环境中可能会发生一系列迁移转化过程,因此对污染物在场地土壤和地下水的复杂物理、化学和生物过程开展深入研究,有助于科学客观地建立场地污染概念模型和开展健康及环境风险评估. 现有科学认知对污染物在土壤和地下水中的环境行为及其风险还存在一定局限性,对于挥发性有机物( VOCs) 污染场地暴露风险而言,典型的场地概念模型如图 3( a) [37]所示: ①VOCs 通过线性可逆相分配从土壤或地下水中进入土壤孔隙,即形成土壤气; ②VOCs 在包气带中向上扩散至建筑物底板; ③VOCs 以扩散或对流方式经由建筑物地板的裂隙 等 进 入 室 内 空 间; ④ 与室内空气混合[38]. 《建设用地土壤污染状况调查技术导则》( HJ 25. 1— 2019) [12]、《建设用地土壤污染风险评估技术导则》 ( HJ 25. 3—2019) [14]对 VOCs 污染场地调查与风险评估仍然基于上述概念模型,并采用 Johnson-Etterger模型预测室内外蒸气入侵风险. 实际上,很少 VOCs场地污染概念模型与导则中推荐的理论模型完全符合. 研究[39-41] 发现,Johnson-Etterger 模型量化 VOCs在土壤气-固-液三相间的平衡分配时,忽略了土壤有机质等对污染物的吸附锁定作用,风险结果过于保守. US EPA ( United States Environmental Protection Agency) 在总结近年的研究成果时认为,苯 系 物( BTEX) 等石油烃类挥发性有机物在包气带垂向迁移过程中能迅速降解,在存在自由相的情况下,需约5 m 的清洁土可基本降解 BTEX,而在不存在自由相的情况下,仅需 2 m 的清洁土即可降解 BTEX[42-43],这解释了实际石油烃污染场地很少出现蒸气入侵的现象,除非建筑物地板直接与高浓度污染源( 如 LNAPL区域) 接触[37],或者与建筑物相连通的各种管道、电梯井形成了蒸气入侵的优先通道[37]. GUO 等[44]通过一个典型案例研究了优先通道对蒸气入侵的影响,在地下水污染区域〔见图 3( b) 虚线范围内〕,大量的建筑物未发生蒸气入侵现象,但在未污染区〔见图 3( b) 虚线范围外〕,部分建筑物受地下污水管网和排水管网的影响发生了不同程度的蒸气入侵. 尽管对相分配、土壤中 VOCs 的扩散和生物降解以及优先通道蒸气入侵机理等开展了大量研究,但土壤中 VOCs 的界面行为过程及其主控因素、VOCs 在土壤中的物理化学和生物降解过程及机理、室内蒸气入侵的主控因子等研究仍不能支撑充分认识场地中 VOCs 的迁移和转化规律,难以建立统一的场地 VOCs 蒸气入侵模拟与风险评估方法[37,45-46].

图 3 蒸气入侵优先通道的不确定性
2 挑战应对
2. 1 精准化调查技术
场地调查的不确定性主要源于场地土壤和地下水的非均质性,高密度的精细化采样是克服场地介质非均质性导致污染物空间分布不确定性的有效方法之一. 传统的场地采样与实验室分析方法获得的数据比较精准,但成本高、即时性差,无法用于高密度的场地采样分析[21-23,47]. 现场快速连续采样检测与探测等技术的发展( 如膜界面探测-便携式气相色谱仪、便携式气相色谱气相色谱-质谱仪、X 射线荧光分析、汞蒸气快速检测仪、酶联免疫法、高密度电阻、被动式土壤气及挥发通量监测、动力触探连续渗透性测试等) [48],可快速获得厘米至米级尺度上地块的水文地质参数与污染物空间分布等信息,使得场地高分辨率测试分析成为可能,但这些技术存在一个共同的不足,即分析结果的准确性低于实验室分析. 因此目前只用于场地污染筛查,所获得的数据称为筛查性数据,不可直接应用于场地污染状况的刻画及风险评估. 近 年 来,US EPA 倡导采用三元技术 ( Traid approach) 来提高场地调查的精度,其核心要求是系统规划、动态调整、实时连续采样. 其中,应用实时连续采样技术使得动态调整场地调查得以实现[49],该方法对于数据质量的定义发生了根本变化,不再单一的依据实验室测试精度来定义数据质量,而是依据决策目的来定义数据的有效性. 脱离数据用途的数据质量评价是毫无意义的,实验室数据分析虽然准确,但因成本高、周期长、样本数量较少,且样品的空间代表性较差,仅用实验室数据确定场地的污染空间分布会产生较大的误差; 而采用现场快速检测技术,虽可进行高密度采样,提高样品的空间代表性,但其检测数据精度不足,难以准确判断污染分布边界. 若综合使用精准、定量的实验室数据和高密度、半定量、可连续获取的现场监测数据,可以更加精准地识别和判断场地污染特征,同时能克服高成本和周期长的问题.如图 4 所示,根据现场快速检测数据与实验室检测数据的误差分析,可以基本确定当某污染物含量现场快速检测值大于 60 mgkg 时超过修复目标,小于 45 mgkg 时则不超过修复目标,因此只需将现场快速检测结果为修复目标值附近( 45 ~ 60 mgkg) 的样品送实验室做进一步检测分析,可大幅节约时间和成本,同时提高场地调查的精准性[50-51].

图 4 定量测试与半定量数据结合形成有效数据[50]
2. 2 精细化风险评估技术
2. 2. 1 基于概率分布的风险评估技术
传统风险评估假定场地参数为定值,取值为参数累计分布的 95%分位数,由于模型中涉及的参数较多,会导致结果极端保守. Viscusi 等[52]对美国 141 个场地的分析表明,如果参数取平均值,计算风险值为采用保守参数计算结果的 128,且约 40%的场地无需修 复,可能存在较大的决策风险[53]. 近 年 来, US EPA在《超级基金场地风险评估导则》[54]中提出了概率风险评估的方法,该方法中的输入参数为概率分布函数,通过蒙特卡洛等模拟方法从输入参数的概率分布中随机取样,进行一定次数的模拟,其输出结果也是概率分布形式. 相比而言,概率风险评估方法具有以下优点[52-55]: ①能够真实反映参数变化对风险评估结果的影响; ②可对输入参数的不确定性进行分析,从而了解风险评价结果的置信度. 概率风险评估方法在北美及欧洲已有较多应用[56-62],涉及采矿业、冶金业、制造业、煤气厂、木材防腐处理、基础建设和垃圾填埋场等工业污染场地,污染物包括 Pb、As、 Cr、U、PCBs、PAHs、BTEX 等. 近年来,我国学者 XIA 等[63-64]采用概率风险评估方法 评估了某焦化厂PAHs 的风险,发现参数为定值的传统风险评估结果过于保守,可能导致过度修复.
2. 2. 2 基于形态归趋-有效剂量-健康效应的风险评估方法
土壤污染物的形态归趋对于健康风险评估具有重要影响,因此场地中不仅要检测污染总量,还应开展污染物的形态归趋分析,建立基于形态归趋-有效剂量-健康效应的风险评估方法. 以苯为例,ZHANG 等[39]在研究我国华北多个化工类场地土壤苯的赋存形态时发现,基于土壤苯的浓度,通过三相平衡模型预测存在较大的不确定性,可能高估或低估苯的风险,实测赋存在土壤气中的苯浓度可以大大降低模型预测的不确定性. 对于土壤重金属,受方法限制,直接检测和分析其赋存形态和归趋难以在实际场地中应用,但可以通过动物和体外模拟等方法分析其生物有效性可给性来确定进入人体后的有效摄入剂量,ZHONG 等[65]以天津某场地为例,利用肺液和胃肠液模拟人体对土壤镍的呼吸和经口摄入的生物可给性. 结果表明,基于生物可给性浓度的土壤镍风险较基于土壤中镍浓度的风险大幅降低,修复目标值从基于土壤中镍浓度计算的94 mgkg升至 283 mgkg,修复土方量降低了约 90%. ZHANG 等[66]利用温和化学解吸方法分析了北京某焦化厂土壤中 BaP 的生物可给性,并结合概率风险评估得出 BaP 的修复目标值为 11. 5 mgkg,是采用《建设用地土壤污染风险评估技术导则》( HJ 25. 3—2019) [14]所得修复目标值( 0. 55 mgkg) 的 20 倍.
2. 2. 3 多证据分析方法
在环境领域,为解决一些非常复杂的问题,往往需要做出一些合理但却存在一定不确定性的假设使复杂问题的求解简单化,但代价是最终结果具有较大的不确定性,因此需要从不同角度对该问题进行综合分析和比较,以提高决策的可靠性,这种方法即多证据分析技术. Accornero 等[67]对北京 4 个场地中重金属砷的浓度相对累积频率分布规律进行分析,确定这4 个场地砷的背景值为 13 mgkg,对于超出背景值的样品,通过分析其与采样深度、土壤性质及生产工艺之间的关系等,认为超背景值的点位中,除位于某焦化厂的点位是因为人为活动造成污染外,位于其他3 个场地的点位均为地质成因所致. 对于 VOCs 污染场地,受土壤理化性质、室内空气( 受建筑物内的装修材料、各类化妆品、洗涤品) 和室外空气的影响以及可能存在优先通道等,只依赖场地土壤、地下水是否污染或根据室内空气浓度来判断场地是否存在蒸气入侵是非常不科学的,需要收集多方面证据进行综合判断,如从土壤中 VOCs 浓度、土壤气 VOCs 浓度的垂向分布、地板下土壤气 VOCs 浓度及其组分与室内空气中VOCs 的浓度和组分比较,土层是否存在低渗透层,土壤中的水分、氧气含量是否有利于污染物的降解以及是否存在优先通道等多个证据来分析判断建筑物是否存在蒸气入侵等,以降低分析结果的不确定性[68].
2. 3 动态优化管理技术
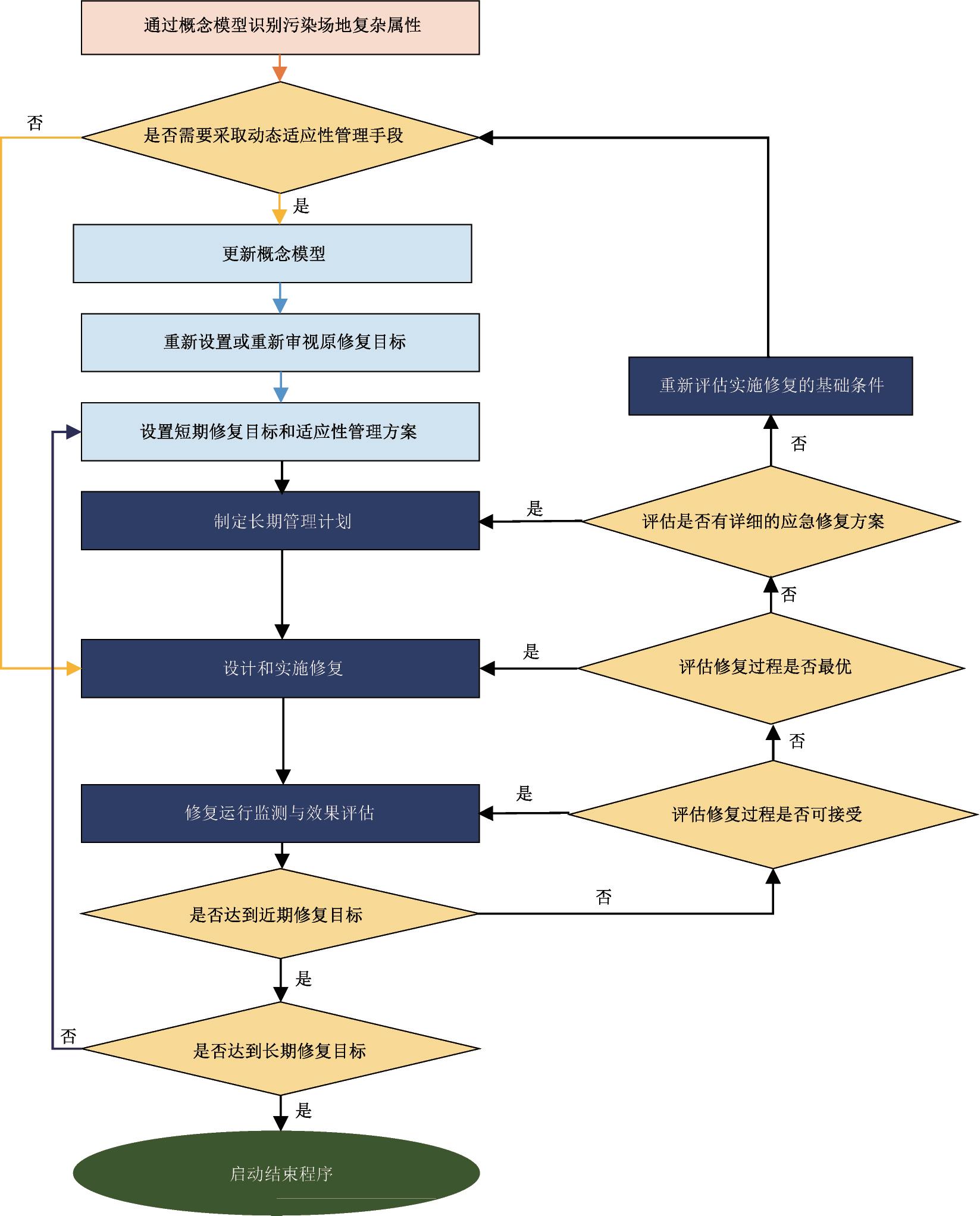
由于场地调查、风险评估以及修复治理技术可行性研究均存在较大的不确定性,因此在治理修复过程中,不能保证修复方案确定的修复目标值、修复技术和周期是一成不变的. 据 US EPA 统计[69],美国超级基金场地共计 1 549 块,针对这些场地,US EPA 共签署了 5 197 个批复,其中 4 086 个涉及修复方案批复( Record of Decision,ROD) 和修复方案修订批复( ROD Amendment,一般为技术路线发生变化重新修订 方 案 ) 和 1 111 个 重 大 变 更 ( Explanation of Significant Differences,一般为工艺等发生变化) ,这些重大变更多与场地调查评估的不确定性相关. 场地水文地质条件非均质性和 NAPL 的存在往往导致调查结果的不确定性,这不仅导致修复技术的变更,同时也增加了修复成本和周期. US EPA 早期就认识到了场地修复存在较大的不确定,并于 1999 年提出了“技术修复不可行”概念,明确经一系列严格评估后,确定场地难以达到 US EPA 批准的可行性方案中规定的目标时,可以调整修复目标或采取相应的风险管控 措 施[27]. 针对修复过程中 存在的不确定性, US EPA大力倡导场地修复过程中的运行监测与优化,即通过对场地修复过程监测与评估,不断更新概念模型,调整优化修复工艺. 2012 年 US EPA 发布了专门针对修复技术和修复目标的优化技术指南[70],并开 展 了 相 关 试 点 工 作. 2018 年 ITRC ( Interstate Technology & Regulatory Council) [71]提出了针对复杂污染场 地 的 动 态 适 应 性 污 染 场 地 管理框架体系( Adaptive sitemanagement) ( 见图5 ) ,即对于存在难降解污染物且污染面积大、水文地质条件复杂等的复杂场地,可以同时设置近期和长期修复目标,并根据修复过程中的运行监测与效果评估,不断动态调整修复工艺参数、修复技术和修复目标,这种动态适应性调整思路可以更加有效地应对场地管理中的不确定性.

图5 动态适应性污染场地管理框架
结 论:
a) 场地土壤有机质含量、粒径分布以及含水层介质渗透系数等的空间异质性是导致场地土壤和地下水污染物浓度分布差异较大的重要原因,也是导致修复效果不确定性的主要原因. 基于侵入式钻探技术和实验室分析的传统调查技术难以精确刻画场地土壤和地下水的污染分布状况.
b) 场地污染物形态归趋的复杂性直接影响污染物的暴露途径和生物有效性,基于总量和定值的风险评估方法存在较大的不确定性和保守性.
c) 场地调查与风险评估的不确定性往往导致修复效果的不确定性,线性化场地风险管理技术体系不能适应场地环境管理面临的挑战.
d) 构建“二精一优”的风险管理技术方法体系,降低场地风险管理的不确定性,即: ①应用实时动态、高密度、低成本的新型场地采样测试技术,构建定性、半定量和定量数据相结合的场地有效数据分析评估方法,形成精准的场地污染调查技术体系; ②结合污染物形态归趋,研究基于生物有效性、多证据概率分析的风险评估技术,构建精细化场地风险评估理论与方法; ③结合近期和长期目标,监测和评估修复过程运行效果、动态优化调整修复工艺参数、修复技术和修复目标,建立污染场地非线性动态优化管理技术体系.