前列腺是男性生殖系统的一部分,大约有九分之一的男性在一生中会患上前列腺癌。一些侵袭性前列腺癌的癌细胞会迅速转移,骨骼和淋巴结是最常见的扩散部位。
雄激素受体(AR)*制剂抑**恩扎卢胺是一种用于转移性前列腺癌护理的标准激素疗法,虽然恩扎卢胺在治疗初期对转移性前列腺癌有效,但大部分患者会对疗法产生耐药性(即发展为去势抵抗前列腺癌),从而导致疾病死亡率增加。这是由于雄激素受体被抑制后,癌细胞转而利用糖皮质激素受体(GR)获取发展动力。
5月26日,在一项发表于Science Translational Medicine上的新研究中,克利夫兰医学中心的研究人员在探究糖皮质激素信号转导有关的耐药机制时发现了一个新靶点:H6PD,抑制H6PD蛋白可显著缩小肿瘤体积,并改善具有耐药性的前列腺癌小鼠模型的存活率。

来源:Science Translational Medicine
此前的研究发现,耐药性肿瘤中的11β-羟基类固醇脱氢酶-2(11β-HSD2)的表达减少。11β-HSD2是一种氧化酶,可使具有生物活性的糖皮质激素(皮质醇)失活(11β-OH → 11-keto)。
11β-HSD2的替代性同工酶11β-HSD1的作用与11β-HSD2相反,11β-HSD1是还原性的。在恩扎卢胺耐药的前列腺癌中,11β-HSD2表达的缺失使得平衡朝着11β-HSD1和还原方向偏移,而11β-HSD1表达没有任何变化,这增加了皮质醇的含量,增强了肿瘤对恩扎卢胺的耐药性。

前列腺癌组织中的皮质醇调节(来源:Science Translational Medicine)
11β-HSD1与6磷酸己糖脱氢酶(H6PD)的相互作用驱动11β还原,因此研究人员假设阻断H6PD可以恢复糖皮质激素代谢的氧化方向,使肿瘤糖皮质激素浓度正常化并逆转恩扎卢胺耐药性。
在人肿瘤组织和细胞系中,研究人员观察到恩扎卢胺的治疗会诱导6磷酸己糖脱氢酶(H6PD)的表达发生上调。

H6PD和H6PD对恩扎卢胺耐药性的糖皮质激素代谢调节(来源:Science Translational Medicine)
敲除H6PD显著增强了恩扎卢胺对肿瘤生长的抑制作用,恢复了恩扎卢胺诱导的糖皮质激素代谢失常,而且在没有恩扎卢胺治疗的情况下,H6PD的缺失对肿瘤的生长或进展没有影响。

H6PD缺失对小鼠异种移植模型的恩扎卢胺治疗敏感性和肿瘤皮质酮浓度的影响(来源:Science Translational Medicine)
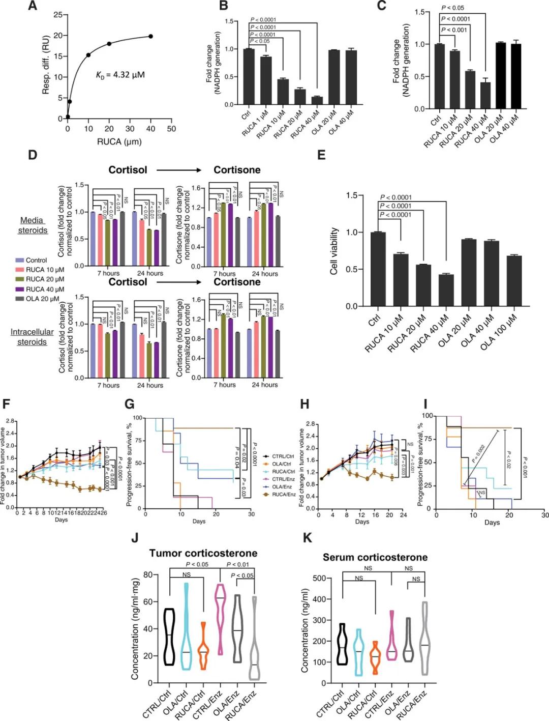
鉴于H6PD暂无相关靶向药物,研究人员使用PARP*制剂抑**鲁卡帕尼进行H6PD靶向抑制(鲁卡帕尼的次要靶点是H6PD),证明了鲁卡帕尼可以特异性结合并抑制H6PD的活性。
在去势抵抗前列腺癌异种移植模型中,与单独使用恩扎卢胺和鲁卡帕尼相比,鲁卡帕尼联合恩扎卢胺可使肿瘤体积显著减小,无进展生存期更长。

H6PD的药理抑制及这种抑制对恩扎卢胺耐药性的影响(来源:Science Translational Medicine)
虽然鲁卡帕尼可以抑制H6PD,但必须进行临床研究确定鲁卡帕尼对男性前列腺癌的糖皮质激素代谢和对恩扎卢胺应答的影响,临床上可能需要更有效的H6PD*制剂抑**。
参考资料:
[1] Li J. N. et al. Hexose-6-phosphate dehydrogenase blockade reverses prostate cancer drug resistance in xenograft models by glucocorticoid inactivation. Science Translational Medicine (2021)
[2] Cleveland clinic researchers identify new drug target for treating aggressive prostate cancer(来源:克利夫兰医学中心)
[3] Prostate Cancer(来源:克利夫兰医学中心)