
关于做好2020年公安普通高等院校招生工作的通知
发布日期: 2020-07-16
豫公政〔2020〕155号
各省辖市、济源示范区公安局政治部,各省辖市、济源示范区、省直管县(市)招生办公室,各有关招生院校:
根据公安部办公厅、教育部办公厅《关于做好2020年公安普通高等院校招生工作的通知》(公政治〔2020〕139号)和河南省教育厅《关于做好2020年普通高等学校招生工作的通知》(豫教招办〔2020〕72号)等文件精神,2020年报考中国人民公安大学、中国人民警察大学、中国刑事警察学院、铁道警察学院、南京森林警察学院、*疆新**警察学院(为郑州铁路公安局定向招录培养侦查学专业维语方向人才)和河南警察学院(限公安专业本科,不含非公安专业本科)等7所公安普通高等院校(以下简称“公安院校”)的考生,需参加考察、面试、体检和体能测评,合格者方可参加普通高招提前批次录取。其中,报考*疆新**警察学院的考生,在考察、面试、体检和体能测评均合格的基础上,8月5日需参加公务员录用考试,依据公务员录用考试总成绩进入录取程序。按照我省普通高招工作有关要求,结合当前我省新冠疫情防控形势,遵循疫情防控属地管理原则,现就做好2020年公安普通高等院校招生工作有关事项通知如下:
一、招生来源计划
2020年公安院校公安专业在河南省招生来源计划分别为:
(一)中国人民公安大学160人(男138人、女22人,含国家专项计划男12人、女2人)。
(二)中国人民警察大学75人(男64人、女11人,含国家专项计划男6人;其中,5人为面向铁路公安机关就业计划)。
(三)中国刑事警察学院96人(男82人、女14人,含国家专项计划男10人、女2人;其中,6人为面向铁路公安机关就业计划)。
(四)铁道警察学院125人(男108人、女17人,含国家专项计划男9人、女1人;其中,治安学专业城轨安全与执法方向20人为面向地方公安机关就业计划)。
(五)南京森林警察学院61人(男54人、女7人,含国家专项计划男6人;其中,1人为面向海关缉私部门就业计划)。
(六)*疆新**警察学院2人(男2人,为郑州铁路公安局定向招录培养侦查学专业维语方向人才)。
(七)河南警察学院公安专业1287人(男1095人、女192人)。
《河南省2020年公安院校公安专业招生分专业来源计划表》(见附件1)。
二、报考资格条件
参加2020年全国普通高校招生统一考试的河南(本省户籍)考生,志愿报考公安院校公安专业的,应具备下列资格条件:
(一)具有中华人民共和国国籍。
(二)遵守中华人民共和国宪法和法律。
(三)热爱祖国,热爱人民,热爱中国*产党共**,热爱社会主义制度。
(四)遵规守纪,诚实守信,具有良好的道德品行。
(五)热爱公安事业,立志为维护国家政治安全和社会稳定刻苦学习、拼搏奉献。
(六)普通高级中学毕业。
(七)年龄为16周岁以上、22周岁以下(1998年9月1日至2004年8月31日期间出生),未婚。
(八)思想政治素质好,符合公安院校公安专业招生政治条件。
(九)身体健康,符合公安院校公安专业招生体检和体能测评标准。
(十)报考*疆新**警察学院侦查学专业(维语方向)的考生,必须是普通高级中学应届毕业生,汉族,政治面貌为*共中***党**员或共青团员。
三、填报志愿
高考成绩和各批次录取控制分数线7月25日公布后,达到公安院校对应批次录取控制分数线的考生,需按照省招生办公室规定的时间段和填报要求完成网上填报志愿。考生志愿应填报在提前批本科志愿栏,考生志愿以网上最后一次保存的志愿为准,填报时间截止后将无法更改。
网上填报志愿时间为7月26日8∶00至28日18∶00,网址为河南省招生办公室网(http://www.heao.gov.cn)。
中国人民公安大学、中国人民警察大学、中国刑事警察学院(治安学、禁毒学专业除外)执行第一批本科录取控制分数线;中国刑事警察学院治安学和禁毒学专业、铁道警察学院、南京森林警察学院、*疆新**警察学院、河南警察学院执行第二批本科录取控制分数线。
未填报*疆新**警察学院侦查学专业(维语方向)的考生,不得调剂到*疆新**警察学院进行定向培养。
填报公安院校国家专项计划志愿的考生,必须具有河南省26个集中连片特殊困难县和12个国家级扶贫开发重点县当地连续3年以上户籍,其父亲或母亲或法定监护人具有当地户籍,本人具有户籍所在县高中连续3年学籍且实际就读,并通过相应的资格审核认定。河南省26个集中连片特殊困难县:兰考县、栾川县、嵩县、洛宁县、汝阳县、鲁山县、卢氏县、南召县、镇平县、内乡县、淅川县、民权县、宁陵县、柘城县、光山县、新县、商城县、固始县、淮滨县、潢川县、淮阳县、沈丘县、太康县、商水县、郸城县、新蔡县。河南省12个国家级扶贫开发重点县:宜阳县、滑县、封丘县、范县、台前县、社旗县、桐柏县、睢县、虞城县、上蔡县、确山县、平舆县。
录取中合格生源不足的院校,省招生办公室将在网上公布院校及专业缺额情况,符合条件的考生可以按照规定的条件网上填报征集志愿。
在本科提前批志愿中,考生只能从体育、艺术、军事、公安、司法以及其他有特殊招生要求的普通高校中选报其中一类,不得兼报。
四、考察
凡报考公安院校的考生,除严格按照河南省教育厅《2020年普通高等学校招生工作规定》中的思想政治品德考核标准进行考核外,还必须由考生户籍所在地公安机关进行考察。
(一)考察的项目和标准
参照公安机关录用人民警察的有关规定执行。其中,报考*疆新**警察学院侦查学专业(维语方向)的考生,按照公安机关涉密要害职位录用人民警察的要求执行。
(二)考生考察受理
7月25日高考成绩公布后,考生在网上填报公安院校志愿的同时,务必按照报考公安院校考察的有关规定,及时到户籍所在地公安派出所申请办理考察。具有河南省户籍,在本省异地参加高考的考生,考察工作可由考生报考地(现居住地)公安机关向考生户籍所在地公安机关发函,协助、配合做好考生考察工作。
填报公安院校志愿的考生,从7月25日起可以通过河南省招生办公室网(http://www.heao.gov.cn)或河南招生考试信息网(http://www.heao.com.cn)*载下**并自行打印《河南省2020年公安院校公安专业招生考察表》(见附件2,此表必须用A4纸正反面打印或复印),或《河南省2020年*疆新**警察学院侦查学专业(维语方向)人才定向招录培养考察表》(见附件3,填报*疆新**警察学院志愿的考生必须用此表,第1、2两页要正反面打印或复印,第3页单独打印或复印),在考察表相关栏目如实完整填写考生基本情况(不得涂改),带身份证、户口本、准考证到户籍所在地公安派出所申请考察。公安派出所严格按照表中项目要求进行考察,并按照纸质考察表项目内容制作电子版考察表。纸质考察表和电子版考察表由公安派出所按要求逐级上报,不得交与考生。
报考公安院校考生考察工作于2020年7月25日至29日进行,原则上于7月29日18:00前结束。为防止个别考生因故未能按期申请考察,7月29日省招生办公室网上公布公安院校考生面试分数线以后,省公安厅政治部将把上线考生名单通过公安内网发送至各省辖市公安局政治部,请各地认真对照已经进行考察的考生名单,通知尚未进行考察的考生务必在7月30日18:00时前申请并完成考察。
考生户籍所在地公安派出所应积极主动受理考生考察申请,努力做到“只让考生跑一趟”,可采取为考生开通绿色通道、上门服务等方式,及时完成考生考察工作。
(三)考察材料报送
考察由实施的县级公安机关通过网上核查、走访调查、档案审核等方式开展,完成考生的考察项目,在考生纸质考察表签字并加盖公章,连同制作的考生电子版考察表和考察意见汇总名册(制作为Excel表格形式),于7月30日12:00前上报省辖市公安局政治部。《河南省2020年公安院校公安专业招生考察意见汇总名册(用Excel表格制作)》(见附件4)。
省辖市公安局政治部应于7月30日16:00前,将考生电子版考察表和考察意见汇总名册(Excel表格形式)以电子文件包形式通过河南公安信息网发送到省公安厅政治部教育训练处。
省辖市公安局政治部审核考生纸质考察表,在纸质考察表相关栏目签字加盖公章并认真核对后,务必于8月3日17:00前报送省公安厅政治部教育训练处。
考察不合格的考生,不得参加相关公安院校面试、体检和体能测评。
五、面试、体检、体能测评、公务员录用考试
根据公安部、教育部的有关规定,填报公安院校公安专业志愿的考生,按照不低于招生计划数与上线考生人数1:3的比例,从高分到低分划定参加公安院校面试、体检和体能测评的分数线(以下简称“3倍划线”)。进入划线范围的考生才有资格参加面试、体检和体能测评。
省招生办公室根据考生志愿,按照3倍划线的要求,向省公安厅政治部、招生院校分别提供参加面试、体检和体能测评的普通志愿及国家专项计划志愿的考生名单,因公牺牲公安民警子女填报河南警察学院志愿的上线考生名单同时提供。省公安厅政治部据此组织面试、体检和体能测评,并向省招生办公室和招生院校分别提供普通志愿和国家专项计划志愿合格考生名单。
省招生办公室于7月29日将公安院校公安专业考生面试、体检、体能测评分数线,通过河南省招生办公室网(http://www.heao.gov.cn)和河南招生考试信息网(http://www.heao.com.cn)向社会公布,请报有该类志愿的考生主动查看,上线考生需携带准考证、身份证按规定的时间和地点参加面试、体检和体能测评。
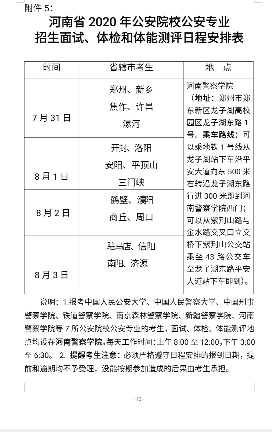
公安院校面试、体检和体能测评时间为7月31日至8月3日(上午8:00至12:00、下午3:00至6:30)。按照考生高考地所在省辖市安排参加面试、体检和体能测评日程,考生必须严格遵守日程安排中规定的报到日期,提前和逾期均不予受理,考生没能按期参加造成的后果由本人承担。提醒考生注意:一定要认真查看《河南省2020年公安院校面试、体检和体能测评日程安排表》(见附件5)。

公安院校面试、体检和体能测评地点设在河南警察学院(地址:郑州市郑东新区龙子湖高校园区龙子湖东路1号),分设公安部所属院校(中国人民公安大学、中国人民警察大学、中国刑事警察学院、铁道警察学院、南京森林警察学院、*疆新**警察学院)和河南警察学院两个考生报名工作区域。
(一)面试
面试主要从报考动机、言语表达、身体协调性等方面,辨识考生是否适合接受公安院校教育、从事公安工作。
面试实行单项淘汰,考生出现一项不合格项目后,不再继续进行其他项目。《河南省2020年公安院校公安专业招生面试表》(见附件6)。
面试现场实行全程录像。
(二)体检
体检的项目和标准,参照公安机关录用人民警察的有关规定执行,详见《公务员录用体检通用标准(试行)》(人社部发〔2016〕140号)、《公务员录用体检特殊标准(试行)》(人社部发〔2010〕82号)。同时,还应符合下列条件:
1.身高:男性170厘米及以上,女性160厘米及以上。
2.体重:男性体重指数(单位:千克/米2)在17.3至27.3之间,女性在17.1至25.7之间。
3.视力:单侧裸眼视力4.8及以上。
4.色觉:无色盲、色弱。
5.外观:无少白头,无胸廓畸形,无脊柱侧弯、驼背,膝内翻股骨内髁间距离和膝外翻胫骨内髁间距离不超过7厘米,无足底弓完全消失的扁平足,身体无影响功能的瘢痕,面颈部无瘢痕,无下肢静脉曲张,无腋臭,共同性内、外斜视不超过15度,无唇、腭裂或唇裂术后有明显瘢痕。
对考生身高、体重、面容、外观、血压、视力、色觉、听力和嗅觉等重点项目,由体检医师严格按照有关操作规范进行现场检查。体检实行单项淘汰,考生出现一项不合格项目后,不再继续进行其他项目。《河南省2020年公安院校公安专业招生体检表》(见附件7)。
体检现场实行全程录像。
提醒考生特别注意:考生在网上填报公安院校公安专业志愿的同时,务必要通过河南省招生办公室网(http://www.heao.gov.cn)或河南招生考试信息网(http://www.heao.com.cn)*载下**并自行打印《河南省2020年公安院校公安专业招生考生本人患病经历和有关情况说明表》(见附件8,此表必须用A4纸单面打印成一张),由考生本人提前据实填写表中项目,并在考生承诺栏签名,在考生参加体检报名时提交给报名点工作人员。考生承诺不实的,由本人承担一切后果。
在对考生承诺的患病经历和有关情况、省招生办公室提供的考生高考招生体检表相关内容和考生现场体检情况进行审核的基础上,由主检医师综合作出体检意见。
(三)体能测评
体能测评的项目和标准,按照《国家学生体质健康标准(2014年修订)》的有关规定执行,结合我省疫情防控和高温防暑形势,为确保考生身体健康和生命安全,2020年体能测评项目取消1000米跑(男)/800米跑(女),仅进行3个项目。具体如下:
1.50米跑。可测次数:1次,合格标准:男性≤9.2秒,女性≤10.4秒;
2.立定跳远。可测次数:3次,合格标准:男性≥2.05米,女性≥1.5米;
3.引体向上(男)/仰卧起坐(女)。可测次数:1次,合格标准:男性≥9次/分钟,女性≥25次/分钟。
以上3个项目须全部参加测评。其中,有2个及以上达标的,体能测评结论为合格。《河南省2020年公安院校公安专业招生体能测评表》(见附件9)。
体能测评使用全自动高速体能测评摄录系统,实行全程录像。
(四) 公务员录用考试
报考*疆新**警察学院的考生,按照规定的时间、地点参加考察、体检和体能测评合格后,应于8月5日参加公务员录用考试。考试日程安排另行通知(考生及家长应保持手机通讯畅通)。考试分为笔试和面试。笔试科目为行政职业能力测验,满分100分。面试由省公务员主管部门会同郑州铁路公安局组织实施,满分100分。笔试成绩与面试成绩按70%和30%的比例合成公务员录用考试总成绩。
六、疫情防控管理
今年我省公安院校招生规模大、人数多、人员聚集度相对较高,按照疫情防控常态化和属地管理的要求,为确保广大考生和涉考工作人员的生命安全和身体健康,切实做好考生面试、体检和体能测评期间的疫情防控工作至关重要。
(一)对考生的基本要求。有意向报考本科提前批公安院校公安专业的考生,普通高招统一考试结束后至公安院校招生面试、体检、体能测评结束前,原则上不允许离开河南省境内。确因特殊原因需离开河南的,要及时向当地社区(或村委会)报告情况,配合居住地做好疫情防控事项。
(二)对考生的健康监测。有意向报考本科提前批公安院校公安专业的考生,参加面试、体检、体能测评前,应提前进行连续14天的健康监测。考生必须用本人手机在支付宝或微信APP上注册健康码,于高考结束后通过健康码每日申报健康情况及行动轨迹。在来郑州时要自行*载下**打印并如实填写《河南省2020年公安院校公安专业招生考生本人疫情防控承诺表》(以下简称“疫情防控承诺表”,见附件10)。考生到河南警察学院报到并通过安检通道时,必须使用本人手机扫描二维码,验证14天内健康情况及行动轨迹,主动出示疫情防控承诺表,体温检测正常的方可进入校园。若考生高考后有中高风险地区旅居史、有与中高风险地区人员接触史、未按照要求完成14天健康情况和行动轨迹监测、健康码颜色异常或体温检测异常的,需同时出示考生本人7天内核酸阴性检测报告单方可进入校园。
(三)对身体状况异常考生的要求。考生在参加公安院校测评前14天内出现发热、干咳、乏力、鼻塞、流涕、咽痛、腹泻等症状的,应及时在当地医院就医,按规定做核酸检测,并依据医生对考生身体状况的诊断,评估能否参加公安院校体能测评等剧烈运动。若因身体健康不适合原因,本着对考生本人健康和安全的考虑,建议考生主动放弃报考的公安院校志愿。
(四)对涉考工作人员的要求。参加考务工作的所有工作人员,必须按照疫情防控属地管理要求,做好工作前14天的健康监测和疫情筛查,严格落实“日报告”、“零报告”制度,把常态化疫情防控措施落实到位。
(五)招生场地封闭管理要求。公安院校面试、体检、体能测评期间,河南警察学院校园实行封闭管理,考生家长等陪考人员及车辆一律不得进入校园。考生和考试工作人员需凭有效证件经疫情防控查验后,才能进入指定区域。招生工作场地要设置警戒区域,最大限度减少人员聚集。招生场所要配齐配足防疫物资,做到规范消毒,并做好降温和通风,设置隔离区域和备用隔离考场。
七、综合结论建档
报考公安院校公安专业考生的考察、面试、体检和体能测评,综合结论分为合格和不合格两种。考生参加报考院校所需的考察、面试、体检和体能测评结论有一项不合格的,综合结论为不合格,不得录取为公安院校公安专业学生。
考察、面试、体检和体能测评综合结论合格的考生信息,经省公安厅招生工作领导小组审定后,于8月6日18:00前报省招生办公室,由省招生办公室扫描录入考生电子档案,并向社会予以公示,同时将合格考生名单提供给各有关招生院校。《河南省2020年公安院校公安专业考察、面试、体检和体能测评综合结论表》(见附件11)。
考察、面试、体检和体能测评时间不延期,考生如未按照规定的时间到达规定的地点参加报考院校所需考察、面试、体检和体能测评的,一律视为自动放弃志愿。
八、录取
(一)公安院校公安专业实行远程网上录取的方式,安排在本科提前批进行。公安院校公安专业国家专项计划安排在本科提前批同时投档录取。招生录取工作要坚持“择优录取”的原则,确保生源质量。
(二)录取期间,省公安厅招生工作领导小组办公室选派联络员,在录取现场协助省招生办公室做好公安院校录取工作,并会同省招生办公室将录取工作日程安排和相关要求通知有关招生院校。
(三)省招生办公室根据考生(不含*疆新**警察学院)志愿,在考察、面试、体检和体能测评合格的考生中,按照高考成绩从高到低的顺序,根据学校招生计划数的120%投放档案,二志愿投档分数线不得低于划定的该院校面试分数线,由招生院校审查录取。报考*疆新**警察学院的考生,经考察、面试、体检和体能测评合格,按照公务员录用考试总成绩从高到低的顺序进行投档录取,考生录取后应与郑州铁路公安局、*疆新**警察学院签订定向招录培养三方协议,最低服务年限为10年;入学后事项按照有关规定执行,由郑州铁路公安局和*疆新**警察学院负责向考生解释。
(四)公安英烈和一级至四级因公伤残公安民警子女保送生,经公安部、教育部批准,由省招生办公室直接办理录取手续。
(五)烈士子女在报考公安院校时,可在统考成绩总分基础上加20分投档,由学校审查决定是否录取。
(六)因公牺牲公安民警子女报考河南警察学院,综合结论合格考生由该院单列计划在本科提前批录取;因公牺牲公安民警子女报考其他公安院校,在与其他考生同等条件下由招生院校优先录取。公安民警子女报考河南警察学院,在分数相同条件下优先录取。
(七)各公安院校远程网上录取,应按照规定时间完成各环节工作,对无故拒绝联系或故意拖延时间的高等学校,省招生办公室可根据所发出的考生电子档案,按照学校计划数及录取规则依高分到低分顺序将考生电子档案设置为预录取状态,并立即书面通知有关高校,同时将有关情况上报教育部。
(八)各招生院校根据省招生办公室核准的录取考生名册填写录取通知书,加盖本校校章后直接寄送被录取考生。
(九)被公安院校公安专业录取考生的考察、面试、体检和体能测评材料,由省公安厅招生领导小组办公室在学生录取后1个月内送相关公安院校存入学生档案。
九、入学复查
各公安院校要在新生入学1个月内,按照有关规定,组织开展并完成公安专业学生的档案审核、政治复审和体检复查。复审复查合格的,予以注册学籍;不合格的,取消入学资格。有关情况应及时通报省公安厅政治部和省招生办公室,做好被取消入学资格学生的后续相关工作,并及时核查问题,严肃追究责任。取消入学资格考生档案,由招生院校退回考生所在县(市、区)招生办公室。
十、相关事项
(一)根据公安部、教育部的有关规定要求,成立省公安厅招生工作领导小组,在省招生工作委员会的统一领导下,具体负责公安院校招生考察、面试、体检和体能测评的组织、巡视、检查、指导,接受社会举报,必要时对考生复查。
(二)公安院校招生要深入实施“阳光工程”,坚持公开、公平、公正、择优的原则,主动接受考生、家长和社会的监督;牢固树立“安全第一”的意识,全面落实疫情防控和招生安全责任制,统筹保障人员安全、场地设备安全、数据信息安全。
(三)在公安院校招生工作中,有关工作人员应严格遵守招生纪律,防止和*制抵**不正之风,在省公安厅招生工作领导小组、省招生办公室审查和招生学校复查中如发现徇私舞弊等违纪行为,将依据有关规定严肃处理,追究主管领导和直接责任人的责任,同时取消舞弊考生的入学资格。
(四)考生不按规定要求按时参加考察、面试、体检、体能测评或携带手续不全影响政治考察、面试、体检、体能测评者,责任自负。
设立举报中心。省公安厅政治部举报电话:0371-65881382,省招生办公室举报电话:0371-55610639。