PCB板对于插件器件的引脚需钻孔方可插入器件,PCB钻孔是PCB制版的一个过程,也是非常重要的一步。主要是给板子打孔,走线需要打个过孔,结构需要打孔做定位,插件器件需要打引脚孔什么的;多层板子打孔不是一次打完的,有些孔埋在电路板内,有些就在板子上面打通了,所以会有一钻二钻。
钻孔就是为了连接外层线路与内层线路,外层线路与外层线路相连接,反正就是为了各层之间的线路连接而钻孔,在后面电镀工序把那孔里面镀上铜就能够使各层线路之间连接了,还有一些钻孔是螺丝孔呀,定位孔呀,排孔呀等等,各自的用途不一样。
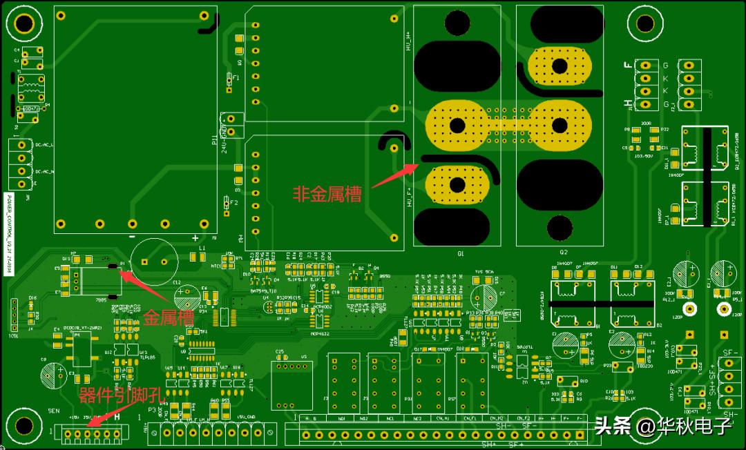
此文章针对插件器件比较小的引脚孔,讲解一些可制造性工艺存在的不足,以及在制造过程中可能存在的一些问题。
椭圆形引脚槽孔
1、USB器件引脚的椭圆形槽孔,USB类型的器件外壳引脚一般为椭圆形引脚,部分USB器件的引脚比较小,因此设计的槽孔小于生产的工艺能力。
因为目前行业内最小的钻机的槽刀才0.6mm,如果设计的槽孔小于0.45mm则无法生产。比如:设计的器件引脚孔只有0.3mm,生产使用0.6mm的槽刀钻孔,孔内再镀上铜以后成品孔径是0.45mm,成品孔径大于引脚孔径0.15mm,超公差器件焊接不牢。因此建议引脚槽孔设计大于0.45mm。

小于0.5mm的引脚孔
2、排线器件的引脚孔,部分插件器件的引脚很小,当设计的插件孔小于0.5mm时,在制造端可能会误把引脚孔当成过孔处理。尤其是Altium Designer软件设计的文件,输出Gerber时所有过孔都有开窗,因此容易把小的器件引脚孔与过孔搞混。
当误把引脚的插件孔当成过孔处理了,导致的问题是孔径没做补偿器件无法插件,或者跟过孔一起取消了开窗,焊盘做成了盖油无法焊接。

非金属内槽
3、高压隔离防止pcb爬电的铣槽,电源板一般在板内会设计隔离槽。制造端最小的铣刀直径是0.8mm。小于0.8mm的铣槽不方便生产,成本非常高。
凡是板内的非金属槽,建议设计大于0.8mm以上。非金属槽无需镀铜,选择铣槽要降低许多成本,钻槽的成本高,而且效率慢。因此建议设计端非金属槽设计0.8mm以上。

经常会有设计工程师问到板厂生产,电路板钻孔补偿是多少,按什么公差补偿,特别是安装孔(定位孔)和插件孔,如果补偿不到位或者设计不到位,会影响整个电路板的生产和安装使用。
一般线路板上的孔分为两种,一种是有铜孔和无铜孔,有铜主要用于焊接和导通孔,无铜则主要用于安装和定位使用。
如果是金属化钻孔,我们是需要先在PCB光板上钻出无铜孔以后,然后电镀一层铜箔在孔壁上,那么如果喷锡工艺需要补正0.1-0.15mm,即钻刀需要用0.2-0.25mm,具体大小要根据每个厂的生产工艺和机械设备而定;如果是OSP、化金等工艺需补正0.05-0.1mm左右;
如果是非金属化孔也就是无铜孔,那么补正值在0.05mm左右,比如0.1mm孔需要用0.15mm钻刀,当然一般无铜孔都是比较大的孔,根据实际尺寸做补偿修正。
设计工程师一般在设计过程中不用考虑板厂的补偿尺寸,一般厂家在生产过程中会默认设计的孔资料为成品孔尺寸,线路板厂家会在做资料的时候,自动设计好补偿公差。生产出设计工程师想要的孔径尺寸。
