近期,广东省教育厅发布了 《普通高中课程实施方案(2020年修订)》 (下称《方案》)
全省普通高中从2020年秋季
新入学的高一年级起,
全面实施《普通高中课程方案》
(2017年版2020年修订)
和各学科课程标准,
使用新教材,
总学分达到144方可毕业。

新的课程方案是怎样的?
学分制具体怎么安排?
一起来了解下
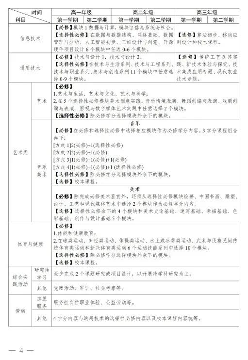
01 普通高中有三类课程
早在2018年1月,教育部发布了《普通高中课程方案》和14门课程标准(2017年版)。随后广东启动新高考改革,明确2018级、2019级高一新生应用现行课程方案、使用现行教材参加新高考;2020年秋季学期普通高中高一年级起实施新课程方案,使用新教材。
《方案》透露,普通高中课程由 必修、选择性必修、选修 三类课程构成。
根据国家课程方案要求,普通高中开设语文、数学、外语、思想政治、历史、地理、物理、化学、生物学、技术(含信息技术和通用技术)、艺术(或音乐、美术)、体育与健康、综合实践活动和劳动等国家课程,以及校本课程。外语包括英语、日语、俄语、德语、法语、西班牙语。学校自主选择第一外语语种,鼓励学校创造条件开设第二外语。
“必修课程统一安排,选择性必修课程由学生根据高校专业科目指引、兴趣爱好和毕业学分要求自主选择。广东地方综合课程纳入选修课程,由学生自主选择、学校结合实际统筹安排。 ”省教育厅有关负责人提醒,学校均要开齐国家规定的各类课程,特别是综合实践活动、劳动、技术(含信息技术和通用技术)、艺术(或音乐、美术)、体育与健康等课程;开足规定的课时,如果确有需要,可适当调整课堂教学时长,但应保证科目教学时间总量不变。
02 总学分达到144方可毕业
高中学生完成相应课程规定课时的学习并考核合格,即可获得相应学分。《方案》提出, 学生三年中获得88个必修学分,在选择性必修课程中获得不少于42学分 (其中参加高考的学生,语文、数学、外语科目以及选择作为学业水平选择性考试的科目应修满上限学分;对于不选考的科目,鼓励学生结合兴趣爱好选修部分模块), 在选修课程(含各科目选修模块和专题教育)中获得不少于14学分,总学分达到144方可毕业。 学生可以根据自己的个性发展和升学考试需要,结合兴趣爱好,选修更多课程,获得更多学分。其中:
☞ 综合实践活动共8学分,包括研究性学习、*党**团活动、军训、社会考察等;
☞ 研究性学习共6学分(完成2个课题研究或项目设计,以开展跨学科研究为主);
☞ 劳动共6学分,其中志愿服务2学分,在课外时间进行,三年不少于40小时,其余4学分内容与通用技术的选择性必修内容以及校本课程内容统筹;
☞ 校本课程不少于14学分,其中在必修和选择性必修基础上设计的学科拓展、提高类课程之外的课程不少于8学分。
“要建立健全学分认定与管理制度。”省教育厅有关负责人说,学生修习的学分由学校认定。各地市教育行政部门应加强对学校学分认定的指导与管理。学校应制定学分认定的具体办法,学分认定应综合考虑学生实际修习的课时、学习表现,并达到课程标准或相关文件的要求。
03 高中各科课程要在这些时间完成学分
《方案》明确,普通高中学制为三年,每学年52周,其中教学时间40周,社会实践1周,假期(包括寒暑假、节假日和农忙假)11周。每周35课时,每课时按45分钟计,18课时为1学分。
语文、数学、外语、历史、地理、化学、生物学在高一学年完成必修学分(其中,外语在四分之三学年内完成必修学分),思想政治、物理学科到高二上学期完成必修学分。 各学科在完成必修学分后开始开设选择性必修和选修课程 ,这两类课程,在满足毕业要求学分的前提下,学校可以结合本校情况灵活安排。
信息技术和通用技术必修课程,可分别、也可并行或交叉开设,建议安排在高一或高二开设,也可跨年级开设,高三仅开设选修课程。艺术可与音乐、美术相互代替,具体开设科目由学校自主确定。必修学分课程(包括必修课程和部分选择性必修课程),建议安排在高一或高二开设,也可跨年级开设,高三仅开设选修课程。
体育与健康在高中三年全程安排必修学分。
《方案》学分和课程
具体安排如下
▼





— END —

扫码 关注