脾胃病科:曹艳萍 云南省中医医院

胃脘痛又称胃痛,是由外感邪气、内伤饮食情志、脏腑功能失调等导致气机郁滞,胃失所养,以上腹部近歧骨处疼痛为主的病症。是内科常见多发病,除胃脘疼痛外,还可伴见胃胀、反酸、嗳气、烧心、饮食减少、口干口苦口臭或乏力、睡眠差等诸多不适,甚至呕血黑便。现代医学的急、慢性胃炎、上消化道溃疡,功能性消化不良、胃痉挛、胃粘膜脱垂、胃下垂、胃神经*能官**症、胃癌,甚至慢性胰腺炎、慢性胆囊炎、胆石症等腹部疾病在不同的时期均可反复发作胃脘疼痛。该病秋冬季是高发时期,要积极预防及治疗。中成药服用方便,辨证使用得当,方便患者较好的长时间服用,维持治疗。

一.病因
慢性胃炎的病因主要有生物因素、免疫因素、物理因素、化学因素等。
1.生物因素:幽门螺杆菌感染是慢性胃炎的主要病因。
2.免疫因素。
3.物理因素:长期饮浓茶、烈酒、咖啡,吃过热、过冷或过于粗糙的食物,可导致胃黏膜的反复损伤。
4.化学因素:长期大量服用非甾体抗炎药(阿司匹林等)可破坏黏膜屏障。*草烟**中的尼古丁不仅可影响胃黏膜的血液循环,还可导致胆汁反流。

二.临床表现及体征
慢性胃炎可表现为上腹痛,餐后饱胀不适,早饱,嗳气,上腹烧灼感,食欲不振,反酸、恶心等症状。体征多不明显,有时上腹部轻压痛。
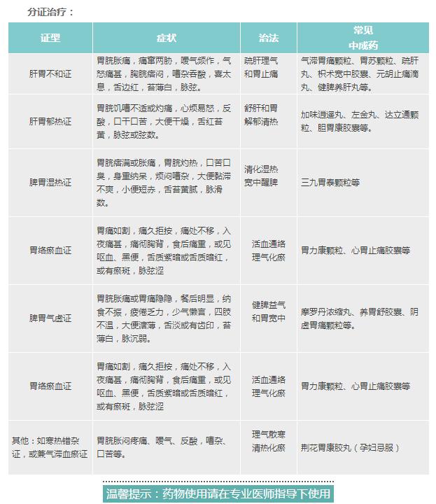
三.中成药辨证治疗
基本原则:慢性胃炎病因虽有食积、湿热、瘀血阻胃,或肝气犯胃,或气虚、阴虚、阳虚,胃失所养等不同,但终致胃之气机壅滞、胃失和降,不通则痛则是共同的病机。治法上常以理气和胃止痛为基本原则,但须审症求因,审因论治。邪实者以祛邪为急,正虚者以扶正当先,虚实夹杂者又应邪正兼顾。临证时要结合具体病机,灵活运用健脾、益气、化湿、温中、活血、养阴等治法。


四.预防
1.调饮食:三餐定时定量,少食多餐,以清淡温暖易消化食物为宜,忌饥饱不定,暴饮暴食,忌辛辣、醇酒、咖啡、浓茶、生冷食物,忌肥腻煎炸油腻难消化食物。
2.慎起居:顺应季节变化,适当添加衣物,注意保暖。
3.*情调**志:避免情绪波动,注意心理卫生,出现焦虑抑郁等不良情绪及时心理咨询。
4.积极随诊:出现胃痛加重、吞咽困难、便血、呕血等及时胃镜检查。胃镜检查伴有萎缩、肠化生、异型增生(上皮内瘤变)应定期随访胃镜检查及病理组织学。一般认为,不伴有肠化生及异型增生(上皮内瘤变)的萎缩性胃炎可1-2年做胃镜及病理随访1次;中重度萎缩伴肠化生的萎缩性胃炎1年左右随访1次;伴轻度异型增生(低级别上皮内瘤变)6-12个月随访1次;伴中重度异型增生(高级别上皮内瘤变)需立即复查胃镜和病理,必要时手术治疗或内镜下局部治疗。
5.合并有幽门螺杆菌感染者,在根除Hp后,饮食上应注意分餐,以免再次感染。

云南省中医医院脾胃病科采用中西医结合治疗该病,有丰富临床经验,采用多种中医内治外治治疗,欢迎大家前来就诊及咨询。