最近收到一个家长的消息,说自己家的孩子现在高二,马上就要升高三了。生物成绩比较差,从现在开始学习,还有希望提升吗?
我安排助教老师针对他家孩子的具体情况,做了专业的分析,可以提升。现在高二就是准高三,一年的时间,想要提升生物成绩足够了。而且孩子现在能够考到二三十分,成绩不怎么好。但是我们有专业的老师知道,传授一些提分的规范和技巧,很容易就能够得到提升。

专业细致的解答篇幅比较长,我就挑重点说:
第一步就是要戒掉手机 。现在的孩子普遍被电子产品影响。接触最多的就是手机。不要相信孩子说用手机学习,用电脑学习,实际上他们玩游戏的时间更多。
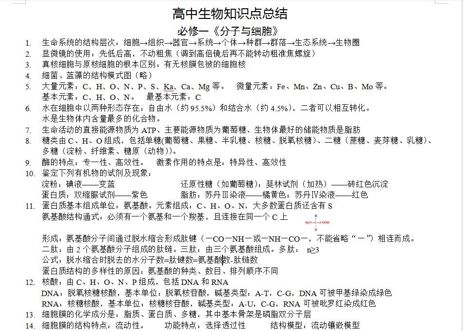
第二步梳理教材, 要求孩子把生物教材梳理一遍,如果觉得整体狂加班比较难建立,可以用我这份资料。 《高中生物基础知识总结》(必修一~必修三) ,教材上的重点内容都整合到这里来了。








第三步就是归纳总结, 尤其是做题的时候,不要总是写答案,对照答案,建立错题集,分析错题原因,找到解题思路明显更重要。
最后就是要家长给予足够的支持。孩子现在就剩一年的时间,尽量不要被家里的事情打扰。还有就是关于补课的问题,看孩子的意愿,如果补课比学校老师提分更快,就不要心疼那点钱。
好了,大道理就是这些,如果你家孩子也有类似的情况,也可以找我研究一下,如何快速提升学习成绩。这里消息回复不及时,请见谅。