

撰文 | 令页
生活中,我们会遇到一些肠胃不好的朋友,经常腹痛、腹泻和便秘,苦不堪言,这很多都是肠道消化系统存在炎症的表现,严重的会出现炎症性肠病 (IBD)。
2020年9月, FASEB Journal 杂志发表了来自东京科技大学的一项题为:Pterostilbene reduces colonic inflammation by suppressing dendritic cell activation and promoting regulatory T cell development 的研究论文提示, 蓝莓中的成分可以改善肠道炎症 。

临床研究报道,Th1、Th2和Th17细胞的异常激活可导致免疫紊乱,导致诸如如IBD之类的疾病出现。相反,调节性T(Treg)细胞产生的IL-10则会抑制这类炎症性疾病进展。
免疫*制剂抑**和TNF-α单克隆抗体的使用,是治疗炎症性肠病 (IBD)的有效方法。然而完全治愈IBD目前还无法实现。因此,迫切需要开发预防方法和新的治疗策略来治疗IBD患者。
RSV (白藜芦醇,一种在葡萄中发现的多酚)已被证明具有免疫调节活性和可以降低小鼠结肠炎模型的炎症。虽然已鉴定出RSV的天然类似物,但其生理功能仍不清楚。
该研究团队发现了 蓝莓中的一种RSV衍生物——紫檀芪 (二甲氧基-白藜芦醇,PSB)——对免疫调节的免疫抑制作用。对比白藜芦醇,因为PBS两个甲氧基的存在,增加了其亲脂性和口服吸收的生物利用度。
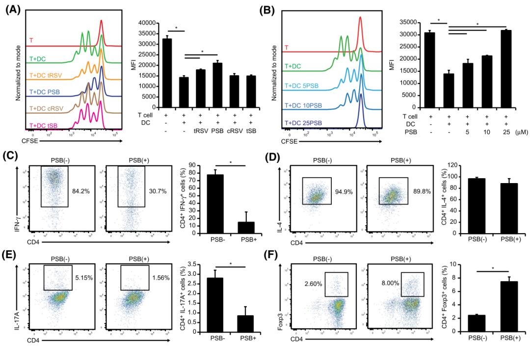
实验结果表明,白藜芦醇对T细胞增殖的抑制作用较弱,而相同浓度的PSB对T细胞增殖的抑制作用较强。PSB以剂量依赖的方式抑制了T细胞增殖,表明PSB在抗原呈递细胞介导的T细胞活化过程中表现出免疫抑制活性。
在PSB存在的情况下, Th1和Th17细胞数量显著减少。然而,PSB处理并不影响Th2细胞的数量。有趣的是,PSB存在时Foxp3+ Treg分化明显增加。
这些结果表明,PSB通过促进T细胞向Treg细胞分化而不是向Th1和Th17细胞分化而具有免疫抑制活性。

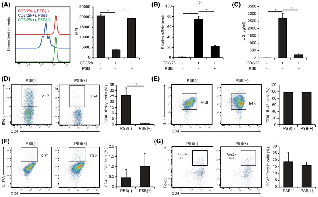
随后的研究发现,PSB完全抑制了TCR(T细胞受体)刺激依赖的T细胞增殖,显著降低IL-2 mRNA和蛋白的表达。提示PSB直接抑制T细胞增殖。
PSB显著抑制Th1分化,但不影响Th2、Th17或Treg的分化,表明PSB至少在一定程度上直接抑制了T细胞向Th1的增殖和分化。

为了确定PSB对树突状细胞的影响,研究团队评估了经PSB处理后,树突状细胞的基因表达水平和活性。结果表明,经PSB处理后,树突状细胞中H2-ea、Ciita、Cd86、Ccr7和Pdcd1lg2等抗原表达相关基因的表达水平显著降低。
接下来研究了PSB对TLR(Toll样受体)介导的树突状细胞激活的影响。研究结果显示,脂多糖诱导细胞表面MHC II和CD86的表达上调,经PSB处理后被显著抑制。且脂多糖诱导的TNF- TNF-、IL-6和IL-12的分泌也显著减少。
树突状细胞特异性基因的转录受PU.1的正向调控。经PSB处理后,与这些特异基因启动子结合的PU.1数量显著减少。这些结果表明,PSB通过减少与PU.1靶基因启动子的结合,下调了抗原生成相关和促炎基因的表达。
研究团队研究了树突状细胞中PU.1活性的降低和PU.1靶基因的下调是否会影响T细胞的增殖和分化。实验观察到,在转染PU.1 siRNA后,T细胞增殖明显下降,Treg分化高于对照。这一结果表明,PSB处理后,PU.1靶基因的下调作用增强了Treg分化。

为了了解PSB免疫抑制活性的生理相关性,研究者研究了PSB对结肠炎小鼠的影响。实验结果表明,经PSB治疗后,大鼠的体重减轻、DAI评分和结肠长度均有显著改善。另外,PSB处理后结肠中Tnf mRNA表达降低。提示PSB能显著改善小鼠结肠炎。

看了上面的描述,饱受肠炎困扰的朋友们,蓝莓请了解一下哦!
论文链接:
https://faseb.onlinelibrary.wiley.com/doi/10.1096/fj.202001502R