













参考文献:
1. 复旦大学附属华山医院骨科,北京大学第三医院骨科,《中华骨科杂志》编辑部, 等.平山病临床诊疗规范国际指南[J].中华骨科杂志,2019,39(8):452-457.
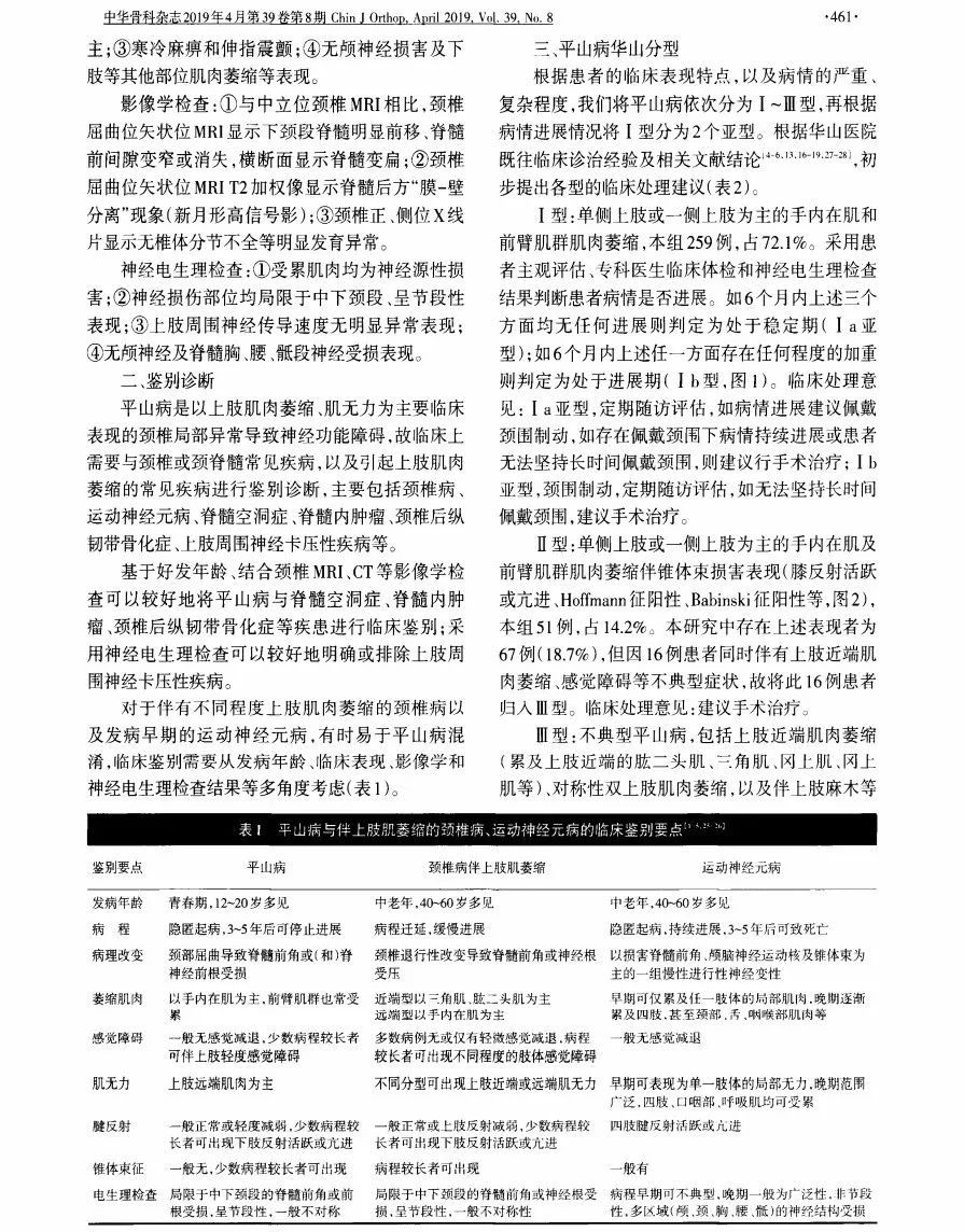
2. 王洪立,郑超君,金翔, 等.平山病华山诊断标准与临床分型[J].中华骨科杂志,2019,39(8):458-465.














参考文献:
1. 复旦大学附属华山医院骨科,北京大学第三医院骨科,《中华骨科杂志》编辑部, 等.平山病临床诊疗规范国际指南[J].中华骨科杂志,2019,39(8):452-457.
2. 王洪立,郑超君,金翔, 等.平山病华山诊断标准与临床分型[J].中华骨科杂志,2019,39(8):458-465.