手机安全已经成为了不可忽视的大问题,一不小心就成了*照门艳**的主角、财产流失的受害者。近几年大量安卓手机用户投诉,其手机会自动向通讯录发送带有链接的短信及出现银行卡自动扣费等现象。安全研究人员针对这系列的木马,进行了相关的分析及追踪。发现黑客通过伪基站向用户发送诱骗短信,或者伪装热门app并上传到安卓*载下**平台等方式诱导用户安装,以及通过第一批的受害者手机向通讯录所有联系人发送恶意*载下**地址,这种“鸟枪法”的传播手段,能无限循环传播下去,使得手机短信传播恶意程序的数量大幅增长,危害面急剧增大。
这类木马是如何工作的?
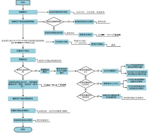
该木马私自获取短信内容,通讯录信息并发送到指定邮箱, 转发接收短信到指定号码,具有隐私窃取属性;根据短信指令执行指定操作,具有远程控制属性;私自发送不同内容短信到指定号码,造成用户资费消耗,具有资费消耗属性;监控短信的接收,私自拦截指定内容或指定号码发来的短信,删除指定内容短信,具有系统破坏的属性;启动后诱导用户激活设备管理器,隐藏图标,防止自身被卸载,具有流氓行为。木马执行基本流程图如图所示。

木马技术原理分析
隐藏图标
木马运行之后隐藏图标,之后木马后再后台私自运行,同时诱导用户激活设备管理器,防止用户发现和卸载,具有一定的隐蔽性。
隐藏图标代码如图3-1所示:

诱导用户激活设备管理器
诱导用户激活设备管理器,并发送用户是否激活设备管理器短信到指定号码,具体如图所示:


诱导用户获取设备管理器权限具体实现代码如图所示。

虚假卸载
病毒在用户在尝试卸载该恶意程序时,会弹出包含有恶意应用图标和名称的卸载选项,用户点击该图标后提示虚假的卸载信息并继续在后台运行,如图所示。

伪造虚假卸载


木马状态报送
该木马会实际监控木马的状态,在用户启动木马,激活设备管理器、卸载等操作时,会随时通过短信的方式通报黑客,黑客手机号码为13***61。
启动时通过短信的方式通知黑客用户已经运行木马,如图所示。

用户激活获取消激活设备管理器时,通过短信通知黑客目前状态,如图所示。

图 3-7 发送激活设备管理状态
用户卸载软件时通知黑客,如图所示。

快速传播
木马在启动时,后台遍历用户通讯录,并发送带有恶意URL的短信,诱骗用户联系人*载下**安装,该方法可以使得木马传播速度很快,具如图所示。

窃取用户信息
初始化数据
初始化远控号码、发送和接收的邮箱以及邮箱密码等信息,具体如图所示。




收集信息
通过短信发送手机的IMEI、型号、系统版本等信息到指定号码,具体如图所示。


木马私自后台收集用户短信、通讯录信息,并通过邮件的方式发送用户信息到指定邮箱,如图所示。

私获取短信内容并发送到指定邮箱,具体如图所示。


通过邮件的方式发送用户短信到指定邮箱,具体如图所示。
邮箱地址: sh***8@263.net
密码: zq***20


私获取联系人内容并发送到指定邮箱,具体如图所示。


通过邮件方式发送联系人信息到指定邮箱,如图所示。
邮箱地址: sh***8@263.net
密码: zq***20

远程控制
病毒运行时还会对接收的短信进行监听,当主控号码发来短信时,会对短信内容进行解析获取指令信息,并控制执行相应的恶意操作。
屏蔽用接收短信,启动服务解析短信指令,防止用户察觉,如图3-24所示。
主控号码:131***61

具体短信指令及对应恶意行为,如表所示:
| 短信指令 | 恶意操作 |
|---|---|
| LJ ALL | 启动手机短信拦截功能 |
| LJ SOME | 关闭手机短信拦截功能 |
| LJ NO | 关闭手机短信拦截功能 |
| LOOK TIME | 发送短信(到期时间) |
| LOOK PHONE | 发送短信(手机信息) |
| SEND number content data | 控制手机向指定号码发送短信 |
根据短信指令执行发送短信,拦截短信等操作,具体如图所示。

已启动短信拦截功能,则转发用户接收短信到指定号码,同时屏蔽和删除该条短信,防止用户发现,具体如图所示。


手机系统版本大于4.2.2,发送短信时,私自设置手机为静音模式,防止用户发现收到的短信,具体如图所示。:

诱骗方式
木马通过向联系人发送短信,并将恶意URL嵌入到短信中,通过这种方式增加了诱骗的可信度,从而诱骗用户*载下**安装,具体如图所示。

经过统计发现,目前相册类病毒主要是通过*信群短发**进行传播
XXX:自己瞧瞧 URLXXX与你有关的,打开看下 URLXXX老同学好,这是URL同学们新整理出来的纪念栅和联系录,大家相互保存,祝您生活和乐家庭幸福XXX你看这是我们重逢一起的时候拍的URL致逝去的青春......
数据统计分析
主控号码统计分析
对目前发现的所有相册类提取主控手机号码进行统计,其中主控号码运营商占比分别为,中国移动占比64%、中国联通占比43%、中国电信占比2%,具体占比如图。

主控号码归属地统计发现,其中广东占比高达54%,其他依次为北京占比9%、江苏占比6%、山东占比6%,具体占比情况如图。

窃密邮箱统计分析
总共捕获窃密邮箱6700多,其中涉及邮箱近两百种,主要以21.cn、网易邮箱为主,具体占比如图:

2016年全年总共监测到2万伪装相册类窃密软件,对所有传播地址域名进行分析统计,其中TOP10域名如下表所示。
| 序号 | 域名 | 频次 |
|---|---|---|
| 1 | www.7cbox.cn | 1479 |
| 2 | fileserver.iuoooo.com | 992 |
| 3 | nm2189cloud.oos-nm2.ctyunapi.cn | 975 |
| 4 | tj-ctfs.ftn.qq.com | 547 |
| 5 | gz189cloud.oos-gz.ctyunapi.cn | 443 |
| 6 | myfile.testin.cn | 396 |
| 7 | 0158a.com | 319 |
| 8 | sz.ctfs.ftn.qq.com | 293 |
| 9 | shunsss.com | 212 |
| 10 | czpet.cn | 147 |
对所有传播地址进行归属地检测,发现其中境外占比52%、香港占比33%、境内占比15%,说明该类病毒主要是通过域名绑定境外IP地址进行传播,增加追踪难度。

对境内IP进行统计,其中北京占比46%、其次是河南,占比13%,具体情况如图。

传播地址中,发现其中4500多病毒通过网盘进行传播,其中虹盘占比38%,腾讯微盘占比33%、2189云盘占比22%,具体各个网盘具体占比如下:

防范措施及总结
建议用户通常到正规应用商店*载下**需要自己的应用,同时不要随意点开短信中附带的*载下**链接等*载下**安装未知软件,可以有效的防止手机感染病毒;
安全需要做到防患于未然,可以使用APP威胁检测与态势分析平台进行分析对Android样本提取信息并进行关联分析和检测。