粑粑,粑粑,我们要去哪里啊? 用某综艺节目的歌词来形容今年南昌的幼升小那是再合适不过了。
莱蒙的小学学区变动事件、高新的小学摘牌事件,加之各个新城都有新学校投入使用。
一句爸爸我该去哪上学啊变成了灵魂拷问!今天侠侠就来告诉大家,到底该去哪读书。
1
红谷滩篇

红谷滩片区的幼升小学区划分一共有三个改变!

01
整个绿地国博城由以往的南师附小腾龙校区→红谷滩红谷教育集团鹰潭街校区。
九龙湖片区的红谷滩教育集团鹰潭街校区,也就是通常所说的绿地国博城一期 卧珑 旁绿地国博育新学校今年开始招生了。

绿地国博城一期的四个片区(君珑、藏珑、御珑、卧珑)在红谷滩教育集团鹰潭街校区的学区范围内。

绿地国博城二期的博浩、云玺、博峰、博伟、玖玺、天玺、博君、博鸿、鸿玺、珑玺、博隆、博睿、博翠、海铂九龙、卢塞恩小镇、左岸公馆、滨江公寓等在红谷滩教育集团鹰潭街校区的过渡学区范围内。

02
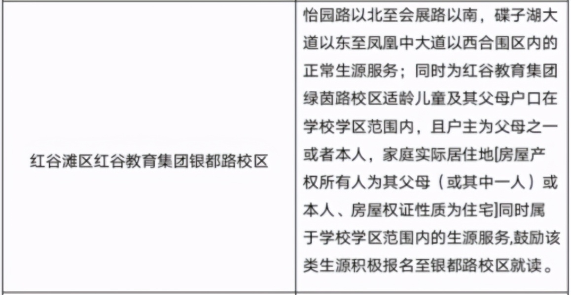
联泰香域中央小区由红谷滩区实验小学→红谷滩区红谷教育集团银都路校区(红谷三小)



03
红谷滩区红谷教育集团绿茵路校区(也就是南昌市育新学校红谷滩分校)所属的所有楼盘可以进行小学二选一,但是有限制条件。

莱蒙都会、红谷世纪花园、丰和花园、丰和小区、丰和都会、红谷现代城、丰和中大道小区、龙腾小筑、海珀兰庭这些小区有两种入学选择!
一、入读以往就读的南昌市育新学校红谷滩分校
二、这些小区的一类生源(房户合一)可以选择就读红谷滩区红谷教育集团银都路校区(红谷三小)
原本莱蒙都会的业主就不愿去红谷三小上学,现在还加了个一类生源才能去的要求,葫芦里卖的什么药侠侠是看不懂。
难道真的如外界传言的,红谷滩教育集团会重点打造红谷三小这个校区?
不管如何,莱蒙小学学区更改事件还是以这种解决办法收了场,未来会发生什么变化我们也将持续关注。
这种家长选学校的方式感觉是一种过渡之举,与多校划片的政策是南辕北辙的效果,未来变动的可能性还是比较大的。
2
朝阳新城篇

01
朝阳新城抚生路以东片区幼升小入读规则

A区块(华侨城万科一期、二期、三期、五期、六期)
小学一年级华侨城部就读,直至毕业。
B区块(恒大金碧华府、国贸蓝湾、中海朝阳郡熙岸、名城紫金轩、十里庙王家大院、海亮珑园、星光园小区)
小学一年级华侨城部就读,直至毕业。
B区块小学一年级新生因特殊情况需选择至玉兰路部就读的,家长提出申请,学校根据玉兰路部生源成班、班额情况、学位容量,按生源类别予以统筹。
C区块小学(新力洲悦、新力雅园、朝阳梅园、联发君悦朝阳、联发君领朝阳、国贸阳光、中海朝阳郡铂宫、中海朝阳郡观园、国贸春天、十里水岸桃花、华润橡树湾橡府)
小学一年级新生在玉兰路部就读,直至毕业。
总结一下就是:华侨城万科的业主在站前路小学华侨城校区就读;C地块各楼盘在站前路小学玉兰路校区就读;B地块各楼盘优先在站前路小学华侨城校区就读,如果想读站前路小学玉兰路校区需要视C地块学生入读后看是否有多余学位进行统筹安排。

02
朝阳新城抚生路以西片区幼升小入读规则

今年松柏学校朝阳新城校区的学区划分十分有意思,不光把自己原本学区范围内的孩子招纳了进来,所有原本就读珠市小学云飞路校区的楼盘孩子也全体到松柏学校朝阳新城校区过渡就读。


看看去年的小学学区划分就很清楚了!
1、松柏地块的(城泰江来、正荣十里江山、尚水花园、朝阳隆泰苑、国贸天琴湾、世茂大观北区、中骏尚城、正荣御峯、世茂大观南区、老洲公寓、华润橡树湾、正荣御品、正荣御尊、联发君悦华庭)
小学一年级依然在松柏学校朝阳新城校区就读。
2、珠市地块的(力高滨江国际、九洲上郡、万科金域蓝湾、观水花园、恒泰花苑、朝*江阳**上院、中大云锦、正荣御园、世纪朝阳中央城、观洲阳光小区)
小学一年级由珠市小学云飞路校区→松柏学校朝阳新城校区就读。

疑问
01
珠市校区所有楼盘过渡在松柏学校就读是临时性的,还是一直持续到小学毕业。
02
过渡时段的所配教师是珠市提供还是松柏提供。
03
如果后期换回珠市上学教师队伍又如何保持稳定。
各个新城在建设过程中,相应配套的配建速度比较慢,需要等有一定的交付户数才能兴建规划的学校。
那前期就有很多家长和孩子需要去较远的学校过渡就读,而被过渡的学校就承载了完全超出自己接收负荷的生源量,往往会造成4、5个年纪就把整个校区占满了。
后续没有教室可供使用了,又要将新生孩子统筹去别的校区就读,这种现象以后可能会不止发生一次。
原本新城区的教职工队伍就不稳定,如果读书的校区在左变右变的话,教学的稳定性基本就是空谈了。
3
高新篇
高新区因为校名更改、“学籍消失”的事搞得沸沸扬扬,好在最后结果还比较好。保留了原来的校名、学籍问题也得到了解决。
高新区的整个小学划分没有明显变化,可以参考去年的学区图。(请戳→这个链接)40%+重点率!高新三中真的强,高新学区整理请查收!
未来的话新力渥园旁的九年制航空城学校开学,会改变艾溪湖东岸的学区划分,不过这都是后话了。
其他各区的改动并不大,有需要了解的可以查看洪楼学区划分板块!
最后侠侠还是要苦口婆心的说一句:未来这几年学区的变动、政策的变动、新校区的投入对各个新城片区的学区划分和具体实行的方式都会有影响,而且这种波动在有的地方还会比较大。
所以选择学区房这件事,谁也说不太准,如果孩子立马就要就读学校,那该怎么买还是怎么买,如果孩子还有很多年才就读,可以适当观望一下。
除非你是神算子,可以算到未来哪个学校能爆发,而自己买的房子正好可以百分百入读这个学校,如果你有这种能力,请带带侠侠!

- End -
▼
洪楼 News全新改版,菜单栏功能升级可以查询楼盘测评、学区划分、板块分析甚至是三限房申购流程欢迎扫码关注!