上文中,清扬君提到壹知肤化妆品在宣传中虚构公司实力、专利无效仍大肆宣传、擦边“药妆”概念等问题,本文我们继续跟踪报道。
据了解,壹知肤化妆品隶属于深圳市医知肤生物科技有限公司(以下简称“医之肤公司”)。
企查查显示:医知肤公司成立于2016年7月15日,注册资本为100万元人民币,实缴资本0元。法定代表人、实际控制人谢浪平持股99%,股东陈畅持股1%。
非法宣传EGF,顶风作浪

壹知肤纳米金焕颜修护霜和壹知肤纳米金焕颜保湿乳在官网宣传中介绍成分时宣传“EGF表皮细胞生长因子:细致毛孔,祛痘,修复痘印,修复受损皮肤,防止皮肤粗糙,滋润肌肤,增加皮肤弹性,修复*血丝红**”,壹知肤纳米金密集修护面膜、壹知肤纳米金润泽补水精华原液、壹知肤纳米金焕颜雪肌精华原液、壹知肤纳米金密集修护精华原液等产品在官网介绍中都有宣传到“EGF(美丽因子)”。
实际上,早在2019年1月10日,国家药监局就已明确规定“在化妆品配方中添加或者产品宣称含有EGF的,均属于违法产品。”并且随后还针对该问题在全国范围内进行严查。
然而,时隔近两年,医知肤公司仍然在官网上进行相关违法宣传,不知底气何在。
普通化妆品宣传“美白、祛斑”等功效

壹知肤纳米金焕颜雪肌精华原液、壹知肤纳米金焕颜雪肌面膜和壹知肤纳米金密集修护精华原液等产品在官网中分别宣传“双效美白、淡斑美白”、“强效焕亮美白”、“晶透沁白、淡斑抗衰”等内容。
经查询,以上三款产品均为非特殊用途化妆品,备案编号分别为:粤G妆网备字2018022679、粤G妆网备字2018018732、粤G妆网备字2018022678。
依据《化妆品命名指南》中禁用语的规定第十一项、超范围宣称产品用途。如特殊用途化妆品宣称不得超出《化妆品卫生监督条例》及其实施细则规定的九类特殊用途化妆品含义的解释。又如非特殊用途化妆品不得宣称特殊用途化妆品作用。
很明显,以上三款非特殊用途化妆品宣传“美白、祛斑”类特殊用途化妆品的功效,涉嫌超范围宣传和虚假宣传。违反了该规定以及《化妆品卫生监督条例》第十条、生产特殊用途的化妆品,必须经国务院化妆品监督管理部门批准,取得批准文号后方可生产。
多款产品宣传医疗作用

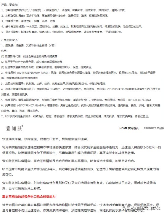
壹知肤纳米金美肌精华水在官网宣传中以成分作用暗示产品具有“抑菌、消炎、防敏”、“抗发炎、刺激细胞再生及舒缓的作用,修复受损肌肤、治愈伤口”、“增强细胞活力,调节皮肤免疫力,平衡油脂分泌”等医疗作用;
壹知肤纳米金焕颜修护霜、壹知肤纳米金焕颜保湿乳在官网宣传中以成分作用暗示产品具有“抗刺激,止痒,抗炎,抗敏”、“修复细胞及DNA损伤,对抗紫外线损伤”、“加速伤口愈合及组织修复;减轻皮肤发红,对抗红疹”等医疗作用;
壹知肤茶树净痘精华在官网宣传“快速消炎杀菌,促进伤口愈合”、“快速清除皮肤下细菌滋生”、“快速渗透毛囊消毒抗菌,促进细胞再生,促进青春痘和小伤口迅速愈合”等医疗作用。
而“抑菌、消炎、修复受损肌肤、治愈伤口、平衡油脂分泌”、“加速伤口愈合及组织修复、对抗红疹”、“快速消炎杀菌、促进伤口愈合”等内容涉及宣传医疗作用;“刺激细胞再生、增强细胞活力、调节皮肤免疫力”、“修复细胞及DNA损伤”、“促进细胞再生”等作用超出了化妆品的功能范围,涉嫌虚假宣传;“消毒抗菌”涉及宣传消字号产品作用。以上宣传违反了《化妆品卫生监督条例》第十四条、化妆品的广告宣传不得有下列内容:(一)化妆品名称、制法、效用或者性能有虚假夸大的;(三)宣传医疗作用的。同时违反了《广告法》第十七条、除医疗、药品、医疗器械广告外,禁止其他任何广告涉及疾病治疗功能,并不得使用医疗用语或者易使推销的商品与药品、医疗器械相混淆的用语。
实际上,清扬君发现,医知肤旗下壹知肤品牌化妆品不仅以上产品存在问题,也不仅只存在以上问题,本文不再一一例举。
壹知肤品牌在后续运作中是否能够整改以上问题,做到守法经营,清扬君将持续关注中。