一、现实是很多案件都没有聘请律师

最高法院统计,2019年上半年新收案1488万件,不考虑上下半年的差异,简单乘2,全国法院一年新收案件也有2976万个,近3千万个案件,而律师人数呢?

司法部公布的2019年底,全国共有执业律师47.3万人,平均每个律师承接的案件数为2976÷47.3=62.9件?
错
一个案件可至少两个当事人呢,假设双方均聘请律师,平均一个律师一年承接62.9×2=125.8个案件?
大错特错
如果平均每个律师能接到一百多个案件,就不会有这么青年律师抱怨活不下去,纷纷转行了,并且平均每个律师能接到一百多个案件,说明法治建设速度远远跟不上案件数量的增长,是法治的悲哀,国家的不幸。
事实是,一大批青年律师,一年办理案件数量不超过30个,
现实就是很多案件都没有聘请律师的,甚至双方当事人都没有聘请律师,
所以,你不用太慌。
二、无论是原告还是被告,都需要拟写法律文书
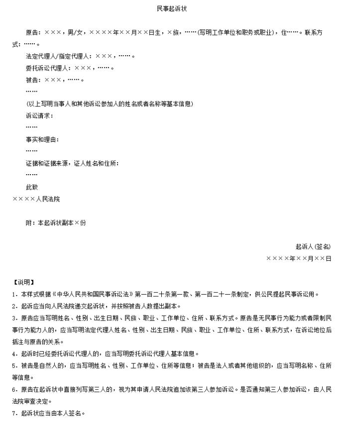
推荐一个网址,http://courtapp.chinacourt.org/susong.html,最高法院官方公布的文书样式。

基本的文书上面都有,你可以自己搜索找到对应的文书,假设是一审普通程序,谁去起诉谁就是原告,那就是找到起诉状,然后对应着填写成自己的情况,假设是被告,可以搜索答辩状,结合自身的情况,对自己的主张进行答辩。
其他文书也很多,找到自己对应的就好
三、针对原告,简单说几点

1、拟定起诉状,内容尽量精简,比如因他人借钱不还去起诉,起诉状的内容基本就是,原告信息,被告信息,诉求就写要求还钱及利息,事实与理由部分写某年某月某日,谁要做什么事,找你借了多少钱,银行转账或现金交付,有无约定利息,是否还了,还有多少没还,大致就可以了,不用添加太多无关精要的,比如他人和你原来是多好的兄弟,现在直接拉黑了,真他妈不是人,这些无关紧要的没必要写上去,法官也很忙哈。
如果实在不会写,也可以去立案庭咨询立案法官。
2、要制作证据,法官最关心是事实是什么?有什么证据能佐证?
起诉状更倾向于事实部分,拟好起诉状后,你要做的就是搜集证据,对事实进行佐证。
比如同样是借钱,尽可能的提供借条,转账记录、催款的聊天记录、录音等。等到开庭时,尽可能把这些原件带过去,供法庭查验。
四、针对被告简单说几点
1、假如是被告,你会收到传票,上面记录有基本的案件信息,一般会有留下书记员或法官助理的联系方式,收到传票后记得打电话确认案件的真伪、案件信息、开庭时间,地点等。
2、不管是原告还是被告,开庭前一天或出发的前一天,再次打电话联系,确定第二天是否开庭,以免到了后发现改期了,延期了,撤诉不开庭了等等情况。
五、针对双方简单说一点
开庭时,如果有话筒,对着话筒说话,如果没有话题,尽量声音大一些,让法官和书记员都尽量听到,但切记,速度一定要慢,方便书记员的记录,法官庭后很容易忘了你说的是啥,主要看书记员的记录(也就是庭审笔录)。
有什么不懂的可以在评论区发言或者提问哈,如果对你有帮助,点个赞或收藏再走啦